因为画板子学习的尽头就是验证,打板到手里至少有3~5天,如果逻辑性有问题板子作废,浪费的时间和打板子的钱不如让大家帮我捉捉虫。
因为嘉立创开源发布要求实物,工程信息,审核是无法通过的。
从微信技术支持哪里要到了这个论坛
不喜勿喷,都是为了学习
下面是我的想法和板子的电路逻辑图 和 我自己的PCB连线图。
ESP8266_BAT 充放
如果在就会充电 拔掉下面Pmos检测是否输入 切换电池 在插入再切换回C口
修改后的电路图

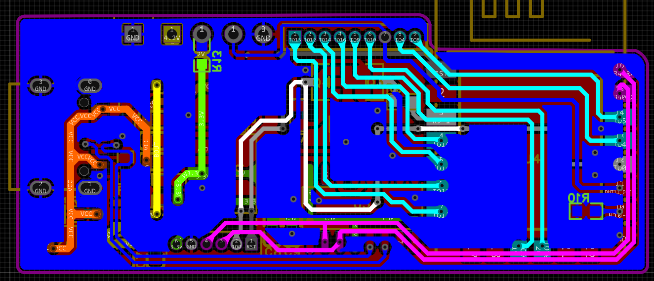
修改后的顶面

修改后的底面

上拉的三个焊盘是为了连接温湿度传感器。
\n#PCB设计#嘉立创EDA

登录 或 注册 后才可以进行评论哦!
还没有评论,抢个沙发!