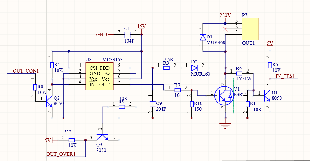
这个电路中R6电阻什么作用,经常烧掉是什么问题啊

\n#电路设计与技巧#
#电路设计与技巧#
嘉立创EDA
全部评论 默认 最新
432109eE906r
2023-09-27 14:33:25 来自未知
电阻过流过压都会烧,你没看错,电阻也是有耐压值的。在这个案例里,大概率是由于过压烧掉的,解决方法是多串几个电阻,组成相应的阻值,降低每个电阻上的所承受的分压
森林
2023-10-05 09:32:53 来自未知
大哥,你知道1M/1W电阻的耐压值是多少不。你就张口就来。就算图中输出是电机,有感应电动势也有二极管去释放,图中的R6是给三极管提供偏置电压的, 当你的输出在工作是时电压从IGBT流过,R6上面没有电压,三极管不导通,当IGBT截止时R6电阻上面有电压,三极管导通,R5下面的信号输出是检测你的输出是否在工作
654321eE166I 作者
2023-10-06 10:33:53 来自未知
大哥,所以是什么问题,电阻换成2W还是会烧
654321eE166I 作者
2023-10-06 10:34:48 来自未知
负载是线圈,电阻7R左右
432109eE906r
2023-10-09 15:10:19 来自未知
所以是为什么会烧啊,难道是八字不合?IGBT没导通之前,电压是不是加到了R6 和R11 上,这个分压电路本身不会产生很大的电流,所以我怀疑过压不是很正常?在没找到原因之前,任何假设都有可能成立,戾气不要这么重
432109eE906r
2023-10-09 15:15:20 来自未知
可以拿几个插件电阻串一起,焊上去试试。不行就可能是大电流导致的,想办法测一下有多大的电流,怎么产生的。拆掉8050试试,如果还烧,那很大可能就是超过耐压值了
654321eE166I 作者
2023-10-10 08:41:33 来自未知
主要这问题不常复现,电阻瓦数换过2W的,还是会有这个现象,不是全部板,是一两块会
432109eE906r
2023-10-16 09:22:55 来自未知
你先测一下是不是有大电流经过,如果是大电流经过换电阻才有用。但是R6这个地方有大电流肯定不合理
森林
2024-06-24 18:25:31 来自未知
电阻耐压都不会算你好意思吗?质疑都不行?质疑你就叫戾气重,真怀疑你怎么学电子的
没有更多啦~