专业版:电路图中有PGND,AGND 未连接,PCB设计好后,希望PGND和AGND单点连接。于是,在电路图中用短接符将PGND和AGND短接,当更新/转换到PCB后,PCB软件自动更改了部分原来定义的PGND, AGND网络(比如将部分PGND改为了AGND,将部分AGND改为了PGND,PCB中提示错误了),而我期望的是在PCB中合适地方单点连接起来即可。
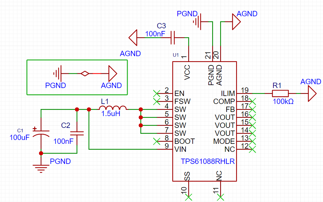
1、原电路图(仅示意本问题,电路并不完整),其中PGND, AGND 独立,未连接

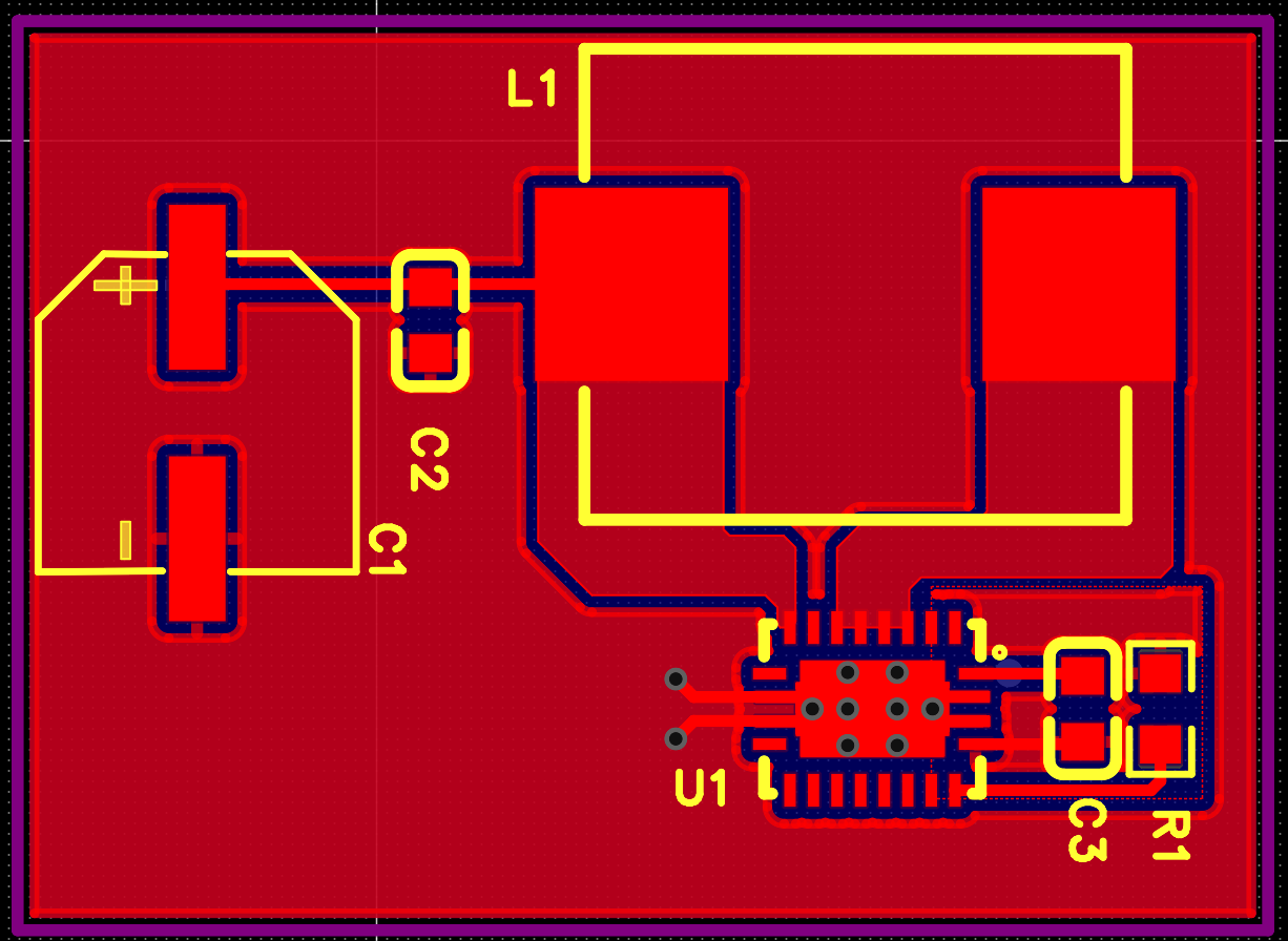
对应PCB (仅示意本问题,PCB并不完全符合相关电气规则),其中PGND, AGND 独立,未连接

2、使用短接符将PGND,AGND短接
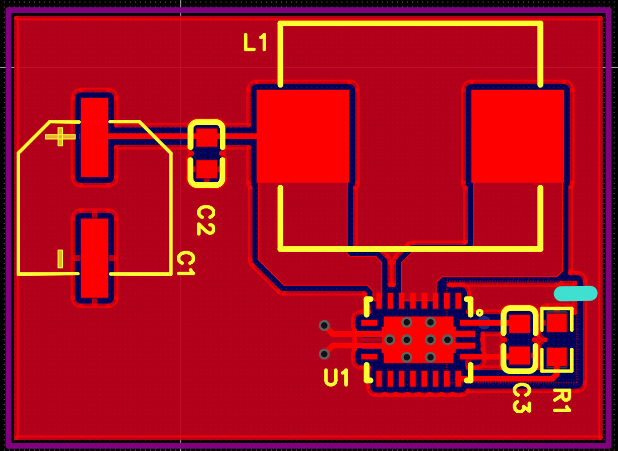
原理图中短接后,点击更新/转换原理图到PCB后,PCB中自动将原两个PGND的焊点转换未为AGND了,见下图绿色箭头所指,这不是期望的结果

3、期望的结果是:原网络名称不变,在设置/期望的位置(如下图右下青色的短接线处,具体位置可更改),完成单点连接。
即使不能完成单点连接,也不应更改原网络名称。

嘉立创EDA

登录 或 注册 后才可以进行评论哦!
还没有评论,抢个沙发!