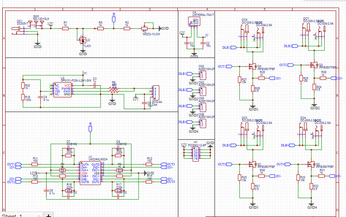
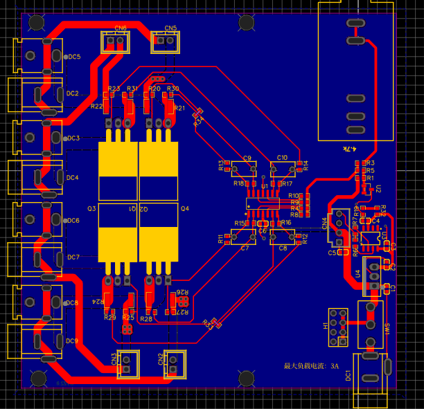
板子做好之后运放没有放大,out电压和in+电压相等,麻烦各位帮我看看是哪里搞错了,感谢!

\n#电路设计与技巧#
#电路设计与技巧#
嘉立创EDA
全部评论 默认 最新
哦哦
2024-01-18 15:04:30 来自未知
电路是自己设计的还是抄的?貌似挺复杂的,正反馈负反馈同时存在,不好判定,去掉MOS管应该是好的吧。
896CcZLMgk 作者
2024-02-04 15:13:45 来自未知
自己设计的,去掉mos管也没有放大
javahou
2023-12-13 00:40:26 来自未知
把电阻R20, R23去掉
896CcZLMgk 作者
2023-12-23 09:43:05 来自未知
去掉了,还是没有工作
96vMQi7w5e
2023-12-07 11:08:38 来自未知
可能短路
896CcZLMgk 作者
2023-12-07 20:28:20 来自未知
万用表测输入并没有短路
没有更多啦~