插入电脑,usbhub可以正常识别,但是插入U盘就会提示无法识别该usb设备

下边是pcb

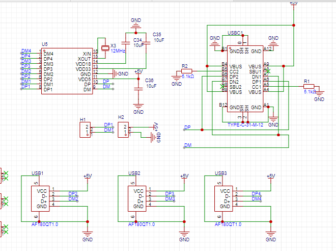
下边是原理图

\n#PCB设计#
#PCB设计#
嘉立创EDA
全部评论 默认 最新
654321uU978g
2025-08-21 17:42:17 来自浙江
DP的意思是DataPlus(D+)
765432rR693x
2024-02-01 12:02:24 来自未知
都不用看原理图电路图,凡是出现无法识别的,十有八九就是D+D-搞反了[憨笑]
小白一个
2024-10-26 11:22:49 来自浙江
我直接没弹窗
321098xX351r
2025-01-21 21:14:25 来自安徽
我也是,请问你解决了吗
a1771JE549
2024-01-30 16:01:11 来自未知
从口的D+/D-与芯片的DP/DM对应,原理图上都接反了。
765432vC331q
2024-01-30 09:57:47 来自未知
DM似乎是D-......
a1771JE549
2024-01-30 16:00:05 来自未知
勇敢的把似乎去掉[悠闲]
没有更多啦~