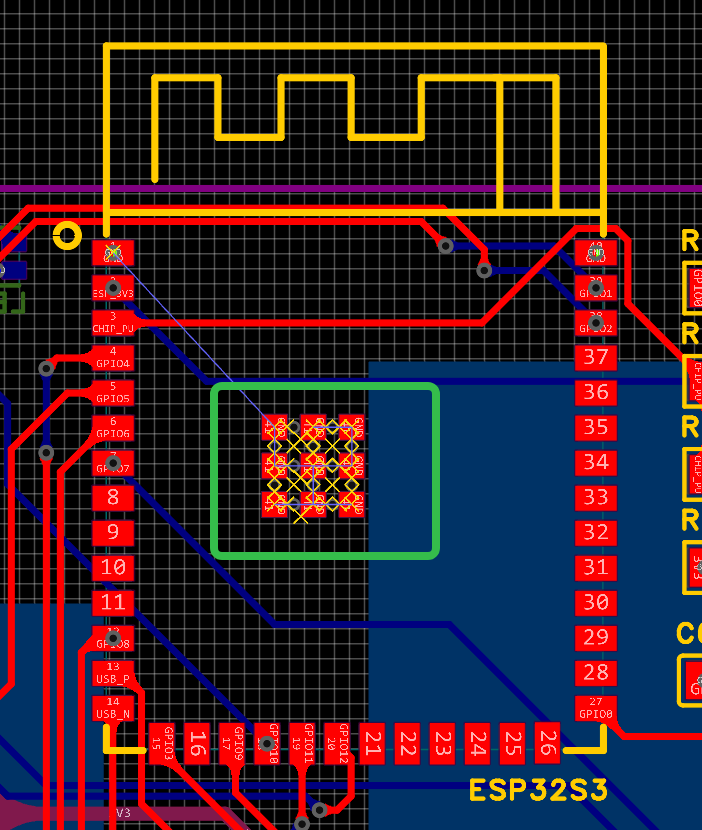
求问一个问题,使用立创eda专业版,从扩展库导入的esp32s3模组的封装,画pcb的时候esp32模组一直显示这几个接地点有DRC问题,需要处理吗?
\n#PCB设计#
#PCB设计#
嘉立创EDA
全部评论 默认 最新
210987kL990Q
2024-02-20 11:49:46 来自未知
可以手动改下封装,把接地焊盘修改与实物一致,或者改成一块整体焊盘。还可以不处理,但是要确认此处的网络连接以及网络间距。
9J4935N4pw 作者
2024-02-20 14:33:55 来自未知
请教,模组下面确实是有这几个焊点和过孔的,并且与封装尺寸吻合。手册上讲这部分用来接地散热。 我尝试进行以下操作:修改原封装,把gnd的焊点去掉了,但是保留了过孔用来散热。同时在内电层设置禁止区域,去掉了这几个过孔附近的内电层(因为这几个过孔离得比较近,原先会提示过孔中有孤立的内电层铺铜)。 后续DRC检测无误,这样的方案是否可行。
没有更多啦~