嘉立创PCB
PCB、FPC制造服务
嘉立创SMT
一站式PCBA服务平台
嘉立创激光钢网治具
激光钢网&治具制造
立创商城
一站式元器件采购自营商城
嘉立创FA
机械/电气零部件一站式商城
嘉立创3D打印
树脂、尼龙、金属3D打印服务
嘉立创CNC机械智造
机加件一件起订,3天交货
嘉立创EDA
国产PCB设计工具
嘉立创CAM
国产线路板CAM软件
Forface 3D
SaaS化3D技术服务平台
硬创社
好玩的硬件交流社区
供应商合作
一站式阳光采购平台
求助,板子里有两个降压模块,不知道这样画PCB对不对
置顶
精
活动
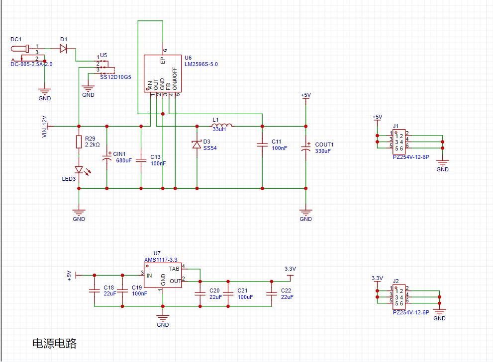
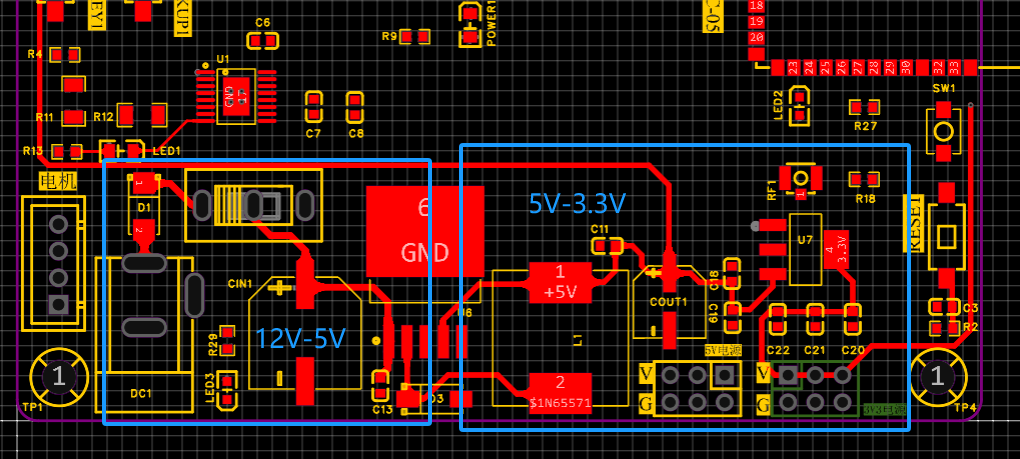
板子里有两个降压模块,分别是12v-5v,5v-3.3v的,新手小白还不怎么会画PCB,我看有些大佬的板子是全铺铜过的
不知道我这里要不要铺铜,如果铺的话该怎么铺,请求指导!为什么整两个,是因为我想12v的驱动电机,3.3v的驱动芯片,5v驱动别的外设来着,现在孩子是真不会了,尽我所能找了很多资料还是没弄明白
登录 或 注册 后才可以进行评论哦!
还没有评论,抢个沙发!
登录 或 注册 后才可以进行评论哦!
还没有评论,抢个沙发!