嘉立创PCB
PCB、FPC制造服务
嘉立创SMT
一站式PCBA服务平台
嘉立创激光钢网治具
激光钢网&治具制造
立创商城
一站式元器件采购自营商城
嘉立创FA
机械/电气零部件一站式商城
嘉立创3D打印
树脂、尼龙、金属3D打印服务
嘉立创CNC机械智造
机加件一件起订,3天交货
嘉立创EDA
国产PCB设计工具
嘉立创CAM
国产线路板CAM软件
Forface 3D
SaaS化3D技术服务平台
硬创社
好玩的硬件交流社区
供应商合作
一站式阳光采购平台
【小白求助】WS2815 + WLED + ESP32 控制电路把单片机烧了
置顶
精
活动
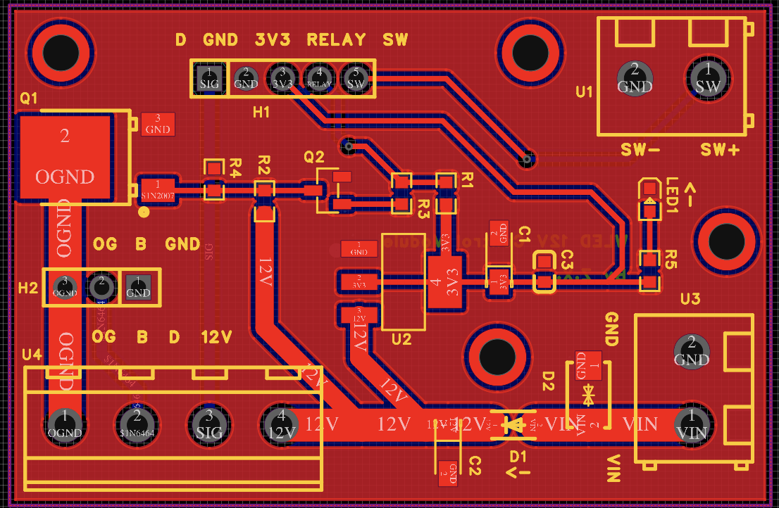
【背景】
从开源项目上搜了一些电路拼接成了现在的电路。目的是用这个电路连接安装了WLED的ESP32单片机控制12V电的WS2815灯带。想要用电子开关代替继电器。
【问题】
连接好板子的12V电输入、ESP32单片机 还有 灯带后,灯带点亮但是颜色不对。使用WLED关闭灯带时灯带熄灭,单片机损坏。WLED中关闭了电流限制。
【原理图】
【PCB】
登录 或 注册 后才可以进行评论哦!
还没有评论,抢个沙发!
登录 或 注册 后才可以进行评论哦!
还没有评论,抢个沙发!