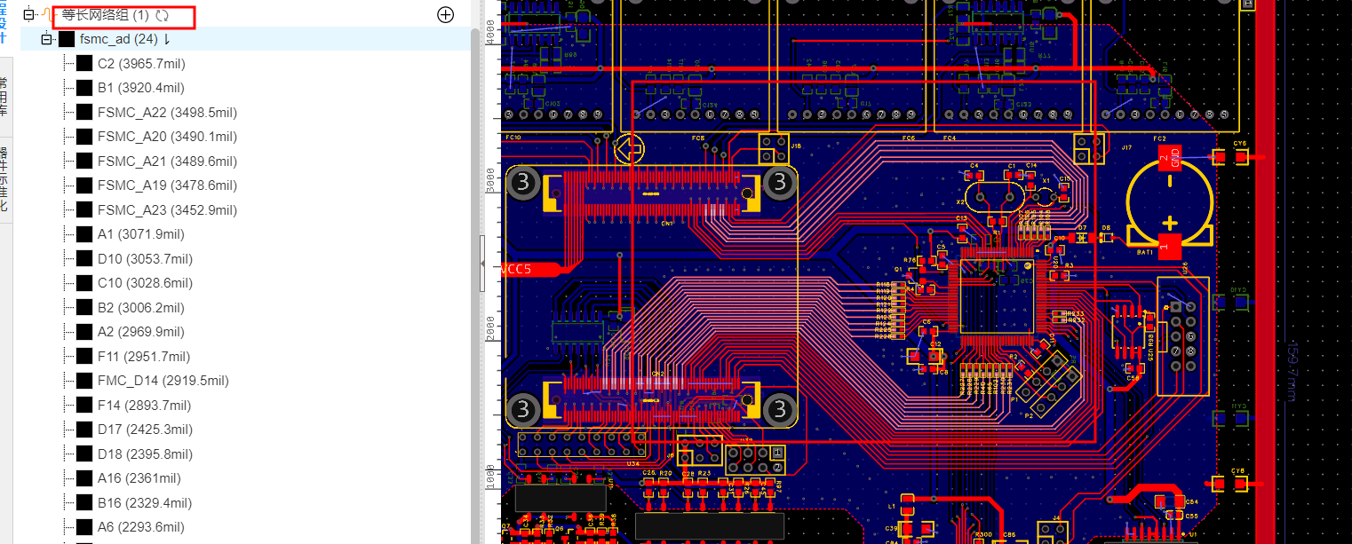
我单片机和fpga之间 fsmc通信如何实现总线的等长布线呢。。

\n#PCB设计#
#PCB设计#
嘉立创EDA
全部评论 默认 最新
嘉立创EDA小七 官方
2024-06-13 11:48:29 来自未知
您好,专业版如何差分对等长布线图文教程您看下:https://lceda001.feishu.cn/wiki/M04Dwp7DDizoIzkplGmcJXQznuc?from=from_parent_sheet
U3XnVAKcv5 作者
2024-06-13 14:44:06 来自未知
这个看到过啊 但是我那是整组的将近20根线怎么弄呢??
嘉立创EDA小七 官方
2024-06-13 15:35:45 来自未知
您好,目前等长网络组是不能够同时调节等长距离的,只能一根一根,只有差分对可以进行两根的差分对等长调节。
没有更多啦~