嘉立创PCB
PCB、FPC制造服务
嘉立创SMT
一站式PCBA服务平台
嘉立创激光钢网治具
激光钢网&治具制造
立创商城
一站式元器件采购自营商城
嘉立创FA
机械/电气零部件一站式商城
嘉立创3D打印
树脂、尼龙、金属3D打印服务
嘉立创CNC机械智造
机加件一件起订,3天交货
嘉立创EDA
国产PCB设计工具
嘉立创CAM
国产线路板CAM软件
Forface 3D
SaaS化3D技术服务平台
硬创社
好玩的硬件交流社区
供应商合作
一站式阳光采购平台
内电层分割后,重建后就出现选定的网络就还原,麻烦大家指导一下
置顶
精
活动
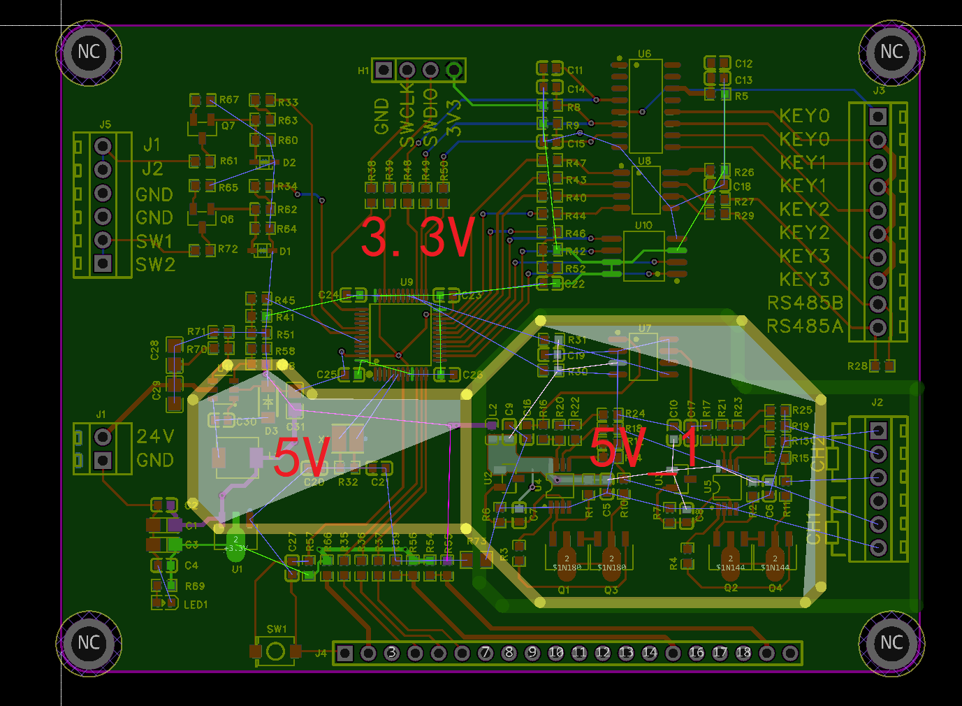
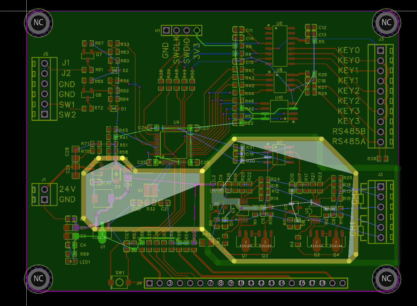
这个工程是从标准版迁移到专业版的,做了4层板,现在对内电层进行分割,如图所示,分成5V,5V_1和3.3V,按照图中分割方法,分割后将网络按照图中定义后,选择重建内电层,会出现5V区域也变为3.3V,并且显示如图所示的问题,请大佬帮忙解决一下,问题出在什么地方?
登录 或 注册 后才可以进行评论哦!
还没有评论,抢个沙发!
登录 或 注册 后才可以进行评论哦!
还没有评论,抢个沙发!