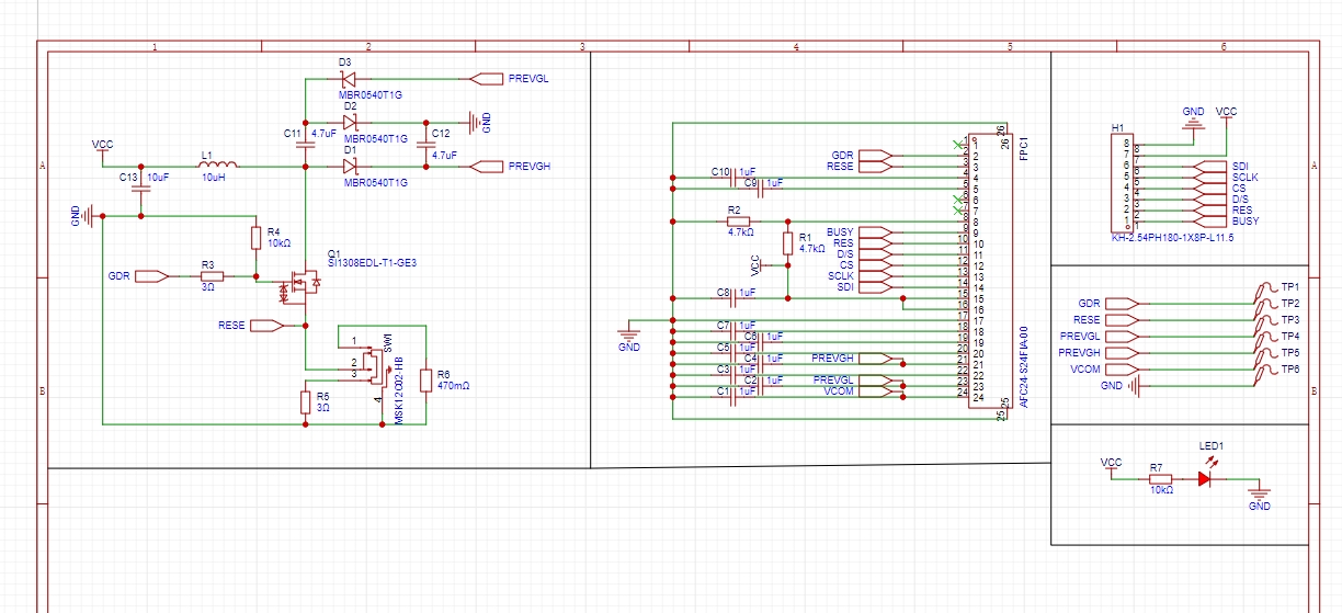
原理图

原理图

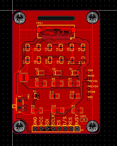
顶部PCB

顶部PCB

底部PCB

底部PCB

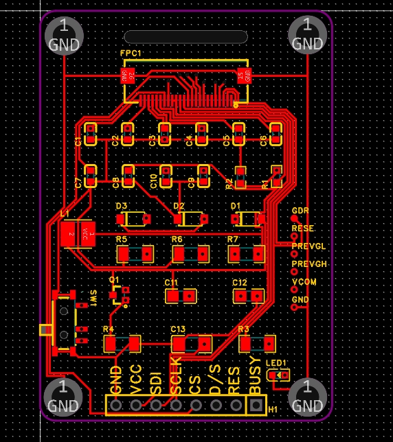
顶部PCB铺铜

顶部PCB铺铜

底部PCB铺铜

\n#原理图设计#
#原理图设计#
嘉立创EDA
全部评论 默认 最新
677716A
2024-08-09 09:19:09 来自未知
直接参考:https://oshwhub.com/lingdy2012/mo-shui-ping-tong-yong-zhuan-jie-ban-_0603_wos_v0-1
677716A
2024-08-09 09:21:56 来自未知
虽然你预留了测试点,但是直角走线和电感电容layout有问题,参考开源广场收藏量前几的作品自行修改吧
嘉立创EDA小吴 官方
2024-08-06 18:06:02 来自未知
检查一下drc报错看看
紫灵 作者
2024-08-06 21:21:10 来自未知
原理图和PCB都没有报错
嘉立创EDA小吴 官方
2024-08-07 10:19:11 来自未知
导出gerber预览是否异常 ,专业版gerber文件预览教程您看下:https://lceda001.feishu.cn/wiki/OeYRwOziUiaFRDkRuzGcWHbIn9e
没有更多啦~