嘉立创PCB
PCB、FPC制造服务
嘉立创SMT
一站式PCBA服务平台
嘉立创激光钢网治具
激光钢网&治具制造
立创商城
一站式元器件采购自营商城
嘉立创FA
机械/电气零部件一站式商城
嘉立创3D打印
树脂、尼龙、金属3D打印服务
嘉立创CNC机械智造
机加件一件起订,3天交货
嘉立创EDA
国产PCB设计工具
嘉立创CAM
国产线路板CAM软件
Forface 3D
SaaS化3D技术服务平台
硬创社
好玩的硬件交流社区
供应商合作
一站式阳光采购平台
关于esp8266串口的问题
置顶
精
活动
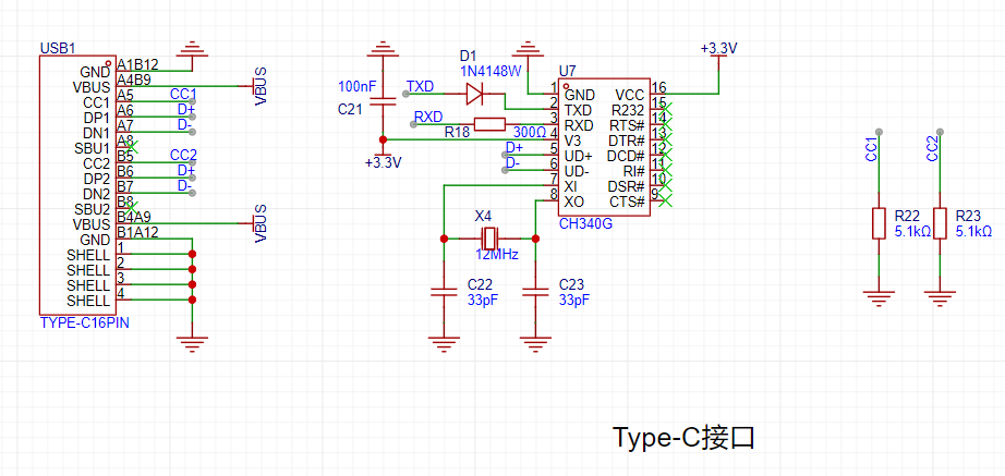
选用的是esp8266的模块esp07s,想用type-c接口供电的同时能监控串口输出,在使用过程中发现烧录模式下串口连接正常,但一切换到esp8266芯片的运行模式串口连接就不稳定,只能断断续续识别。一开始考虑可能是因为电流倒灌的问题,但给txd和rxd端接上二极管和限流电阻后仍然有相同的问题,虽然功能使用没问题但没办法通过串口调试,不知道有没有大佬能指点一二。
登录 或 注册 后才可以进行评论哦!
还没有评论,抢个沙发!
登录 或 注册 后才可以进行评论哦!
还没有评论,抢个沙发!