\n#PCB设计#
#PCB设计#
嘉立创EDA
全部评论 默认 最新
987654xX527H 作者
2024-10-10 09:57:57 来自未知
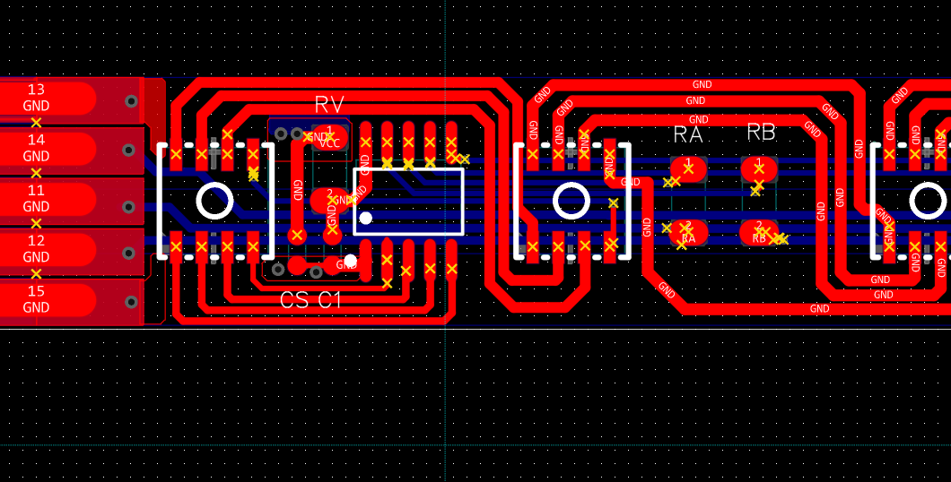
阵列后网络错误阵列后段填充消失,图片1:阵列后段和前段不一致,底层填充消失,麻烦看看怎么解决
嘉立创EDA小七 官方
2024-10-10 10:05:21 来自未知
您好,请问您发过的是铺铜区域还是填充区域?是铺铜区域的话重建铺铜之后是否会出来呢?
987654xX527H 作者
2024-10-10 13:44:38 来自未知
铺铜和填充都试过阵列后后段的都 有问题
987654xX527H 作者
2024-10-10 13:44:39 来自未知
铺铜和填充都试过阵列后后段的都 有问题
嘉立创EDA小七 官方
2024-10-10 13:58:32 来自未知
您好,您加我一下,我们拿工程看看
EDA支持小叶
2024-10-05 11:15:37 来自未知
是说阵列的导线网络没有自动跟随焊盘的网络吗
没有更多啦~