【CW32L010 Mini Board 测评】简介、点灯
CW32L010 Mini Board 是 武汉芯源半导体 设计的基于 CW32L010 的开发板,

简介
CW32L010 Mini Board 是基于 CW32L010F8U6 的 QFN 封装设计的最小系统核心板,产品规格与 CW32L010 芯片规格一致。便于客户灵活快速的评估芯片性能和产应用。

1.0mm的板厚、单面元器件设计、半孔工艺设计使得CW32L010核心板可以作为一个模块元器件贴装在项目中,减少焊接QFN封装带来的不便。
芯片型号命名规则

产品参数
- 内核:ARM® Cortex®-M0+
- 工作温度:-40℃ 至 85℃
- 工作电压:1.62V 至 5.5V
- 内置稳压器具有“正常”和“低功耗”两种工作模式,并且在复位后一直保持工作。
- “正常”模式:对应全速操作的状态。
- “低功耗”模式:对应部分供电工作状态,包括Sleep 和 DeepSleep 工作模式。
- 存储容量
- 64K 字节 FLASH,数据保持 25 年 @-40℃ ~ +85℃,支持擦写保护、读保护和安全运行库保护功能
- 4K 字节 RAM,支持硬件奇偶校验
- 22 字节 OTP 存储器
- 复位和电源管理
- 低功耗模式(Sleep,DeepSleep)
- 上电和掉电复位(POR/BOR)
- 可编程低电压检测器(LVD)
- 时钟管理
- 4 ~ 32MHz 晶体振荡器
- 32kHz 低速晶体振荡器
- 内置 48MHz RC 振荡器
- 内置 32kHz RC 振荡器
- 时钟监测系统
- 允许独立关断各外设时钟
- 支持最多 16+1 路 I/O 接口
- 所有 I/O 口支持具备滤波的中断功能
- 所有 I/O 口支持具备滤波的唤醒功能
- 所有 I/O 口支持迟滞及上拉输入
- 所有 I/O 口支持推挽及开漏输出
- 12 位模数转换器
- 最高 2M SPS 转换速度,各序列通道采样时间可单独配置
- 具备 8 个转换结果寄存器
- 内置 1.2V 电压基准
- 模拟看门狗功能
- 内置温度传感器
- 双路电压比较器
- 实时时钟和日历
- 支持由 Sleep/DeepSleep 模式唤醒
- 定时器
- 16位高级控制定时器,支持6路输入捕获,支持6对带死区的互补PWM输出,支持双点比较,支持
- PWM 移相
- 一组 16 位通用定时器
- 三组 16 位基本定时器
- 一组 16 位低功耗定时器
- 独立看门狗定时器
- 通信接口
- 二路低功耗 UART,支持小数波特率,支持低功耗接收数据,支持可配置电平转换,其中一路支持
- LIN 通信接口
- 一路 SPI 接口 24Mbit/s,支持 4~16bit位宽
- 一路 I2C 接口 1Mbit/s,支持可配置电平转换,支持SMBUS
- IR 调制器,可编程占空比和极性
- 串行调试接口 (SWD)
- 80 位唯一 ID
注意:板子出厂时默认为无程序状态,上电灯不亮。需要上传程序才可以点亮 LED.
相关资料:L010新品开发板-活动与资料合集 .
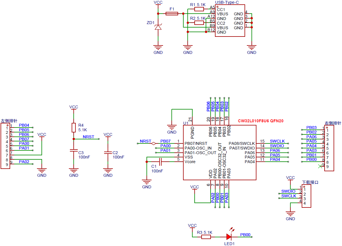
原理图

开发环境搭建
下载并安装 Keil - MDK IDE .
下载并安装芯片开发包 WHXY.CW32L010_DFP.1.0.0.pack .
代码
打开例程 CW32L010_StandardPeripheralLib_V1.0.2 - Examples - GPIO - gpio_blink 修改 main.c 中的 GPIO 定义,由原理图可知,板载 LED 为 GPIO_B2 输出低电平点亮
#define LED_GPIO_PORT CW_GPIOB
#define LED_GPIO_PINS GPIO_PIN_0
void Delay(uint16_t nCount);
int32_t main(void)
{
GPIO_InitTypeDef GPIO_InitStruct = {0};
SYSCTRL_HSI_Enable(SYSCTRL_HSIOSC_DIV12);
__SYSCTRL_GPIOA_CLK_ENABLE();
__SYSCTRL_GPIOB_CLK_ENABLE();
GPIO_InitStruct.IT = GPIO_IT_NONE;
GPIO_InitStruct.Mode = GPIO_MODE_OUTPUT_PP;
GPIO_InitStruct.Pins = LED_GPIO_PINS;
GPIO_Init(LED_GPIO_PORT, &GPIO_InitStruct);
while (1)
{
GPIO_TogglePin(LED_GPIO_PORT, LED_GPIO_PINS);
Delay(0xFFFF);
}
}
重编译工程,上传工程至开发板。
这里使用 PWLink 连接开发板。
效果



登录 或 注册 后才可以进行评论哦!
还没有评论,抢个沙发!