大家好,我是王工。
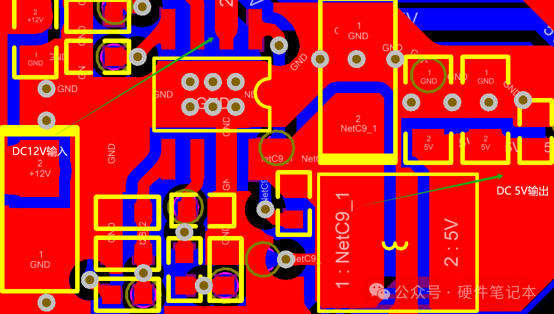
小小的过孔看起来不起眼,实则很有讲究,新手最容易翻车。之前,一个新同事在画DC/DC电源的时候,因为过孔没打好,板子回来调试发现电源带不起载,后来只有重新画板,如下是更新后的PCB图,一个12V转5V的DC/DC电源。

DC/DC电源建议lay板遵循以下参考设计原则,该打过孔的地方,一定不能省。

在PCB设计中,过孔看似只是一个小孔,却承载着信号、电源、地线的流通重任,它不仅是连接多层板的桥梁,更是影响电路性能的关键因素。
今天,我们就从一个“小小的过孔”说起,聊聊过孔的作用、种类,以及如何打好一个过孔。
01
过孔的作用和种类
过孔,简单来说,就是PCB板上用来连接不同层之间电气信号的小孔。从图片来看,过孔一般分为通孔,埋孔和盲孔。

1、通孔(Through Hole Via)
这是最常见的过孔类型,从顶层贯穿到底层,适合连接多层板。它的优点是结构简单、可靠性高,但缺点是占用空间大。
2、盲孔(Blind Via)
盲孔只从表层连接到内层,不会贯穿整个板子。它的优点是可以节省空间,适合高密度设计,但工艺复杂,成本较高,一般不用。
3、埋孔(Buried Via)
埋孔完全隐藏在PCB内部,只连接内层。它的优点是不占用表层空间,适合超复杂设计,但制作难度大,成本最高,一般不用。
4、盘中孔(Via in Pad)
这是一种“高级”过孔,直接将过孔打在焊盘上,来看一张嘉立创官网的图片,可以形象的解释。它的优点是节省空间、提高信号完整性,特别适合高密度、高速电路设计,但它的工艺要求极高。

看到这里,你可能会问:“既然盘中孔这么好,为什么大家不都用它?”
答案很简单:工艺难度大,普通工厂做不了。
但别急,后面我们会提到一家公司,他们的盘中孔工艺堪称一绝。
02
过孔容易引起的一些问题
咱们一般的电源或者单片机产品,不用过多考虑工作速度,其寄生电容、电感可以忽略。但高速信号,比如PCIE,DDR,HDMI等,过孔的寄生效应对信号完整性的影响就不能忽略。
高速信号中,引起过孔问题的主要原因是过孔产生的寄生电容和寄生电感。

寄生电容的计算,公式如下:

C 是过孔的寄生电容;
ε 是PCB板基材的介电常数(通常用FR-4,介电常数约为4.2 ~ 4.7);
T 是PCB板的厚度(一般是1.6mm);
D1 是过孔焊盘的直径;
D2 是过孔在铺地层上的隔离孔直径。
从公式可以看出,我们可以通过尽量减小过孔焊盘直径,适当增加过孔焊盘与地平面之间的隔离距离和尽量使用较薄的PCB板以减小寄生电容。
寄生电感计算,公式如下:

L 是过孔的电感;
h 是过孔的长度;
d 是中心钻孔的直径。
从公式可以看出,对过孔寄生电感影响最大的是过孔的长度,尽量使用较短的过孔以减小寄生电感,尽量将过孔放置在靠近信号源或电源引脚的位置,以减少引线长度和电感。
总之,过孔的寄生电容和寄生电感会延长信号的上升时间,同时引入了走线的阻抗,从而造成传输线上阻抗的不连续,就会产生一些列的问题,比如:反射,波形失真,信号完整性降低,甚至可能导致电路功能失效。
03
PCB过孔设计建议
过孔太大,会占用较多空间,也会增加寄生电容;过孔太小,会增加寄生电感,同时制造工艺难度加大,成本也会增加。
在高速PCB设计过程中,咱们从成本和信号质量两个方便考虑,推荐过孔型号有:
- 10/20±2mil(10/18, 10/20, 10/22,一般情况)
- 8/16±2mil(8/14, 8/16, 8/18,适合高密度的板子)

在信号线中打一次过孔影响不大,但是如果打的过孔次数过多,信号多次在层间进行切换,出问题的概率就会大大增加。所以,我们要求layout工程师,高速信号线优先走线,尽量少换层,少打过孔。
对于电源或地线的过孔,我们尽量选用较大尺寸,以减小回路中的阻抗。咱们常用的有以下两种(每个公司可能略有差异):
- 12/20±2mil
- 20/30±2mil

还要注意以下几点:
1、当回路中电流流通能力不足时,计算过孔的流通能力,可多打几个过孔。
2、电源和地的管脚要就近打过孔,它们会导致寄生电感的增加,连线要尽量粗,以减少阻抗。
3、对关键信号,时钟线进行包地处理,并在信号线周围的敷铜地面上打过孔,对高频的性能会更好,也能有效抑制EMI。

04
有了盘中孔工艺,以上问题解决一半
通过以上分析,我们得出:
过孔的寄生电容和寄生电感是高速信号走线中的罪魁祸首,虽然我们可以通过更改过孔焊盘直径,长度,以及其它方式尽可能减小过孔对信号的影响,但是总体来说还不够好。
还有没有其它办法或生产工艺,能够更好的解决过孔对信号的影响呢?当然有,就是我上面所说嘉立创的盘中孔工艺,作为PCB行业的领先企业,嘉立创的盘中孔工艺堪称一绝。
嘉立创的盘中孔工艺是直接把过孔打在焊盘上,在孔内塞上树脂,烤干树脂磨平,然后进行电镀面铜,在焊盘上完全看不到孔,还可以避免传统工艺引起的漏锡问题。

那它是怎么来提高信号的完整性呢?
- 在焊盘上打孔,减少了焊盘和过孔之间的引线,降低了寄生电容,从而减少信号上升时间的延迟,提高了信号的传输速度。
- 在焊盘上打孔,消除了引线长度,减少了寄生电感,从而减少信号反射和延时,提高信号传输质量。
- 在焊盘上打孔,节省了布线空间,使布局更加紧凑和优化,特别适合高密度设计。从而减少信号之间的串扰,提高整体电路性能和可靠性。
除了提高信号的完整性,在焊盘上打孔,还可以让板子整体看起来更加美观。以下来自嘉立创官网网友的晒单图片

盘中孔工艺的优点这么多,那它的价格如何呢?咱们对比几个比较大的板厂一起来看看,就拿63mmx72.5mm,6层核心板,打样5片为例:
A厂总价621元,无优惠。

B厂总价398元,我个人有50元的优惠券,券后价348元。

嘉立创总价274.65元,可以看到各项价格计算很细,用下单助手下单优惠51.35元,只需支付223.3元。

如果用嘉立创的券,可以免费打样

综上,嘉立创价格最低,真正做到了物美价廉,如果你想做6层及以上板子,建议你到嘉立创PCB去试试。

登录 或 注册 后才可以进行评论哦!
还没有评论,抢个沙发!