前面我们拆解了飞利浦的价值179元的22W吸顶灯,发现灯板用的是FR-4基材,文章:一百多块钱的吸顶灯,打开看看你觉得值多少钱。这次我买了一个更便宜的吸顶灯,拆开看看。

这个灯是AUX家的,三色温,功率36W,某东68元包邮。
打开罩子之后,先看看整体。

里面只有一个灯带,绕了一个圈。再就是控制器和接线端子。

合格证上的生产日期是24年1月,嗯,还挺新。铭牌上有产品型号,货号等,可以看出是36W的额定功率,折算下来功率单价为1.9元/W,比之前拆的那个22W179元的功率单价8.1元/W划算多了。通过了3C认证,产品设计的使用周期是10年。执行的标准有:
GB 17625.1-2012,《电磁兼容 限值 谐波电流发射限值(设备每相输入电流≤16A)》 ;
GB/T 17743-2021,《电气照明和类似设备的无线电骚扰特性的限值和测量方法》 ;
GB 7000.1-2015,《灯具 第1部分:一般要求与试验》;
GB 7000.201-2008,《灯具 第2-1部分:特殊要求 固定式通用灯具》。

仔细看看控制器的盖子上的丝印,可以看到功率是 20-40Wx2,看来这个控制器外壳不同功率的产品通用。

直接打开控制器先看一下电路板。

板子是 FR-4 材质的两层板,器件单面布局。接下来看看上面的器件细节。
01
碳膜电阻

通过色环查碳膜电阻的阻值,可以查到是0.22Ω。尺寸为D4.5xL11.5mm。
02
压敏电阻

压敏电阻的型号是7D511K,没找到对应的厂家信息。压敏电阻的作用主要是和保险丝配合使用,降低电路中的脉冲电压,从而保护后端电路不被损坏。

在上图中:Vs = Is*Zs+Vc,其中Vs为脉冲电压,Vc为钳位电压。
所以可以知道Vc=Vs-Is*Zs,由于Vs一般远大于Vc,所以忽略Vc进而可以采用下面的公式来计算脉冲电流Is:
Is = Vs/Zs,其中Zs在这个板子上就是上面的碳膜电阻及对应的PCB走线阻抗。
03
X2安规电容

X2安规电容的容值是0.1uF,275VAC,品牌天泰。
04
整流电路

四个SMB封装的整流二极管,丝印S2M,疑似品牌为台湾迪嘉。这个二极管的最大峰值电压1000V,最大电流是2A。四个管子组成了如下的整流电路。

05
电解电容


220V输入电压经过二极管整流电路之后输出电压为275V,后面的滤波电容的电压一般会选择400V。这个控制器里用的是22uf,400V的电解电容,这是谁家的电容我找了好久也没找到,有知道的大佬烦请留言告知。
06
恒流LED功率开关

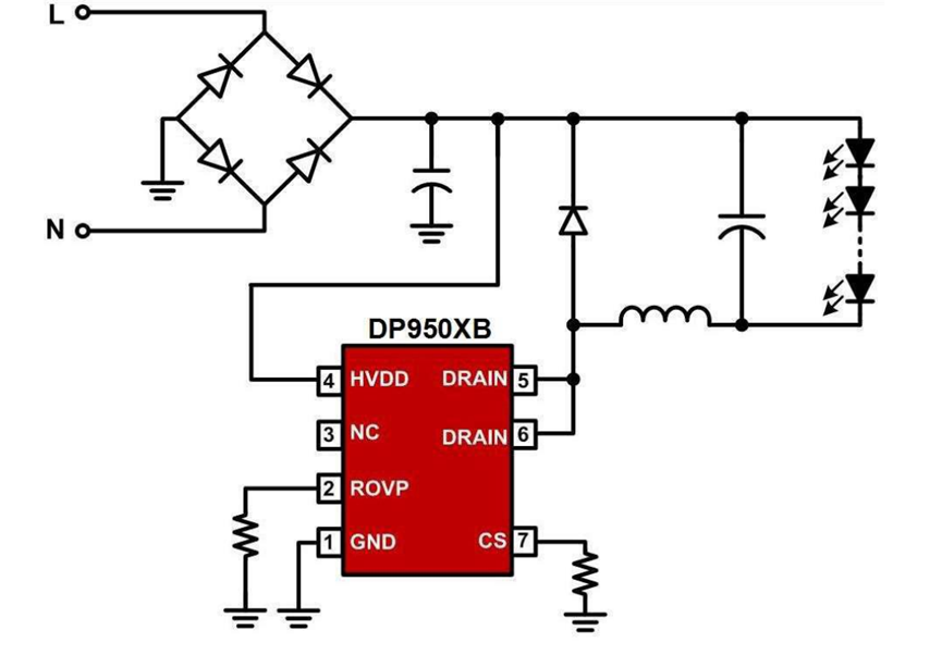
最大的这两个DIP-7封装的 IC,丝印是DP9502B,是一款非隔离,降压型准谐振LED功率开关。说得再直白点,这个芯片是一个集成恒流的LED功率开关。可以看到这个Drain输出和LED之间有串联一个电感。

板子上有两个DP9502B,是因为有两路LED,其中一路是暖色,一路是冷色,这样最多可以混合出三种色温。

注意,这个芯片的2脚ROVP同时集成了使能功能。当此引脚接地时关闭系统。所以后面所讲的LED色温控制,就是通过控制这个引脚来实现对应色温的LED的亮灭的。
07
电感和小电容

这两个电感就是上图中的DP9502B的Drain极和LED之间的电感。

在DP9502B的原理图中电感和LED连接节点对电源轨有一个电容,这个电容是2.2uF400V,就是上图的这个电容,也没找到品牌。
08
LED色温记忆与调节

抬起这个输入电容之后,可以看到下面有一个SOT23-6的芯片,这个芯片的丝印是AP6881B,这个芯片是谁家的?它的作用肯定就是用来做两路LED色温记忆与调节的了。用户通过连续按压墙壁上的开关,可以实现三种色温的切换。它有两个输出引脚,分别接到了LED恒流驱动芯片DP9502B,从而控制这路LED的开关。

以上是PCB上的关键器件,接下来看看灯板。

令我惊喜的是,这个灯板居然是铝基板的,这可比上次拆的那个价格更贵的灯里面用的FR-4单面板好多了。

不过令我诧异的是,这个形状的板子,简直就太浪费铝基板了。这个板子的长和宽是21cm*19cm,板子最宽的地方也就13mm也就是说1平方米只能做25个这个板子,那就意味着单个PCB的成本得将近十块钱了,这有点恐怖啊。所以我试着用PS把这个形状抠出来,然后尝试着拼了一下板子,果然让我发现了一点不一样的东西,直接上图,由于拍照时稍有畸变,所以看起来有点歪,请多包涵。

可以看到,每次把PCB选择90度,就可以套入到这个里面,所以总共能套四个,直接看个动图:
通过这样的拼版。就可以在原来的短边,也就是19cm这一侧增加四次板宽,增加后的尺寸为19+1.5*4=25cm。在原来的长边这一侧增加了两次板宽,增加后的尺寸为21+1.5*2=24cm。

这样的话,1平方米就可以做4*4*5个板子即80个板子了。比原来的25个板子而言,同样的平方数生产出的板子翻了3.2倍。也就意味着成本变成原来的三分之一了。
看了半天,我发现这个拼版其实还可以再优化一下,首先是最外面这个边的长度可以再长一点,拼版就是一个完整的正方形了,然后可以给增加的位置多放一个灯。然后可以把最里面往外数第二个边也延长,让最里面形成一个大的方孔,这样在大批量生产的时候,可以做成其他灯的灯板,PCB利用效率几乎可以到99%。
做PCB拼板是常规操作也是基本功,如何通过拼板来节约成本,是每个Layout工程师都应该考虑的问题。
接下来看看灯珠。

可以看到灯珠是不同色温的交叉摆放,每个灯珠上面一颗小透镜,是用胶固定的,所以就不拆掉啦。
今天的拆解就到这里,感谢大家阅读,喜欢的话可以点赞、点在看!


登录 或 注册 后才可以进行评论哦!
还没有评论,抢个沙发!