朋友买的一个笔记本电脑,用了不到半年时间。有一次擦屏幕的时候,不知道是用力过猛,还是屏幕太脆弱,反正就碎了。

咨询了一下电商平台,客服回复屏幕坏了不在保修范围内。指定了官方线下维修店,去咨询了一下换屏幕的报价是900左右。
我自己去某宝找了一下对应的屏幕,发现到手价格只有370元。于是果断购买了一台,打算自己帮朋友更换屏幕。这里得说明一下,没有中间商赚差价啊,毕竟朋友不算中间商。

屏幕到手之后打开看看,没啥问题。

二话不说直接上家伙。

不好意思拿错工具了。换一下。

顺利拆开。

然后更换屏幕,成功点亮。

拆下来的旧屏幕,我研究了一下,上面有一个电路板。这个电路板猛一看似乎比我还长一点,仔细一看发现比猛的一看还长。
上面有一点电路,于是我大概看了一下芯片。
01
背光驱动

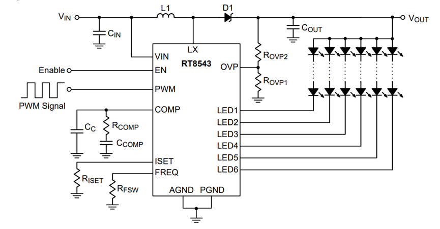
这个芯片的封装是4mm*4mm,QFN20的封装,丝印是0N=8L,根据板子上的丝印来看,从这个芯片上引出去了六路信号,分别是LB1~LB6,这应该是六个LED灯之类的吧。旁边有电感和二极管电容这些,然后是Vout。根据这些特征看起来是个Boost拓扑的背光驱动芯片。

这是一个带Boost调压器的六路白光LED驱动器,说简单点就是一个背光驱动芯片。这个白光LED驱动器集成了功率开关的电流模式 Boost 转换器可驱动6串并联连接的 LED 串,每串可有多达10只 LED 连接在一起。每个内置电流源支持最大 ±2% 的电流误差,确保每串 LED 都有优异的亮度一致性。为了提供足够的操作余量给每个电流源, Boost 控制器对每个回馈端子进行监控并调节至最优化之输出电压以获取最好之效率。

有了原理图,再对着PCB走线看看,发现这板子在每个信号上都加了测试点,而且每个测试点都有丝印标注了信号。这种大批量出货的板子,设计还是很值得学习的。
02
Nor Flash

这个板子做的好,丝印写的很清晰,这是一个SPI接口的器件,印出来的测试点标注了SPI_I,WP,SPI_CS,SPI_CK,SPI_O,通过这些信息不难判断出这是一颗存储芯片。再结合丝印2L137可以找到这是华邦的W25Q20EWUXIE。这是一颗容量2M-bit的Nor Flash。封装是USON-8,尺寸只有小小的2mm*3mm*0.6mm。
作为一款大量出货的笔记本电脑上的屏幕驱动板,可以看到板子设计还是挺讲究的,针对这个flash相关的五个测试信号全部引出了,而且周围预留了比较大的空间,方便产线上自动测试。
03

这个Flash的SPI_I,SPI_O,SPI_CS,HOLD信号都通过电阻上拉到电源轨,WP信号通过电阻下拉到地。查阅手册可知这个Flash可以使用QSPI的接线方式,四倍速度,四倍快乐。但是在这个板子上使用的依然是普通的SPI,估计是工程师的快乐已经溢出来了,不敢再加倍。
03
未知功能芯片

上面的芯片根据丝印看是Novatek的NT71871,看芯片旁边的引脚丝印,应该有16x7=112个引脚。但是这个手册找了一圈没找到,估计只有签了NDA之后才可以拿到,所以这里就不再废话。
04
Level Shift

这个封装是QFN32的芯片,丝印NT50150,明确可以看出是Novatek的芯片,根据群友的指点,这应该是Level Shift电平转换芯片。其功能为,将0-3.3V信号电平转换成-8V到33V等其他lcd驱动所需的电平。
05
LCD 偏压芯片

这个芯片的功能很明确,提供panel供电,gamma电压的pmic芯片,lcd面板专用。这个芯片的封装是QFN-28,尺寸是3x3mm,根据丝印50381也没找到对应的型号。可能的厂家有esw、chipon、Novatek等。
以上就是这个电路板上的主要器件。由于我不是做显示驱动相关的工作,所以这个板子对我还是有点陌生的。有熟悉这个领域的大佬可以出来科普一下,万分感激。


登录 或 注册 后才可以进行评论哦!
还没有评论,抢个沙发!