刚SMT的TJA1051T/3无法通讯。已确认芯片厂擅自更改引脚功能
元件是C5342108,之前一直用的没有问题,结果这几天刚做的SMT到货后实测发现无法发出报文,接收没有单独测试,看丝印发现跟之前的不一样。于是换上之前的芯片测试,发现发出的报文是完全正常的,同样的测试工具,换回另一块没改动的板子也是无法发报文的,程序刷的都是一样的。
售后客服说这个芯片近期贴了一千多片了,只有我反馈有问题。。。而且这个问题他们也没法解决,他们只能说保证正品。。。
目前问题1是我这全贴的板子得手焊了,问题2是以后这个芯片也不敢用他们的了。。
有没有明白这个东西的,按说这个芯片也没有太多说法啊,
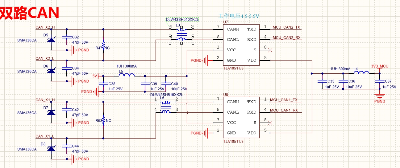
一共8个针脚,只有针脚8的s是特殊的,我一直悬空的,特意又从嘉立创上下载手册看了下,确实应该悬空。
另外2个供电,1个是5V,一个是3.3V,我实测分别5.15V和3.288V。看手册也在范围内。
再就是负极,这个也应该没啥问题。
然后两个输入,我接到STM32F407VET6的51和52针脚了
两个输出就通过共模电感DLW43SH510XK2L和TVS、47pf电容等接到外部的CAN分析仪(我用的kvaser)上了。


原因找到了:
跟广州托克马斯电子有限公司(TOKMAS) 沟通了,确认是8脚的问题,25年的产品改版了,8脚不能悬空了。太坑了,嘉立创的手册和官网的手册都特意说明悬空是可以的。偷偷改变针脚定义了竟然不改变产品型号。以后坚决不用这个公司的产品了。
太不负责责任了。幸亏用了4片,如果是大批量你们想想这个损失谁来承担。避坑避坑!!!!
这就是家作坊公司,23和25年的丝印是全的,24年的丝印竟然1051的1没印(这个问题问厂家了,厂家表示没注意,可能确实是漏了)。这三年的芯片我手上都有。

登录 或 注册 后才可以进行评论哦!
还没有评论,抢个沙发!