前几天,儿子跟我说:爸爸,我想你给我做个坦克!
大Boss既然已经下了指令,那咱再忙也要硬着头皮给人家做一个坦克出来。
于是我简单规划了一下这个坦克。
1、 成本要足够低,这样小孩频繁摔坏了频繁更换配件也不心疼。
2、 通过手机APP来控制坦克,节省了一个遥控器成本。
3、 最好是能带着小孩一起组装的,让小孩体验到一个玩家是如何做出来的,潜移默化的培养孩子的动手能力和探索新事物的兴趣爱好。
4、 坦克外形要圆润,没有明显棱角,避免伤害到小孩。
大概确定了以上几个原则,我开始着手设计坦克的机械结构。

设计了一堆零配件。

简单装配了一下,没啥问题。

然后给它设计了一个履带履带。

这些东西设计好之后,使用3D打印机进行了打印。

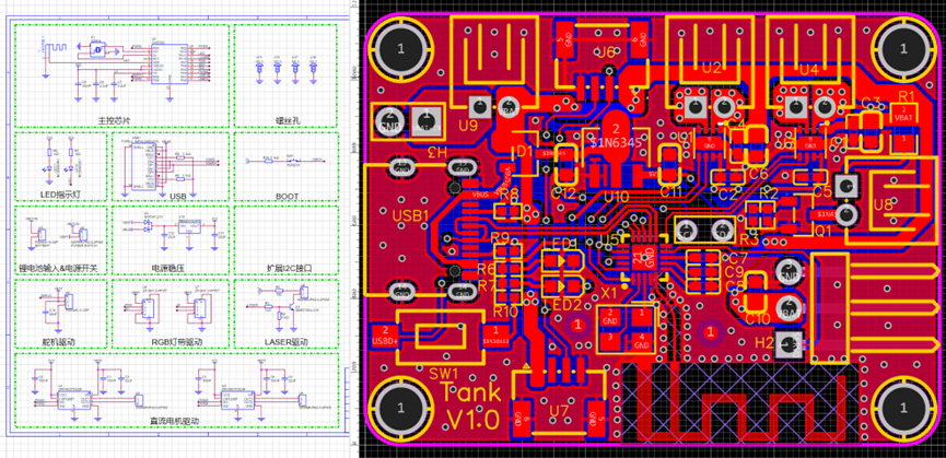
坦克的控制电路部分,经过一番考虑,选择使用沁恒的CH572D芯片作为主控,选择它的主要原因就是便宜,一个带蓝牙、2.4G通信的32bit RISC-V芯片,价格不到一块钱。最关键的是,它的蓝牙通信可以达到200米,用来做这个坦克的控制器,简直太香了。

电机就用这种N20减速电机。这种电机,供电电压有3V、6V、12V可选。转速从每分钟20转到每分钟4000转都有,而且价格也不贵,七八块钱就能买到很好的。

说到电机驱动芯片,就有点悲催。一开始选择的是TI的这款DRV8837,尺寸只有2mmx2mm,驱动电流1.8A,最关键的是价格便宜,一个不到5毛。用在这个小坦克上驱动N20减速电机很合适。但是谁料想我板子刚打完,川不靠谱就开始搞关税,所以我决定单方面对老美进行制裁,这个小坦克禁用美国芯片。

后面计划把电机驱动芯片换成沁恒CH275,能达到额定2A连续导通,峰值5A的电流能力,这不比DRV8837香多了吗!

用沁恒官方的CH572D demo板,简单测试了一下,发现蓝牙和手机APP通信很OK,而且芯片总共可以输出4路PWM用来驱动减速电机,还有一个定时器可以用来驱动舵机,一路PWM输出用来驱动WS2812灯带。于是我基于这一套,完成了整个坦克的IO分配和控制逻辑编写。

然后,使用立创EDA给它画了一个PCB板,这样就可以免费打样了。

经过三天的等待,终于拿到板子了。

开始焊接,样片的焊接也要贯彻最低成本的理念,连钢网都不要做,直接手工用针管锡膏给焊盘上点锡,这个过程看着挺慢,其实这个板子一两分钟就能完成点锡。如果做钢片,得画15块钱不说,操作过程可能也需要好几分钟了。

点好锡膏之后,开始人肉贴片。这个过程中,最费时间的其实不是摆器件,而是找器件的过程。

幸好我有样片盒,找起来很快。大概5分钟就完成了摆件。

仔细看可以发现摆的器件并不是很好,这主要是因为手工挤出的锡膏太不均匀。但是一想到没有花钱,心理就平和了。

焊接也要把低成本贯彻到牙齿。不用回流焊炉,而是采用这种几十块钱一个的小加热台,加热又快,还省电,焊接小尺寸单面板非常合适。

焊接好的板子,不出意外很糟糕,好几个芯片都出现了连脚。

但是一点不用害怕,毕竟i210烙铁是最适合处理QFN封装的器件连锡的。

不到一分钟时间就处理好QFN连锡的问题。电机驱动芯片的连锡也处理掉了,现在看起来就很漂亮了。

先把N20减速电机的线焊接好。

测试板子没有短路之后,给板子下载固件。然后把2个N20直流减速的电机、舵机、开关、锂电池都插到板子对应的连接器上。

用手机APP测试了一下,遥控功能正常,没有任何问题。

接下来开始组装。古语云:上阵父子兵,组装当然要拉上儿子来帮我拧螺丝了。

经过一番操作,终于把坦克给组装好了。

电池也赛到电池仓里。

盖上3D打印好的电池舱盖,把3D打印的履带也装上去。

接下来是炮塔的安装,炮塔和坦克车身之间通过一个轴承连接,这样炮塔可以被舵机驱动着转动。

到此,坦克的组装彻底搞定。

来个耍前写真。其实整个组装过程,是我带着儿子和它的表哥,三个人一起完成的。在这个过程中,我发现他们两个人观察得很仔细,也很感兴趣,甚至知道电机的作用是带动履带转动,舵机的作用是驱动炮塔转动。感觉这样的亲子组装太有意义了。

看着两个人玩得很开心的样子,我感觉比自己赚了一个亿还有成就感。

大概统计了一下,不算阻容、其他耗材、快递费、人工成本等,只需要48元就可以搞定这个坦克了,性价比还是可以的。


登录 或 注册 后才可以进行评论哦!
还没有评论,抢个沙发!