
有个粉丝朋友特别喜欢看我拆解,他淘了一个稀奇古怪的东西寄给我让我拆解。

拿到之后我做了一番清洗,才开始拍照。看正面的面板,看不出是啥产品。

但是看顶部的接口,我感觉这像是一个充电宝。

一看背面的名牌我彻底懂了。骚弟撕奶,原来果然是一个充电宝,还是非卖品,我这人有一个爱好,特别喜欢学外语,现在看来,一切都没白学,总有一天会派上用场的。

拆解一看内部确实像经历了14年岁月的洗礼,看着挺脏的。但是U1S1,这个板子看着设计得还不错。

左边是输入输出接口,中间的是控制芯片,右边是电池管理芯片。板子右边上下边缘看起来焊接了锂电池的镍片。

把底壳也拆掉,看到电路板下面的3颗18650电池了。说实话,我是没想到,也没见过锂电池能腐蚀成这13样,真的是出离我的认知了,猛地一看还以为是商周时期的产品!

这基本上已经腐蚀透了啊。按照漠河撒土王的说法:干千年湿万年不干不湿就半年,看来这个小日子充电宝,应该是长期处于不干不湿的环境中,才被腐蚀的如此严重。

这玩意,外面看着腐蚀很严重,里面实际上估计更严重,所以我赶紧收拾收拾处理掉比较省事。

看看电路板,主控用的是ATMEL的XMEGA16D4,十多年前我学习单片机的时候,ATMEL还挺火的,当然,现在的ATMEL在Arduino上用的也非常广泛。

这颗8254BC,查了一下应该是艾普凌科的S-8254BCGFT-TB-U,这也是小日子的一个品牌,现在改名叫精工。

板子上还有一个在做瑜伽的器件,这个大长腿看的我暂停写作了几秒钟。这个器件是热熔断温度保险丝。放在一个3x3的MOS旁边,主要是为了监控MOS的温度,当温度过高的时候,就关断输出。

这个位置放的很讲究,他不是直接放在MOS的外壳上,而是把MOS的S极通过铜皮引出,然后把这个热关断温度保险丝放在铜皮上,这样。MOS的热量直接从肚子底下的大焊盘上通过焊锡传导到这个引出的铜皮,就能让保险丝更快的感知到。

板子上输入输出接口这一端还有两坨MOS。

中间这个芯片,封装是QFN-16的,丝印BD8,303。找了一下,是罗姆的BD8303MUV-E2,这是一个升降压型的DC-DC电源芯片。

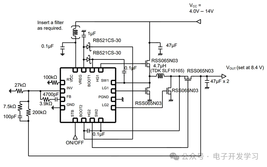
这是BD8303MUV-E2的参考原理图。注意,他外挂了4个MOS来实现升降压,本质上是一个控制器。

这是手册里的Layout示意图。这个器件的手册还是值得一看的,在上面可以学到不少升降压电路的设计理念。

电路板背面,放了输入输出连接器和升降压电路所需要的电感器。电路板右半边是没有放置元器件的,因为这里是3颗18650锂电池的容身之地。

如果这个板子刚出锅,从这个角度看,我觉得或许是非常可口的。但是放了14年,上面的器件尤其是电容,已经失去了它的光泽,给人一种板老容黄的无力感。

从这个角度看就显得更埋汰了。

这个板子用料不得不说还是很刺激的,每个输出端口上都有这样一个紫色的不知道是电阻还是保险丝的器件。由于紫色代表了神秘,所以我对此不便深究。

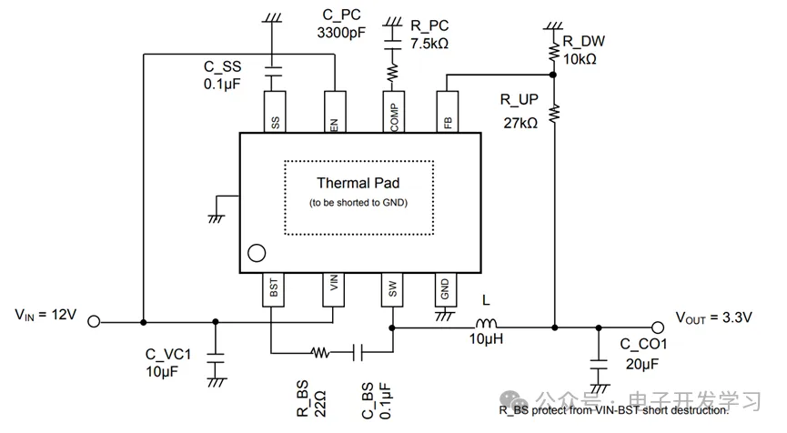
这颗BD9328EFJ-E2也来自于罗姆,是一款同步降压转换器。

BD9328EFJ-E2外围电路很是简洁。

这个板子上用了很多这种蓝色的电阻,一般这种蓝色绿色紫色白色等各种看起来很骚的电阻在万用表里见的比较多,这种电阻一般精度比较高,比如0.1%的精度。当然,价格也非常刺激,一颗电阻的价格可能达到了几块钱。

例如威世这颗TNPU0402100RBZEP00电阻,立创上看的价格是5块多一颗,这是0402电阻啊,一盘价格5660,太刺激了。
以上是这个来自小日子的14年前的充电宝拆解。没有全家福,因为这玩意必须边拆边扔,我怕扔太慢了,铁锈把我这边其他的铁器感染了。但是不得不说,这个板子上的用料还是不错的,这样一个充电宝,裸板的成本都应该过百了。如果它年轻力壮,还是值得换电池再压榨几年使用价值的。


登录 或 注册 后才可以进行评论哦!
还没有评论,抢个沙发!