前言
上一篇文章我们介绍了基于稳压管+三极管扩流的并联稳压电路,但是由于输入限流电阻承载了整个输入电流,进而导致限流电阻功率较大,发热严重,输入到输出损失了比较大的功率,所以电路的整体效率不高。今天就介绍一下升级版方案:射极跟随稳压电路。

这个方案通过串联三极管来分担输入限流电阻上的压降从而可以处理更高的负载电流和电压,同时降低了发热功率,所以在进行器件选型时三极管的选型就很重要,射极跟随稳压电路中的三极管必须能够满足以下条件:1.三极管必须能够承载整个负载电流;2.三极管必须能够输入电压减去负载电压的差值。
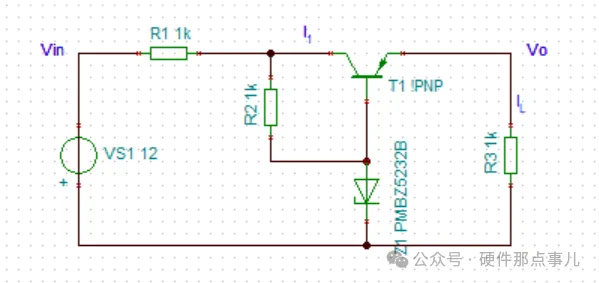
射极跟随稳压电路可以用NPN三极管+稳压二极管搭建,也可以用PNP三极管+稳压二极管搭建,接下来我们就以PNP三极管+稳压二极管实例分析。
实例分析
1.分析电路图如下:

2.输出电压
Vo=Vz-Vbe
其中Vz是稳压二极管的稳压值,Vbe是PNP三极管BE结压降,由此可以看出输出电压只和Vz和Vbe有关,这样就实现了稳压输出的目的。
3.三极管T1选型
流经三极管T1的电流I1就等于负载电流IL,负载电流IL计算如下:
I1=IL=Vo/R3=(Vz-Vbe)/R3
所以三极管的通流能力要能满足I1才行。
三极管的功耗等于CE两端的压降乘以流经集电极的电流,计算如下:
P=I1*Vce=I1*(Vin_max-Vo)
其中Vin_max表示最大输入电压。
综上三极管选型时集电极-射极最大耐压值需大于Vin_max-Vo,最大功耗需大于I1*(Vin_max-Vo)才能满足设计需求。
注意事项
需要注意的是VBE会随温度以及集电极电流变化,我们需要根据规格书中的特性曲线去校核VBE的值。


登录 或 注册 后才可以进行评论哦!
还没有评论,抢个沙发!