车身控制器英文名字叫Body Control Module,也就是BCM,这玩意是汽车电子系统中的核心电子控制单元ECU,它负责管理和协调车辆的多种车身功能。它通过CAN以及LIN总线与车辆各部件通信,接收传感器信号并控制执行器。
典型的车身控制器功能包括灯光控制,主要负责管理车内外照明,包括前大灯、尾灯、转向灯、氛围灯等。车窗与车门控制,比如说控制电动车窗升降、车门锁闭、中央门锁及防夹功能。雨刮与洗涤功能,比如调节雨刮速度、控制喷水清洗系统。当然还有比较时髦的功能像无钥匙进入与启动,IMMO防盗报警、电子转向锁及安全开门辅助功能等等, BCM通常安装在仪表板后方或座椅下方,目前随着汽车电子架构从分布式向域控架构以及区域架构演进,车身域控制器逐渐取代传统BCM。
目前大的趋势来说域控制器以后会逐渐取代传统的车身控制器,目前的车身控制器也越来越智能化,以前的车身控制器你会看到比较多的保险丝以及继电器,现在的车身控制器则是逐渐在削减保险丝以及继电器的数量,那保险丝以及继电器被什么取代了呢?那就是智能芯片。这篇文章就带你手把手设计一个微缩版车身控制器,采用6层板PCB设计。包含原理设计以及PCB设计,当然最终是实现驱动两个小车灯,可以通过硬线开关和CAN线两种方式来控制车灯开或者关。
1. 原理设计
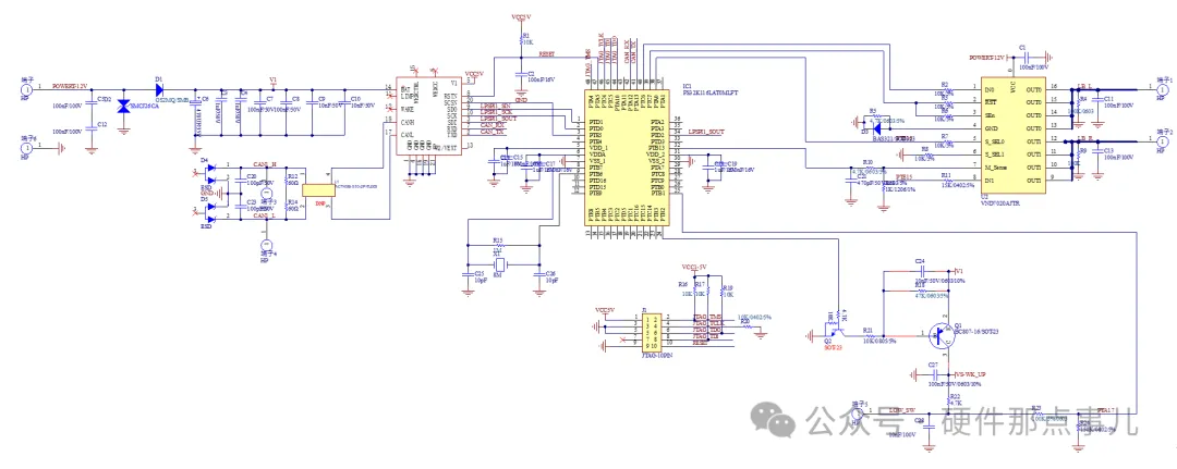
原理设计我们分为电源设计,CAN通信设计,最小系统设计,智能HSD驱动设计,硬线数字信号采样设计五大部分。
电源设计
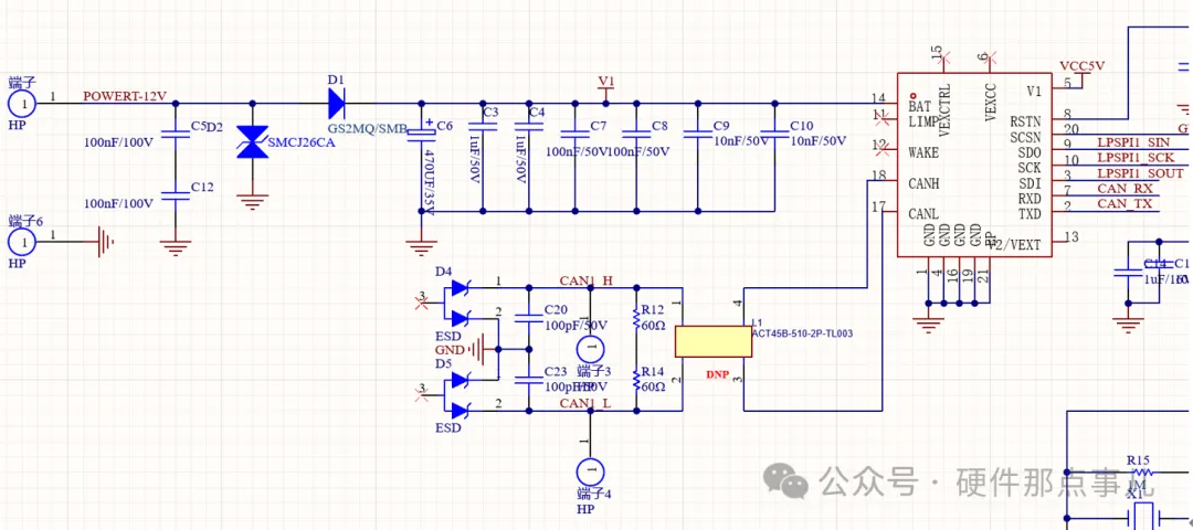
车身控制器等汽车电子控制单元ECU的电源模块设计通常需要满足汽车电子的严苛要求,包括电磁兼容性EMC、瞬态脉冲防护如ISO 7637标准和稳定性。典型构成包括“电容ESD防护 + TVS脉冲防护(应对7637脉冲) + 电容滤波 + SBC。
电容ESD防护作用是在电源输入端添加电容,用于抑制静电放电ESD干扰,保护后续电路免受高电压尖峰的损害。瞬态抑制二极管TVS用于吸收ISO 7637标准定义的瞬态脉冲如负载突降、开关瞬态等,保护ECU免受高能量脉冲损坏。电容滤波的作用是平滑电源输入端的纹波,滤除高频噪声,提供稳定的直流电源。大容量电解电容用于低频滤波,小容量陶瓷电容用于高频噪声抑制。SBC是汽车ECU电源管理的核心,集成了稳压器、看门狗、CAN/LIN收发器等功能,为MCU和其他模块提供稳定电源,同时还能监控MCU的运行时序,避免软件跑飞后系统乱搞一通。
所以我们可以选用SBC UJA1169来作为电源的核心芯片,来实现给MCU供电以及作为CAN的收发器控制,这样也解决了CAN通信设计,当然UJA1169内部还集成了硬件看门狗。

最小系统设计
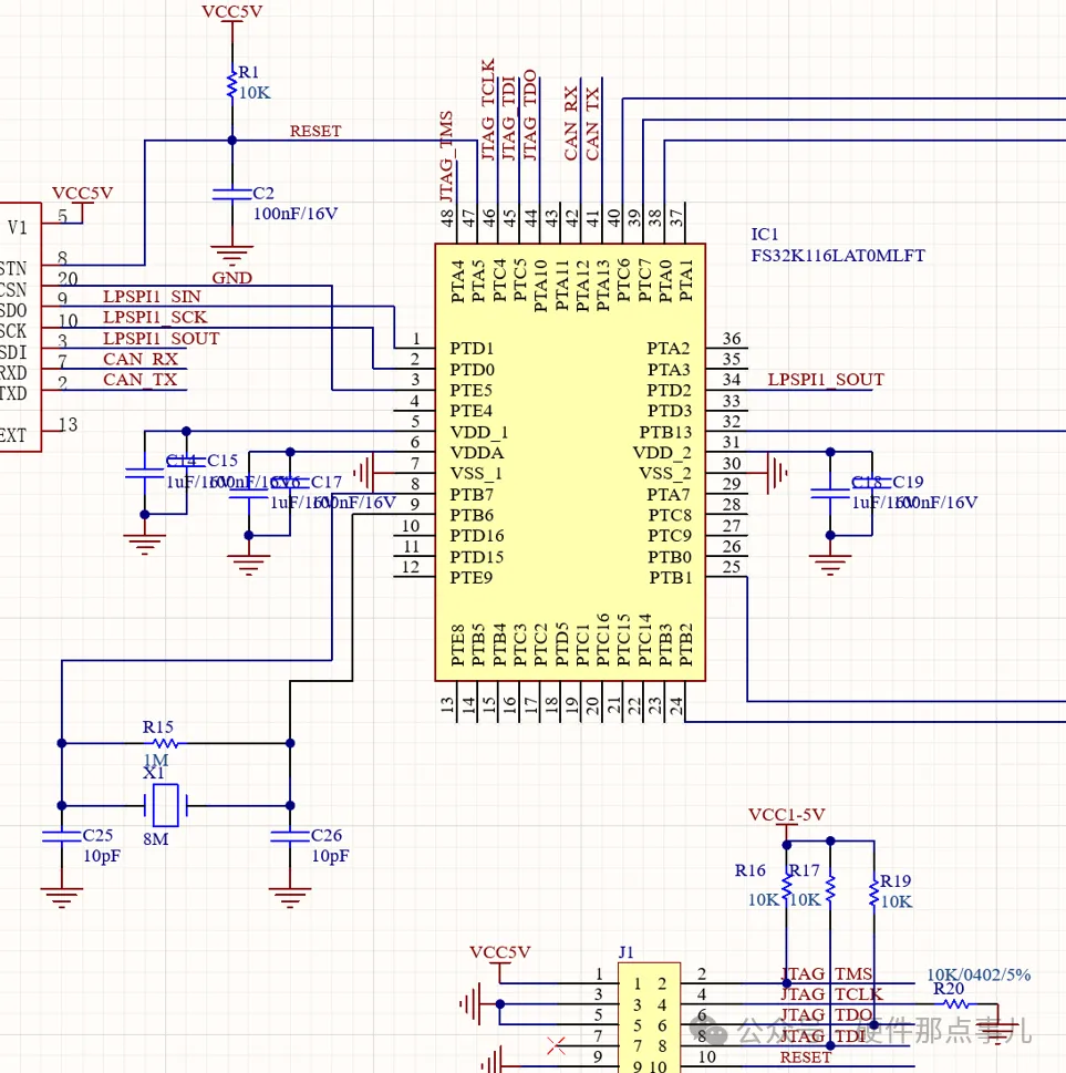
目前车规领域的主流MCU厂家有NXP,瑞萨,英飞凌,TI,ST,NXP的S32系列如S32K、S32G、S32Z/E,基于Arm Cortex-M/A/R架构,支持车身控制、网关、动力系统和ADAS。我们的微缩版车身控制器不需要太高端的MCU,选用FS32K116LAT0MLFT即可,这款MCU是ARM 架构微控制器,属于 Arm Cortex-M0+,最高主频是48 MHz,具有128 Kb Flash,CAN FD,FlexIO,CSEc安全,封装是LQFP48。

智能HSD驱动设计
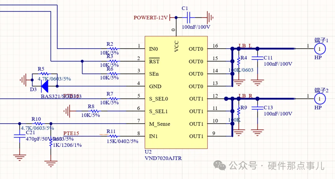
目前集成MOS的智能驱动芯片可以分为三大类,HSD,LSD,H桥驱动芯片,这些芯片内部集成了MOS,适用小电流驱动场景,广泛应用于汽车电子系统中,用于驱动负载如继电器、灯泡、电机等。它集成了 MultiSense 模拟反馈功能,可提供负载电流、电压和温度的实时诊断信息,符合AEC-Q100车规标准,我们可以选用VND7020AJTR ,它具有两个输出通道,每个通道可以驱动1个20W的灯泡,进而与车规 MCU配合使用,MCU 通过GPIO输出5V逻辑信号到 IN1/IN2 引脚,控制高侧开关。MCU 的 ADC 读取 MultiSense引脚的模拟信号,监控负载状态。通过 CAN/LIN 总线将诊断数据传输到车身域控制器。

硬线数字信号采样设计
硬线数字信号采样设计可以分为两部分,一部分是通过三极管实现上拉电源可控开关设计,另外一部分是输入信号电平转换部分,为什么要通过三极管实现上拉电源可控开关设计呢?这样我们在ECU系统睡眠后可以断开三极管,降低功耗,输入信号电平转换部分要考虑ESD防护,可以用陶瓷电容实现,注意耐压要100V。

这样整个原理设计就完成了:

2.PCB设计
叠层设计
首先我们想要PCB尺寸尽可能小,目标是52mm*45mm,要想在这么小的PCB上放置这么多器件,所以准备选用6层板PCB,选定了层数接下来要考虑的就是叠层设计。叠层设计我们按如下配置设置:
Layer 1 (Top): Signal + Components
Layer 2: Ground Plane (GND)
Layer 3: Power Plane (VBAT, 5V)
Layer 4: Signal
Layer 5: Ground Plane (GND)
Layer 6 (Bottom): Signal + Components
Top用于放置主要元器件(UJA1169A、FS32K116、VND7020等)及高优先级信号布线如 CAN 差分线、HSD 输出。靠近地平面Layer 2,减少信号环路电感。
Layer 2 是GND层,是完整地平面,提供低阻抗接地路径,减少 EMI。为Top层的信号和高电流器件提供参考平面。
Layer 3 Power,可以分割为多个电源区域:VBAT(12V)、5V SBC 输出给MCU 供电。使用宽铜箔(>2mm)连接电源区域,降低压降。
Layer 4 Signal层用于次要信号布线如数字 IO、SPI。靠近 Layer 5 的地平面,保持信号完整性。
Layer 5是GND层,是第二个完整地平面,增强屏蔽和接地能力。为 Layer 4 和 Layer 6 的信号提供参考。
Layer 6 Bottom层用于次要元器件如滤波电容、电阻和低速信号布线。适合放置连接器或测试点。
TOP层和BOT层采用2OZ,内层采用1OZ,来实现比较好的散热能力。
叠层优点是双地平面Layer 2 和 Layer 5增强 EMC 和信号完整性。电源层Layer 3集中管理 VBAT/5V/3.3V,减少压降。6层板可以提供足够的布线空间,适合复杂信号和高电流路径。
多层板目前国内很多PCB厂家都有在做,我也打过很多样,整体体验下来觉得嘉立创的高多层PCB服务是真的很不错,他们家可以做6 - 32层板,也能做高精密阻抗板,我们今天用到的是6层板设计,所以在嘉立创打样,问题不大。众所周知,PCB这玩意不同供应商的生产能力是不一样的,嘉立创高多层PCB采用LDI激光直接成像线路防焊,相比传统CCD曝光,LDI提供更高精度的线路和防焊层对齐,支持1:1焊盘与防焊开窗,确保高密度布线如CAN差分线的精度。并且采用了VCP脉冲电镀技术,通过垂直连续电镀提升铜层均匀性,适合高电流路径如VND7020的大电流输出,降低电阻和热效应。
布局设计
电源模块(电容ESD防护 + TVS + 电容滤波 + UJA1169A)
输入端将电源输入连接器、TVS、ESD电容(100nF,50V)放置在 PCB 边缘,靠近 VBAT 输入。UJA1169A放置在电源输入下游,靠近滤波电容(陶瓷 +电解),距离 TVS 要近。滤波电容靠近 UJA1169A 的 VBAT 引脚,输出端去耦电容紧贴芯片。
TVS 焊盘和 UJA1169A 需大面积铜箔和散热通孔(散热过孔可采用0.3mm 直径)。
TVS 和 ESD 电容的地端通过多个通孔(>3 个)连接到 Layer 2 地平面。
CAN 通信模块(也就是UJA1169A 集成 CAN 收发器),CAN_H/CAN_L 引脚到 CAN 连接器的布线尽量短,放置在 Top 层,参考 Layer 2 地平面。终端电阻(120Ω)和保护电容,ESD二极管靠近 CAN 连接器。共模扼流圈放置在 CAN 信号路径靠近 UJA1169A 端。CAN 差分线远离高电流路径(如 VND7020 输出)和 PWM 信号(如 HSD 控制)。保持 CAN_H/CAN_L等长,间距一致,避免交叉。
最小系统(FS32K116LAT0MLFT)
MCU FS32K116(LQFP-48 封装)放置在 PCB 右下角,靠近 UJA1169A 的5V 输出。每个 VDD 引脚附近放置 100nF 陶瓷电容,放置BOT面,通过过孔和MCU管脚连接,地端连接到 Layer 2 地平面。8MHz晶振靠近 OSC 引脚,周围无高频信号干扰,晶振下方保持完整地平面。
智能 HSD VND7020,驱动两个 20W 灯泡
VND7020:放置在 PCB 边缘,靠近负载连接器,方便高电流输出。VND7020的BAT供电走线要宽, 100nF 去耦电容靠近VBAT 引脚。每个通道驱动 20W 灯泡,12V,约 1.67A。MultiSense 引脚连接到 MCU 的 ADC 引脚,布线原理高频干扰线,加 470pF 滤波电容到地。
HSD的封装是PowerSSO-16 ,封装底部散热垫连接到大面积铜箔,至少 10 个散热通孔(0.3mm 直径)到电源。
IN1/IN2 引脚连接到 MCU 的 GPIO,要远离高电流输出线。
硬线数字信号采样
数字输入信号(如开关状态)通过 MCU 的 GPIO引脚采样,输入连接器放置在 PCB 边缘,信号线优先走 Layer 4,参考 Layer 5 地平面。数字信号线远离 CAN 差分线和 HSD 输出线。
最后PCB的整体布局如下:





登录 或 注册 后才可以进行评论哦!
还没有评论,抢个沙发!