我们使用单片机进行共地电路的ADC电压采集很容易,由于是共地,所以只需要一根信号线输入到单片机的ADC采集引脚就可以得到相对于该电路系统GND的电压。
像一般的51系列单片机由于是5V供电,且其引脚耐压也为5V,所以若不对采集的电压信号进行任何硬件处理,则大致只能测试0~5V范围内的电压;STM32单片机则为0~3.3V。
接下来分享一个利用STM32F103单片机制作的四通道ADC采集板的电路图,其可以不共地,而且也是单信号线输入到单片机,电压采集范围约0~660V。
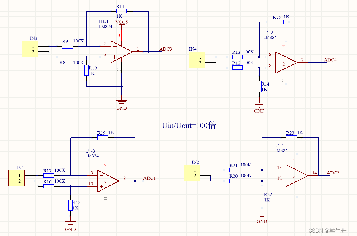
1.电压采集与处理部分电路采用四路运放芯片LM324:

其接法为差分比例输入,取输入端两个电阻阻值一致,对地与反馈电阻阻值一致,可以有效抑制失调电压的同时也便于计算,其输入与输出电压关系为Uo=(Rin/Rf)*(Uin+ - Uin-),由公式可以算出我的电压处理电路将把运放正反相输入信号的差值电压缩小100倍。
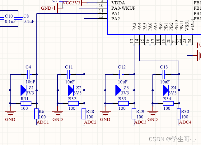
2.单片机ADC口外部辅助电路:

首先ADC口不能悬空,否则将得到不确定的电压值,所以使用100Ω电阻下拉至GND,同时在运放输出口到单片机ADC输入口再串联1个100Ω电阻限流,可以减少对运放的电流消耗,同时配合稳压管保护单片机ADC端口;由于这两个电阻的存在,又将运放输出的电压对半分了,所以最终单片机采集到的电压为运放正反相输入信号的差值电压缩小200倍后的电压值,也就是说当运放同相端接A系统的DC20V电压,反相端接A系统的GND时,运放的输出端会输出相对于该单片机系统GND的单端电压2V,再经过2个电阻分压后到达单片机的电压仅为1V,我们在软件程序中将采集到的电压乘以200,便可以得到初始输入电压值。使用3.3V稳压管保护ADC端口,当输入到ADC端口的电压超过3.3V时可以避免损坏单片机ADC端口。
同样的原理可以将四组ADC通道都接上,便可以采集四个不共地的电路系统电压了。
——转载自 学生哥-_- CSDN
#ADC#

登录 或 注册 后才可以进行评论哦!
还没有评论,抢个沙发!