
朋友寄来一个努比亚充电头让拆解。

型号是NB-A2040C,输出支持5V3A、9V3A、12V3A、15V3A、20V4A,也就是说最大输出位80W。另外还支持PPS输出,3.6-11V之间最大电流可到6A,到20V的话最大只能到4A了。制造商是深圳市坤兴科技有限公司,制造日期20220525。

正面是Type-C口,以及一个很大的80W标志。

仔细观察了一下这个C口,确实坏得很严重,难道这就是所谓的大力出奇迹。

这个充电头挺有分量的,重量177.5g。

由于充电头外壳大都是超声波焊接,正常无损拆解很难做到,所以我一步到位,直接上锤子敲开。

整个电路板可以从外壳里抽出来。

电路板外面被金属片包裹,金属片内部贴有绝缘胶带,这个散热硅脂片贴在绝缘胶带上,这一点没看出来,不应该先给绝缘胶带开窗吗?

电路板另一面的散热片,贴了很大面积的散热硅脂片。挨着电路板这一面还有黑色的麦拉片(PET聚脂薄膜)进行绝缘。

这里额外还有一个小金属片,这个应该不是散热作用,而是屏蔽作用。

去掉散热片之后,腐蚀整个模块,在有缝隙的地方几乎都有打胶。

有三个子板通过角焊的形式焊接在了整个底板上。整个板子的架构就是,底板背面是贴片器件,正面是插件,这三个子板也相当于整个底板的插件模组。

交流市电供电线直接焊接在保险丝旁边的这两个过孔里。

5A 250V的保险丝,是第一道防线。

这个绿色的2.5欧热敏电阻是第二道防线,主要应对启动瞬间的浪涌。后面就是共模电感、安规电容等器件。

器件塞得太密实且打胶了,所以我决定先把这几个插焊的子板拆掉。

第一个拆掉的这个子板这一面是三个固态电容,两个站着的容值是470uF,躺着那哥们容值大一点,560uF,这三个电容的耐压都是25V,是整个电源的输出电容。这三个电容的摆放很有讲究,这样焊接在板子上之后,和底板上的共模电感,以及另一个插焊的板子刚好把所有的空间利用完,真是寸土寸金啊。

仔细看看这几个电容。

这个小板子背面也有器件,两颗型号为HGN070N12SL的NMOS,以及一个SOT23-6封装的IC。

要探究这两个NMOS和那个小芯片的作用,需要结合一开始的图来看。这个子板除了底下焊接在底板上的两个触点,另外上面还有两根线接到了变压器上。

结合以上信息,可以推断这个SOT23-6封装的器件是同步整流控制器。根据相关信息找到了这是MPS的MP6908。

这是MP6908的原理图,和实际的电路板完全对上了。

接下来拆解的这个子板,就是整个充电头损坏的罪魁祸首,Type-C接口板。

板子正面是Type-C连接器、来自华羿微的N沟道MOS管HYG017N04。

板子背面是英集芯的快充协议芯片IP2723T,看了一下这个支持的协议不少,适用于单向快充输出的应用。

变压器,四颗22uf400V的电解电容。

变压器使用绝缘胶带包裹。

变压器焊接到子板上之后,子板角焊到主板上,而变压器的输出是直接从上面扯两根线连接到输出电容子板上。

现在回头看看底板上的贴片器件。

两颗整流桥是来自沃尔德的WRMSB40M,封装MSB。


两颗开关管是来自英诺赛科的氮化镓晶体管INN650D02。封装是DFN8-8x8,VDS为650V,Rdson为200毫欧,Ids plus为20A。

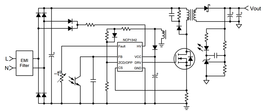
准谐振反激控制器来自安森美,型号NCP1342AMDCD。

NCP1342典型原理图。

这个充电头做工用料确实不错,而且其实损坏的只是Type-C口,更换这个连接器倒是很容易,但是问题是,更换了之后,也没办法让超声波焊接的外壳恢复原装。作为一个充电头,没有一个完整的外壳是很危险的,这也是我一开始选择直接上锤子拆除的原因。


登录 或 注册 后才可以进行评论哦!
还没有评论,抢个沙发!