在汽车智能配电系统中,BAT电池和DCDC直流转换器作为两路电源输入,这两路电源之间一般需要通过预驱芯片驱动一组背靠背拓扑的MOSFET构成的分断器,那这玩意有什么用呢?
分断器的主要目的是在BAT和DCDC之间实现电源的切换以及隔离。正常情况下DCDC输出可以通过背靠背分断器给BAT充电,故障情况下当其中一路电源如BAT发生故障,像过压、欠压或短路时,分断器可快速切断该路电源,切换到另一路电源DCDC,确保系统供电的连续性和稳定性。背靠背MOSFET结构能够完全阻断双向电流,在故障状态下防止电流从一侧电源倒灌到另一侧,保护电源和负载。分断器还允许系统根据负载需求动态选择更合适的电源。例如,在电池电量充足时优先使用BAT,电量不足时切换到DCDC,以优化能量分配和延长电池寿命。分断器还可用于限制电流,防止电池过放电。
那么如何设计一个基于背靠背MOSFET的分断器呢?
背靠背MOSFET通常采用两个N沟道MOSFET,源极Source相连或漏极Drain相连,栅极Gate由预驱芯片控制。这种结构利用MOSFET的体二极管反向特性,实现双向电流阻断。那么背靠背MOSFET拓扑选择该如何选择呢?是选择源极相连还是漏极相连呢?
一般来说源极相连Common Source更常见,适合高边开关应用,栅极驱动电压设计较简单,散热也更好。漏极相连Common Drain此时源极不共电,就需要两个驱动器,并且漏极连接点通常为高电流路径,热量集中,散热设计更复杂,需更大散热片或更低Rds(on)的MOSFET。

为了有点挑战性,并且能更好说明问题,我们准备用漏极相连的拓扑方式,接下来我们就用6层板设计一个具有100A通流能力的分断器。
原理设计
分断器的核心由两大部分构成:预驱芯片和MOSFET。为了简化控制方案,我们准备选择一个IO口直控的预驱芯片,这样我们可以通过直接外加5V给芯片管脚,就可以省区MCU,CAN这些东西了。
目前看下来英飞凌推出的2ED2410比较适合,2ED2410一款车规级双通道栅极驱动芯片,专为驱动N沟道MOSFET设计,广泛用于汽车智能配电、电机驱动等场景。2ED241
支持同时驱动两个MOSFET,可以配置成高边或低边,适合背靠背MOSFET拓扑。
并且工作电压范围宽,3V至58V。具有3Ω pull-down, 50Ωpull-up实现快速MOSFET开关,降低开关损耗。它还集成了欠压锁定UVLO、过流保护、短路检测等,电流流向检测,可以检测出电流是从DCDC流向BAT,还是BAT流向DCDC。
整体的电路设计方案如下:

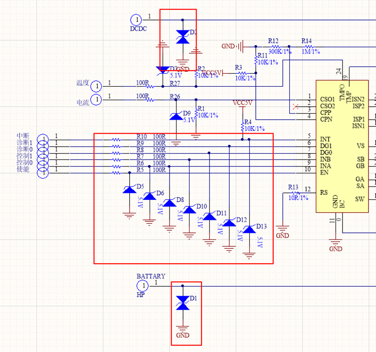
对于外部接口,我们都加上100Ω的限流电阻以及5.1V的稳压二极管,避免外部我们接错电压或者是手上有静电把芯片给打坏了。对于DCDC和BAT电源进电断我们都放置一个SMCJ26CA的TVS钳位二极管,用来防护电源上的大浪涌电压,避免MOS被干坏了。

2ED2410-EM集成了温度监控放大器 TMPA,这样我们可以。和温度采样有关系的有两个口:
输入引脚为TMP,输出引脚为TMPO。这样就可以通过检测VTMPO的电压温度。TMP引脚可以接NTC热敏电阻,热敏电阻另一端可以接电源电压,NTC如果用于检测MOSFET的温度的话,要距离MOSFET尽可能近。
2ED2410-EM内部还集成了比较器,这样我们就可以VTMPO直接接到比较器输入上,同时在比较器另一个输入引脚上通过分压电阻设置一个参考电压,当温度超过一定温度时就能自动关闭2ED2410-EM,从而保护MOSFET。


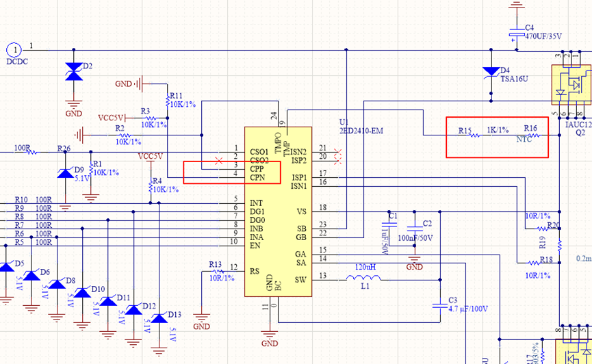
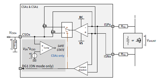
2ED2410-EM 还集成两个电流检测放大器,电流检测放大器 CSA1 和 CSA2 采用两个相同的差分放大器实现,并且具有可调增益 (G) ,输入为 ISP1/2 和 ISN1/2 引脚,输出为 CSO1/2 引脚。增益可以通过外部电阻 RISP1/2 = RISN1/2和 RCSO1/2设置。需要注意的是电流传感器必须位于高边,或以背对背共漏配置位于 MOSFET 漏极之间。
好有个好玩的用法是电流检测放大器可以监控流入分流器的两个方向的电流,从而实现双向电流检测。VCSO1/2的输出是模拟电压信号,和分流电阻中的电流成比例关系。我们可以直接在 CSO1/2 引脚测量电压信号来换算成负载电流。
那怎么知道电流的流向呢?我们可以直接测量 DG1 引脚的电压来判定电流流向,电流方向为正时为 0,反之为 1。电流采样电阻我们按0.2mΩ选择,这样当电流为100A时,采样电阻两端的电压是20mV。

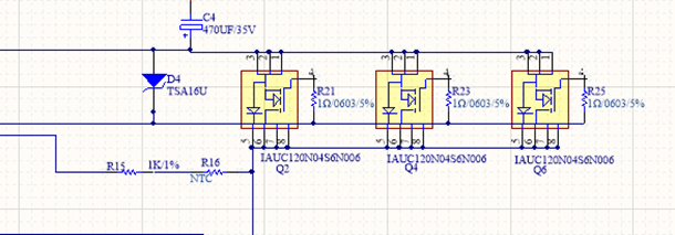
最后就是确定最关键的MOSFET的选型了,英飞凌的IAUC120N04S6N006 MOSFET内阻Rdson为0.75mΩ,热阻按35K/W考虑,那么使用1个MOSFET温升为:
∆T=100A*100A*0.75mΩ*35K/W=262.5℃
温升太高,所以不能用1个MOSFET,需要用3个MOSFET并联,这样温升大概为30℃。需要注意的是MOSFET并联可能会有均流问题,毕竟MOSFET内阻会有差异,所以我们在MOSFET栅极先预留1个1Ω的限流电阻,也有助于应对后续可能出现的MOSFET栅极振荡问题。为了保护MOSFET,我们在栅极源极并联一个稳压二极管。

这样原理部分设计完成后,接下来就是PCB设计了。
PCB设计
100A的电流很大,为了提高PCB的通流能力,兼顾成本,采用6层板PCB,每一层都采用2OZ的铜厚。嘉立创在高多层PCB制造(6-32层)方面确实有显著优势,特别是在汽车智能配电系统等高要求场景中,其LDI激光直接成像和VCP脉冲电镀技术为6层板设计提供了高精度和高可靠性支持。LDI有啥好处?LDI使用激光直接在光刻胶上成像,取代传统CCD曝光的菲林工艺,线宽/线距精度可达2mil/2mil(约50µm),对齐误差<50µm。支持1:1焊盘与防焊开窗,这样做出来的焊盘和防焊窗口大小一致,无额外覆盖,确保高密度布线的可靠性。VCP脉冲电镀技术通过垂直连续电镀工艺,确保铜层厚度均匀,孔壁铜厚>25µm(符合IPC Class 3标准)。从而优化电流分布,减少铜层应力和微孔,有效提升PCB的通流散热能力。
层分配如下:
Layer 1 (Top):电源层/信号层(2ED2410控制信号、MOSFET栅极驱动、部分小电流走线)
Layer 2 (Inner 1):电源层/地层(一半大电流铺铜,一半铺地)
Layer 3 (Inner 2):电源层/信号层(2ED2410控制信号、部分小电流走线)
Layer 4 (Inner 3):电源层/地层(一半大电流铺铜,一半铺地)
Layer 5 (Inner 4):电源层/地层(一半大电流铺铜,一半铺地)
Layer 6 (Bottom):电源层/地层(一半大电流铺铜,一半铺地)
PCB整体分为功率区和控制区:

功率区也就是高电流区,放置BAT输入、MOSFET、分流器、DCDC输入以及电解电容。
位置靠近板边缘,便于连接大电流接插件(如M4螺栓端子)。确保BAT到MOSFET、MOSFET到DCDC的路径最短,减少大电流路径。TVS二极管靠近电源输入保护MOSFET和负载。
控制区是2ED2410及其外围放置在高电流区附近,但需要保持一定间距,避免热干扰。采样信号采集分流电阻器两端的电压,采样信号走差分短路径到2ED2410。采样信号与高电流路径保持一定间距,防止耦合噪声,确保采样线对称,走线长度差<1mm,避免采样误差。2ED2410放置在Top层,靠近MOSFET,减少栅极驱动路径寄生电感,

MOSFET下方铺大面积铜箔, 并且需要打大量的散热过孔。当然了后续需要根据温升来评估是否需要采用汇流条或者散热铜排散热哦!
最后PCB布线完毕就是这样的:




登录 或 注册 后才可以进行评论哦!
还没有评论,抢个沙发!