最近设计了一个USB3.0 HUB。上行口采用Type-C口,支持正反插,下行口有1个支持正反插的Type-C和3个USBA母口,外壳采用了3D打印,整个HUB做下来花费15块钱左右,现在把整个方案完全开源分享给大家。

01
方案简介
这个HUB上行口为Type-C接口,支持正反插。上行口旁边还有一个Type-C口用来实现额外供电。四个下行口,其中一个是Type-C接口,也支持正反插,另外三个下行口是USBA母口。

外壳采用了双色3D打印方案,天青色的外壳,搭配橙色丝印,看起来非常漂亮。

PCB采用了4层通孔PCB,绿色油墨+沉金工艺。USB3.0和USB2.0的信号线采用了弧线的走线方式。

这个HUB采用了南京沁恒微推出的USB3.0 HUB芯片CH634X。CH634X是一颗单芯片真C口HUB,上行口、下行口的C口都支持正反插,而且不需要外部MUX模拟开关,还集成了Type-C和PD反向快充。它有三种不同模式:

由于我之前一直想做一个上行口为Type-C接口的HUB,所以这次DIY选择的是模式1。
02
原理图设计

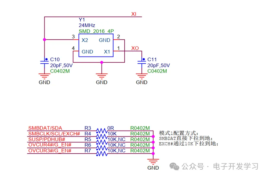
CH634X芯片原理图。

芯片需要搭配一个24MHz晶振。另外,前面提到的不同模式,就是通过这里的SMBDAT引脚和EXCH#的上下拉来实现的。

芯片的供电引脚和复位、指示灯等引脚处理。

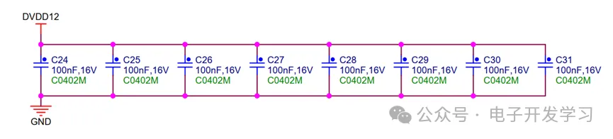
芯片的每个VDD12引脚放置一个0.1uF电容。

上行口,Type-C连接器,在实际布线中,为了布线方便,把超高速信号线的SSTX1、SSRX1差分对和SSTX2、SSRX2差分对交换了位置,对应原理图的P1C_SS和P1_SS。这里要特别注意的是:交换之后,也要把P1_CC1和P1_CC2做对调。这样才能正确识别Type-C口是正插的还是反插的。

这是下行口2,Type-C连接器,也支持正反插,不需要外部模拟开关。这里P2C_SS和P2_SS没有做对调。

在模式0的情况下,上行口是USBA形式的接口,也就是这里的J5,但是在模式1中,上行口做了交换,所以现在这个J5是下行口1了。

下行口3和下行口4,没有什么变化,按照沁恒官方的Datasheet来设计就行。

四个下行口,增加了过流保护芯片CH217K,如果考虑低成本,直接使用一个保险丝也是可以的。

另外还有一个单纯供电的Type-C接口,用来为Hub提供大电流。这里添加了一个理想二极管,用来防止外部供电向上行口的VDD5网络倒灌。
以上就是整个USB 3.0 HUB的原理图设计,是不是非常简单。
03
PCB设计

芯片引脚布局比较合理,所以布局布线也容易得多。

所有的器件放在顶层,这样的好处是:只需要上一次贴片机,而且焊接的时候可以用恒温台完成焊接。

关键的USB信号基本上在顶层完成走线。

涉及到USB2.0和3.0的所有信号差分等长处理,拐角处采用圆弧走线。电源供电采用铜皮直铺。CH634X_HUB字样放在顶层阻焊层,同时给EACH层也放同样的字样,这样可以沉金裸露显示。

由于大部分USB信号走线在顶层,所以第二层设置为地平面,尽量给到一个完整的地平面。

第三层电源平面,给每个下行口供电的5V信号通过铜皮引到限流芯片处。由于底层有少许USB信号,所以在第三层的这些地方保证有完整的地平面。其中圈出来的位置,底层有USB信号,所以在第二层的此处放了一个电源SHAPE。另外可以看到有一个3.3V的电源有点绕,其实这个电源只是提供了一个上拉,为了保证USB信号的地平面不被分割,牺牲了这根线。

底层布线,前面说的牺牲了3.3V的布线,就是为了保这两组USB2.0的布线。其他的什么CC信号、电源使能信号、过流信号,基本上连连看,能拉通且不影响USB3.0和USB2.0信号即可。
04
焊接

拿到手的PCB板。

我在做其他产品钢网时,把这个板子的开窗也放进去了。所以可以愉快地使用钢网上锡了。

刷好的锡膏。

由于只焊接了一两个样品板,所以直接手工摆件即可。

之前有群友问我,这种既有插件针脚、又有贴片引脚的Type-C连接器怎么焊接。

其实特别简单,做钢网时所有的引脚开窗,正常上锡,然后把这个连接器摆上去焊接即可。和其他的贴片器件并没有什么区别。

摆好所有SMT器件之后使用恒温台进行焊接。

可以看到这个Type-C口的焊接是没有任何问题的。

焊接好之后,可以使用万用表测一下有无短路,如果一切正常,那么可以插入电脑看看效果了。如果能看到一个USB3.2 Gen1 HUB和一个USB 2.1 HUB,说明上行口通信正常。

这时候再使用烙铁手工把三个下行的USBA母口焊接上去,到这一步,HUB的电路板基本搞定。
05
速度测试

挂载一个1T的SSD固态硬盘做测试。固态硬盘的接口是PCIE4.0X4,固态硬盘盒采用的接口芯片是RTL9210,二者的接口带宽都远高于5.0Gbps,所以这时候使用硬盘测速工具测到的速度就是HUB的速度。

读写基本上维持在460MB/s左右,这个速度是可以的。
06
外壳打印与装配
做diy最难的就是外壳,好在现在有了3D打印。

我设计了这样的两个外壳,其中上壳对上行口和供电口做了区分。底壳上留了两个螺丝孔用来安装紧固。

在LED指示灯这一块我想了一个取巧的方案。本来这种电路板上的灯到外壳一般要用一个导光柱。我为了简化diy过程,省略导光柱,采用了这种平头草帽LED灯。这样只需要在设计外壳时,在灯的位置留对应的孔,当组装起来之后,就可以形成下面这种效果。

看起来就像加了一个导光柱,保证了壳面的平整。
07
开源链接
项目已开源在立创开源广场。开源的内容有原理图、PCB、外壳STEP文件、PCB BOM表。

开源链接:ch634x_usb3-0hub_v1
用了免费的PCB打样之后,整个项目复刻下来的成本大概是15元,欢迎大家复刻.


登录 或 注册 后才可以进行评论哦!
还没有评论,抢个沙发!