前几天,家里进了一只蚊子。夜深人静的时候,它精准的选择了最优质的目标——我儿子。在目标头上叮了6个包,腿上3个包,脚心1个包,总共给我儿子赠送了价值10个包的豪华套餐。
早上起来看到儿子脸上有蚊子咬过的痕迹,但是看起来没啥事,也就没在意。结果等下班回来之后,发现我儿子的脸肿成了包子。眼皮上被叮了一下,肿了之后他眼睛只能睁开一条缝,看人得把头昂起来。总之一句话,被蚊子叮得他老子都不认识他了。
气急败坏的我,发动了我的全部能量,让管家一个小时内收集了防蚊灭蚊的所有手段,我誓与蚊子不两立。然后去买了防蚊子喷雾、消肿止疼的膏药、清凉油、风油精、电蚊拍等等,甚至准备了80000流明的大功率手电筒,用来搜索潜入家里的蚊子。

这是买到的电蚊拍。

看了一下手柄背面的铭牌,型号是FC-889,电池电压3.7V,网面电压2600V。右侧有高电压危险标识。
铭牌里看到了两个执行标准,分别是:
GB4706.1-2005: 家用和类似用途电器的安全 第 1 部分:通用要求
GB4706.76-2008:家用和类似用途电器的安全第2部分灭虫器的特殊要求。
这玩意网面电压这么高的吗?是怎么从3.7V升压到2600V的,我比较感兴趣。所以我毫不犹豫就拆解了它。

这电蚊拍拆解简直不要太简单,手柄上7个螺丝拆掉之后,就可以打开了。看到内部还是挺简单的,一个锂电池,一个电路板。锂电池是14500的尺寸,和AA电池,也就是5号电池一样大。

先回顾一下手柄侧面的交互逻辑。拨动开关到开1或者开2的档位,然后按下带闪电标志的这个按键,就可以除三害了。一句话,我买这个电蚊拍,只灭三种害:蚊子,蚊子,还是甜蜜的蚊子。

电路板正面。

电路板背面。
结合以上两张图,可以看到这个丝印是JS313的8脚直插芯片的第6脚连接Type-C连接器的VBUS,第1脚连接电池正极,第3和第四引脚连接双色LED的两个引脚。基本上可以确信这个芯片是锂电池充电管理芯片。

所以与升压相关的电路就是板子右边这一坨,有三极管,变压器,二极管,电阻等等。

其中三极管的型号是KEHE的D882P,这是一个TO-126封装的NPN三极管,电流3A,耐压30V,Hfe大概在160-320左右。

这个变压器有三个绕组,在网上找到电蚊拍专用的三绕组变压器大概是这样的。三个绕组的匝数分别是9匝,35匝,1600匝。

在接高压网这边有一个高压CBB电容,CBB电容就是聚丙烯电容,电压可以做到比较高,当然体积也比较大。下面的223J2KV中223是指容值为22*10的三次方pF,也就是22nF,后面的2KV指耐压为2000V。那就有点不对了啊,铭牌里写的网面电压是2600V啊。一定是我眼花了看错了。

CBB电容和变压器中间还有两个这种蓝色的电容。这是Y2安规电容,102是指容值为1nF。

我在网上找了一下,发现关于电蚊拍的电路有比较详细的讲解(图片来自面包板论坛帖子:由电蚊拍,学电路。(振荡、整流、高压泄放))。这个图和我拆的这个电蚊拍的电路基本上没啥差别。而且这篇文章中有对震荡电路和变压器升压电路,以及后面的二次倍压整流电路都有详细的讲解。

在查阅资料的时候,我发现某宝上居然有卖电蚊拍diy套件的。基本上不到10元就可以买一套自己玩玩。

其实我更感兴趣的是,这个震荡电路及后面的倍压升压电路的波形,于是我拿出了我的小麦示波器。

需要准备一根高压探头,毕竟普通的探头在2600V的高压前面可能会比较璀璨。

由于我比较怂,怕测试过程中触摸到高压电,就在原有按键的位置,用硅胶线引出了一个开关,这样按着比较放心。毕竟玩归玩,闹归闹,安全最重要。

用3KV高压差分探头夹在电击网引线两端,用普通探头检测按键输出电压。

使用低压探头看三极管基极电压,波形如图。这就是通过三极管和变压器配合实现把3V直流转化为交流电压的核心。这部分波形为开关按下之后的波形。

直流电转换为交流电之后,通过变压器升压到峰峰值1.432KV。这部分波形为开关按下之后的波形。

再通过倍压电路升压到2.6V。这部分波形为开关未按下、按下、松开整个过程的波形。说明:在右侧通道2的上面有一条红线,这是通道设置反相的标志。
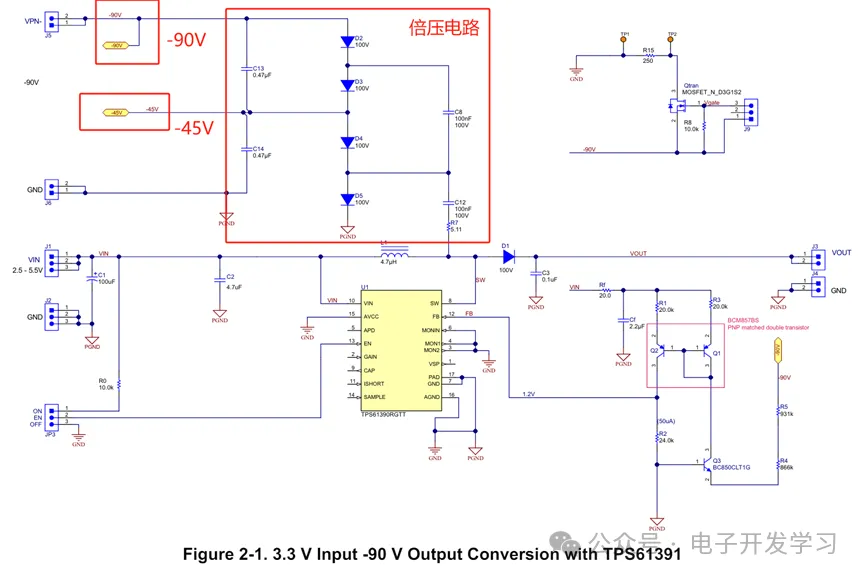
其实类似的倍压电路,我们经常遇到。比如在Ti的一款升压芯片TPS61391的应用电路里就有介绍。

这是使用TPS61391产生-45V和-90V电压的电路,图片来自ti应用手册slvaeh5.pdf。在测量电蚊拍的电击网电压时,我发现产生的直流2.6KV高压也是负压,我在示波器上为了方便观看对通道做了反相,所以在前面的测试波形中看起来是正电压。
在TPS61391这个电路里还有一个关键点,因为要采集的电压是-90V,但是反馈FB引脚的电压是1.2V,所以需要通过电流镜电路把负压转为正压之后反馈到FB引脚。电流镜的两个三极管需要匹配度比较好,否则会出现较大偏差。所以上图中使用的BCM857BS是匹配好的PNP三极管对,封装为SOT23-6,使用起来比自己用两个三极管靠谱。
整体来说,这个电蚊拍的电路比较简单,成本也非常低,但是里面用的电路还是挺有趣的。


登录 或 注册 后才可以进行评论哦!
还没有评论,抢个沙发!