之前拆了一个博世的价值1800的音响.这次朋友寄来一个天猫精灵,因为一些不能写出来的原因,现在不能正常使用了,让我拆解。

看起来用了挺长时间了,下面的布艺蒙皮都包浆了。

底部有产品型号:TG_X1。贴有二维码可以扫码下载手机APP,充电接口和复位孔都在底部。

看起来这天猫精灵是有一番经历的。

三个螺丝柱断了两个。
接下来主要看看电路板。

我们直接快进到与电路板相关的部件。这个板子是音频功放板,周围有一圈12个RGBLED氛围灯,可以跟随音乐律动。中间的HTSSOP-48封装的TAS5751M是来自Ti的数字音频功放芯片,用于驱动采用BTL配置的立体声扬声器。

这个芯片我发现立创商城的价格居然只有两三块钱,而且库存充足。如果按照1000+的数量购买,价格低至1.67,这是否意味着可以用它diy点音频相关的东西了。

芯片的音频信号流图。

原理图。

板子背面这颗U3,丝印S2417 3236,封装为QFN-44的,根据丝印没查到具体型号,但是如果仔细看的话,发现这个芯片绝大多数IO都引出了,而且通过板子边缘走到每个RGBLED旁边然后通过过孔连接到RGB灯了。所以我猜测这是一个RGBLED驱动芯片,或者说是一个IO扩展芯片。12个灯总共需要36个IO,剩下的8个,有电源和地以及通信线。另外,看丝印,这个板子的生产周期是17年第31周。

这块板子是麦克风板,板子边缘有6个麦克风,藏在硅胶套里面。板子上有四个TLV320ADC3101,这是来自TI的专门用于无线设备和便携式音频设备的低功耗立体声ADC。在这个板子上的作用是采集麦克风信号。

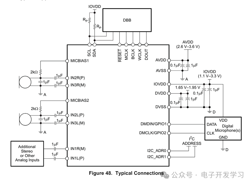
这个ADC的典型电路图。

去掉硅胶套之后可以看到麦克风上的丝印是HHEB 1732。

板子上另外有一颗SOP-16的芯片,丝印AS9050D,这是一颗触摸控制芯片。

这个是主控板。主控板上的主控芯片是MT8516AAAA,这颗芯片的市场定位就是用于带音频和麦克风处理的支持云端的语音助手。这个芯片集成了四核64bit的ARM Cortex-A35,主频为1.3GHz。DDR3内存颗粒K4B2G1646F-BYMA,来自三星。

主控板背面主要是阻容、按键、指示灯,还有这个MXIC的型号为MX30LF2G18AC-TI的NAND Flash芯片。这颗NAND Flash上居然有一个裂纹,再次感叹这个天猫精灵到底经历了什么。

以上是全家福。整个天猫精灵虽然尺寸不大但是组件不少。

关键器件清单如上图。用到了Ti的4颗ADC和一颗数字音频功放,不得不说,Ti是最大赢家啊。


登录 或 注册 后才可以进行评论哦!
还没有评论,抢个沙发!