最近毕业在家,闲鱼上接了一些单子赚赚外快,其中有一位老板的需求是设计制作一款检测装置,有六路检测端对应六路LED灯。
当发送端检测到信号后通过无线装置进行发送,接收端收到信号后对六路LED对应点亮并触发蜂鸣器装置。
在此基础上,甲方要求无线可以传输在一公里左右的距离。
因此本期旨在阐述发送端的器件选型和原理图、PCB设计。
1
电源选型
由于客户需求需要12V~36V宽电压输入并且指定的检测装置工作在12V~24V的电压区间,因此电源部分就要选用升降压芯片,将12V~36V电压稳压至一固定电压。
由于存在12V输入12V输出的情况,因此单一的降压芯片是无法满足的,在此基础上选择一款合适的升降压芯片是必须的。

XL6019具有宽输入电压,高转换效率,高输出电流,外围电路简单和成本优势明显等优点。

XL6019仅仅少数的外围器件即可实现宽电压输入的升降压电源的实现并且单芯片的价格非常非常的便宜。说实话我挑了很久很久的升降压电路方案,但是不是外围很复杂,就是芯片的价格特别特别昂贵,最后和许愿一样向AI祈祷知道的这块芯片。
2
主控和无线选型
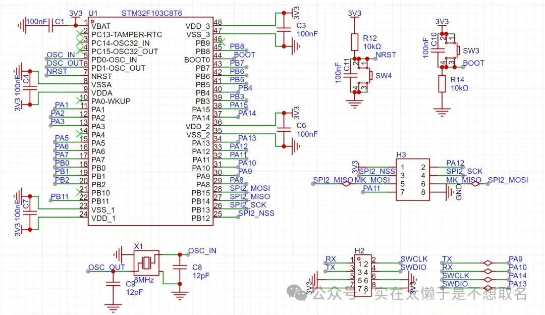
主控自然是采取STM32F103C8T6这款最最经典的芯片,这里就不作过多赘述。

无线模块采用nRF24L01无线通讯模块,其工作在2.4GHz频段,可传输1100m左右距离,通讯简单,采取SPI通讯,是本项目极佳的通讯方式。
由于博主没有设计这种无线通讯的经验,因此采用成品模块并不一体制版,采用即插即用式的设计。
3
传感器处理

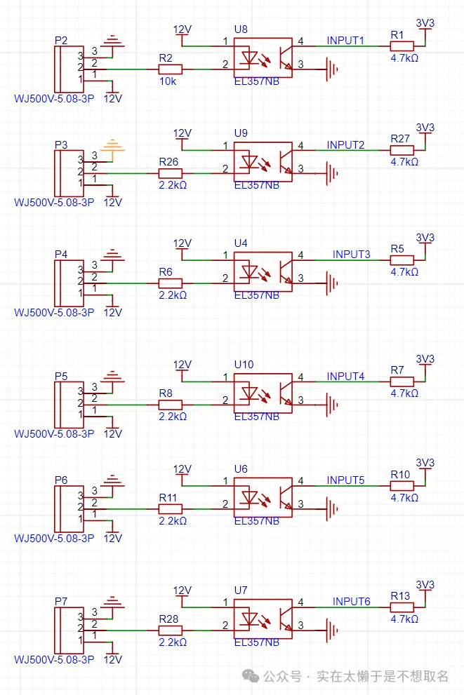
模块的信号输出端负载电流最大在100mA,在24V工作电压情况下,负载电阻采用10k,其理论OutPut电压约为4V(这个值会在实际使用中进行验证)具体计算方式是VCC-Io*R,因此可以更具实际输入电压和电阻大小进行计算,提高负载电阻能降低OutPut电压,但是为了保险起见选择使用光耦芯片进行隔离。

虽然很想说,在采用了光耦的方案中,应该设计双电源(不共地)实现真正的电气隔离,但是甲方希望是单电源的设计方案,因此硬着头皮使用单电源。







登录 或 注册 后才可以进行评论哦!
还没有评论,抢个沙发!