前段时间做了一个六路无线金属探测器的收发端,最近好像和无线控制杠上了,本期我们介绍一个十路无线继电器控制器的设计与实现。
项目大体是要实现按键控制十路继电器控制,这些继电器目前选型是12V线圈额定电压,负载80A的工业继电器。很像是遥控对码器。

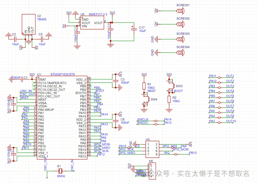
但是找遍了淘宝没有看到10个按键的对码器,并且后续还要制作控制电路,于是选择利用单片机制作一个十路控制器,打算和上一个项目一样,主要采取STM32F103C8T6作为主控,并且采用nRF24L01作为通讯模块。
由于手上还有多的AMS1117和7805降压芯片以及EL357N等光耦模块,因此本设计很多和上一个项目的设计差不多。

原理图的第一部分主要是STM32主控和nRF24L01无线模块设计,还有电源部分负责把12V输入电压降到3.3V单片机可用电压。


第二部分则是由光耦和三极管组成的继电器驱动,光耦的接收端和三极管之间组成达林顿管,这种结构可以有效提高放大倍数,弥补光耦驱动能力不足的缺点。

从手册中可以知道,光耦的驱动能力仅有50mA的电流而我目标选型继电器需要较大的电流故后需额外的放大管。

SOT23封装的S8050集电极电流最高可以到达500mA,足够我们的继电器使用。


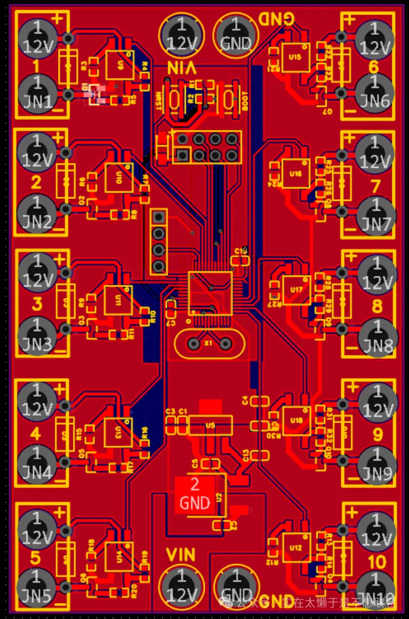
PCB没啥注意要点,博主的绘图能力也不是很强,经过测试这十路继电器控制都是正常的,满载电流在0.8A左右,十路继电器同时工作的功耗为10W左右。


登录 或 注册 后才可以进行评论哦!
还没有评论,抢个沙发!