临近八月,电赛马上又要来临了,最近有好多学弟又过来请教AD5933这块阻抗测量芯片如何使用。电赛题目中的测量题,很多题目无非是求阻抗问题,如早些年的负载网络测量问题或者23年的同轴电缆测量,这些题目本质上都是在测阻抗。

AD5933作为一款专用的阻抗测量芯片,其性能可以说是非常非常的强大,具有100KHZ的DDS信号源输出,内置离散傅里叶变化DFT计算单元。

可以说学好了AD5933,在电赛测量题中将是掌握一大利器可以使用,它可以非常方便的测量电阻、电容、电感的大小和它们组合网络的阻抗。
AD5933模块价格很高,淘宝单模块的价格在400+并且驱动并不是非常适配(太老了)许多学弟学妹在使用AD5933的时候都非常的痛苦。


因此打算DIY一个懒人版的AD5933模块,板载一块单片机,将驱动程序提前写好,用户可以选择使用I2C协议来直接通讯,或者可以利用串口来查询AD5933测得的阻抗值,而且自己动手制作AD5933的成本也非常低,大概不到70块钱。
并且在单片机端提供9路ADC采集,可以通过指令返回9路ADC的采样值,并且在不测量阻抗的时候,VOUT引脚可以单独当作DDS使用,加上数字电位器,通过程序改变阻抗范围。

我们可以看到AD5933的测量原理主要是由VOUT提供一个激励源给阻抗Z,阻抗Z和反馈电阻RFB构成了一个反向放大电路,通过内部的PGA增益GAIN放大,再通过一个低通滤波器由内部ADC采样后,经过DFT运算单元后获得实部虚部再进行输出。
Vout可以根据我们设定的频率和幅度输出DDS,因此如果不接阻抗Z的话,Vout可以单独作为一个DDS模块使用。
Rfb的大小决定了可以测量的阻抗Z的范围。

当阻抗Z(也就是图中的Rg)太小时,会导致运算放大器输出饱和,Rf太大时会导致放大器输出变化不打,因此根据阻抗挑选合适的Rf就非常的重要。

为了解决这个问题,我们采用数字电位器,使得用户可以通过程序来方便的改变的反馈电阻Rfb的大小来适配不同范围的阻抗大小。

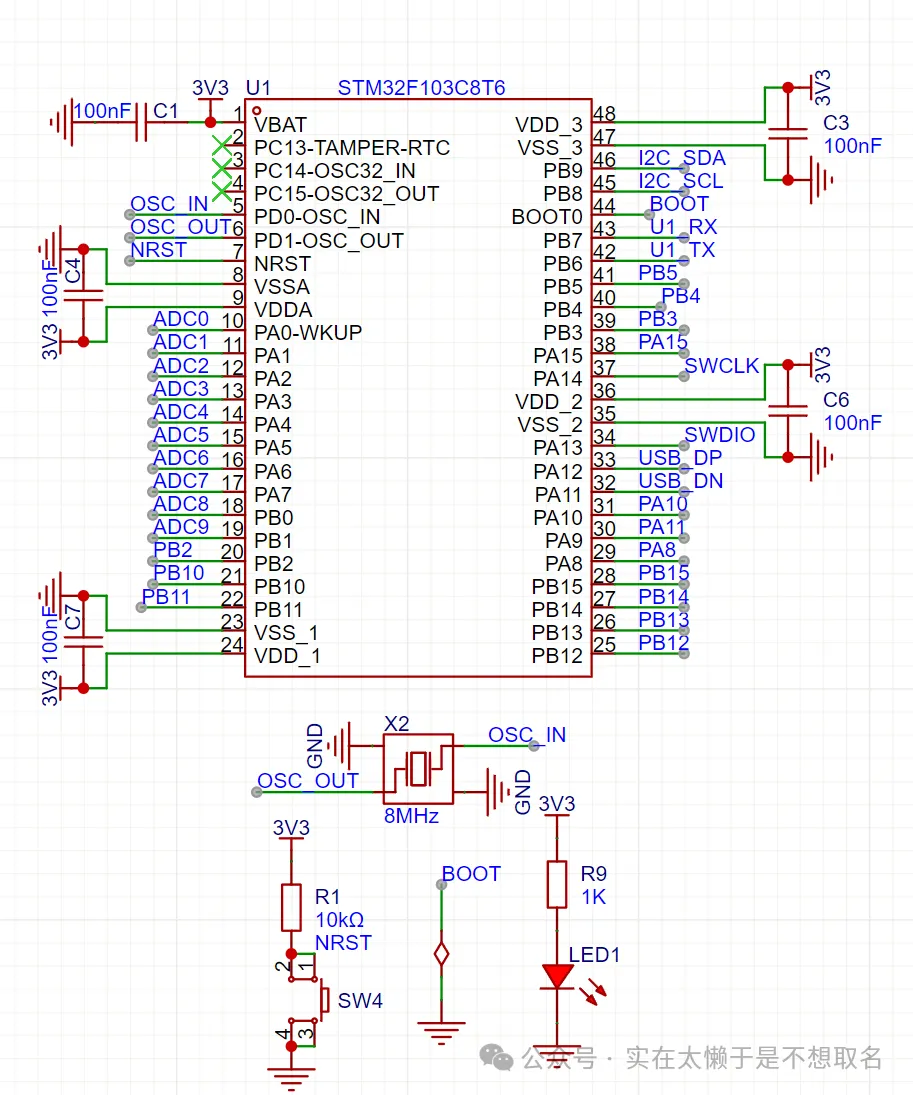
主控采用STM32F103C8T6,也是非常熟悉了,不做过多介绍了,为了减小尺寸,晶振采用3225的SMD封装晶振。

同时,STM32引入9路ADC通道可以进行电压测量。数字电位器采用MCP4017,规格选用104。

它是一个7位分辨率的数字电位器,104的规格提供最高100K的电阻。


16Pin的TypeC接头这个是为了方便和上位机通讯,降压模块采用AP2112K-3.3,提供最高600mA的工作电流,而且它的封装非常非常的小。


整个模块控制在了41*28,大概3:2的比例(图中的AD5933模型不知道为什么反了)。




登录 或 注册 后才可以进行评论哦!
还没有评论,抢个沙发!