
这是一个飞利浦USB3.0集线器,可以通过1个USB扩展出7个USB3.0接口,每个接口带独立的供电切断开关。

型号是SWR1531A/93。

拆解方法是把两端的塑料件撬掉,然后把电路板底部的垫片推出来,这样就可以把电路板拿出来了。

这是全家福。

板子正面看着挺工整的。七个USB3.0输出口,对应七个按键开关。左端是USB3.0输入口和供电接口。

从这个角度看还有一点帅气。

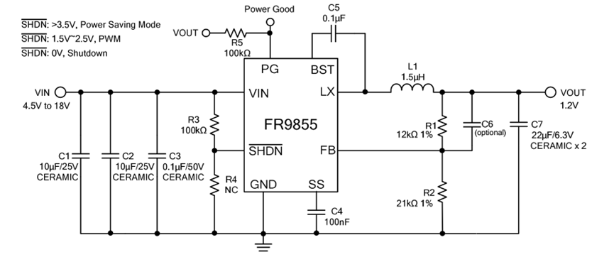
正面中间有一颗来自天钰的BUCK芯片,型号是FR9855,这是一颗18V,5.5A同步降压转换器,这个BUCK芯片的价格在1元左右。由于7脚旁边有个机械定位孔。所以电感摆放的有点远,从而导致SW信号绕的有点大,而且在机械定位孔处有两个90度尖角,我觉得这个布局布线还可以再优化一下。

FR9855的典型电路。在这个集线器中,FR9855实际输出是5V,这个5V电有两个用处,一个是通过下面的DC-DC降压到3.3V给USB hub芯片提供,另一个是给7路USB接口提供5V VBUS供电。
在FR9855旁边有一颗SOT23-6封装的芯片,丝印K6DoI。这个芯片就是上面说的5V转3.3V的BUCK芯片。根据丝印没有查找到具体型号,但是很明显根据外部电感和引脚分布可以确定这是一个BUCK。使用万用表测量发现其输出确实是3.3V。

这个黑色的按键,是带自锁功能的电源开关,负责切断或者接通每个USB口的VBUS。限流使用了一个1206封装的T20自恢复保险丝。

板子背面左上角也是一颗FR9855,这个BUCK的电感在板子正面。另外可以看到板子背面放置了两颗HUB芯片。USB3.0的高速走线也在板子背面。

HUB芯片是GL3510,这是一颗USB3.1 Gen 1 Hub控制器。这个芯片价格大概在6元左右。每个芯片可以扩展出4个USB3.0接口。那么为啥两个芯片不是扩展了8个接口呢?

很显然,因为B芯片是挂在A芯片下面的,这样A芯片只剩三路了。B芯片后端再无扩展,所以4路都引出为USB口。

这种高速差分走线看着是真舒服。
大概算了一下,2个hub芯片12元、四个BUCK芯片加上外围电路6元,8个USB3.0连接器和DC电源连接器算10元,电路板4层PCB算3元,功率开关7个算10元,铝合金外壳和两端塑料件算10元,阻容及装配费用10元,满打满算,这个HUB的硬件成本大概是61元。我去搜了一下电商平台的价格是217,利润是真高啊,有空我自己也做一个7口USB3.0集线器玩玩。


登录 或 注册 后才可以进行评论哦!
还没有评论,抢个沙发!