
(BUG很多,而且这块屏幕有点问题,慢慢修改)
在上半年的时候收到ST公司提供的STM32H5的样片,一直想着利用这块芯片来制作开发板,可能明年的毕设就会用这个系列的芯片,于是先一步简单的绘制了一块H5系列的开发板来进行各部分功能的测试。

主要系统
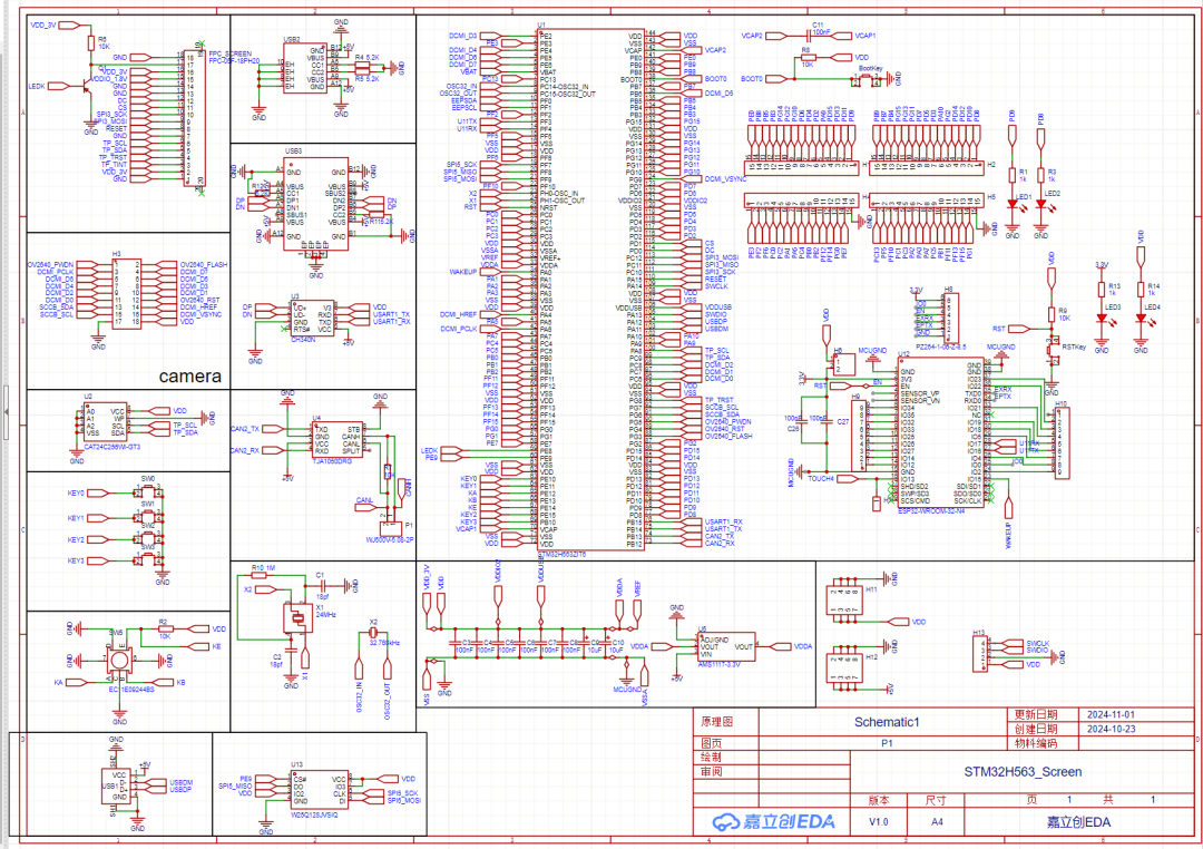
整个系统包含了STM32H563ZIT6作为主控,主要包含ST7789的屏幕驱动,关于这个屏幕驱动前几期也提到过如何使用。
整个系统包含了STM32H563ZIT6作为主控,主要包含ST7789的屏幕驱动,关于这个屏幕驱动前几期也提到过如何使用。

一套摄像头模组,利用板载DCMI数码相机接口。关于接口采用了正点原子摄像头模块。拟用OV2640(比较便宜)

用户输入除了触摸屏以外,还留出了四个轻触按键以及一个编码器旋钮。编码器旋钮具有实现正转反转识别以及按下识别的功能,扩展性比较多,不过后期可能将这个编码器开关换掉。除此之外,电路中还添加了一个CH340串口,CAN总线接口以及USB接口。H563还为其配置了AT24C256和W25Q128,提供了高达128K的EEPROM以及16MB的外部FLASH,这为之后的GUI部署提供外部FLASH用以存放图片数据,不过由于还在测试版,所以肯定还是有非常多的BUG和修改的地方。
从系统
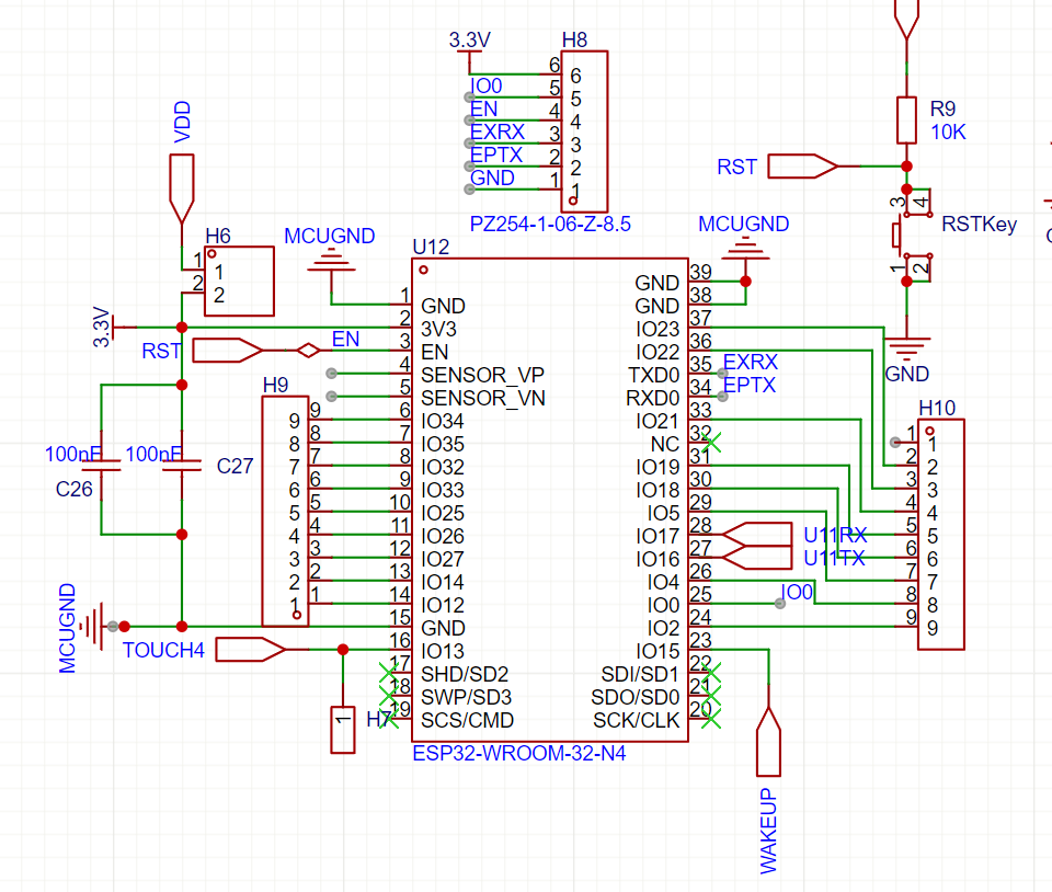
当然啦除了STM32作为主控芯片之外,还为其设计了一篇ESP32作为从系统,主要目的是为了蓝牙和WIFI。

虽然说,STM32有WLAN网口,但是由于个人原因无法使用Inter网,所以还是蓝牙和WIFI适合自己,也考虑过直接的4G模块,不过后来还是选择可编程的ESP32来获取更多的拓展性。
PCB设计
这方面没啥好说的,博主的硬件水平一直很糟糕,于是就是简单的设计了一下电路,不过由于屏幕的存在,使得板子的尺寸略大。

焊接的过程由于是全手工,因此问题频出,花了好多时间检查,最后晚上还是出问题了,但是由于这块芯片手上并没有几片,然后选择用风枪吹下重焊了一遍。可惜第一遍板子的5V窜到了屏幕上,导致我的屏幕出现了烧屏和损害,新的还在路上。还有就是:淘宝商家忘记给我发AT24C1024和W25Q128了TAT.


登录 或 注册 后才可以进行评论哦!
还没有评论,抢个沙发!