前几天我妈忘了关厨房灶台的火就下楼了,等回家一看煮的粥已经烧干了!为了解决这种偶发的、致命的安全问题,我买了一款海康威视的NP-V2Y-P型号可视化烟雾报警器,拿到之后感觉里面沉甸甸的,好奇心上来了,先拆解一番。


这款设备从功能上看,是在传统烟雾探测器的基础上集成了摄像头模块,并通过有线网络实现远程监控能力,用户可以通过手机App实时查看现场画面,从而提升火灾预警的准确性与响应效率。

原本计划将它安装在厨房天花板上做短期测试,但实际操作中发现该设备仅支持以太网接口供电(PoE),不支持Wi-Fi无线连接。由于厨房顶部未预埋网线,无法满足其联网需求,因此决定放弃试用,直接进入拆机环节。

首先去除设备表面的透明保护膜,可以看到正面设有一个操作按键、一个光学镜头以及一个状态指示灯。

拆解从底座开始——通过逆时针旋转即可取下黑色塑料安装底座。

卸下底座后露出三颗固定螺丝,拧下后便可打开外壳上盖。内部第一块电路板主要负责烟雾检测和本地报警功能。

该主板通过一条30pin的FPC软排线与另一块主控板相连。线缆穿过外壳孔位时做了密封灌胶处理,增强了防尘防潮性能。电源和信号连接使用的是立式GH1.25带锁扣端子,接触稳固,适合工业级应用。

这块板子采用STM32L051K8U6作为主控芯片,封装为QFN-32,属于意法半导体的低功耗MCU系列,非常适合需要长时间待机的电池供电场景。

在网络接口侧,设计了完整的信号防护体系:入口处配置了四个陶瓷气体放电管(GDT),用于抵御雷击或高压浪涌;此外还搭配了TVS二极管等元件,构成多级保护机制,确保以太网通信在恶劣环境下的稳定性。

设备支持断电续报功能,内置一节亿纬锂能生产的CR123A锂电池,在外部电源中断时仍可维持基本报警运行。

主控板上覆盖有一块金属屏蔽罩,揭开后可见其下为烟雾传感信号调理电路。

运放芯片丝印为V358B,经查询对应3PEAK(思瑞浦)的LMV3516DRBCV300,是一款双通道、轨至轨输出的通用运算放大器,带宽1MHz,适用于传感器微弱信号放大。
值得一提的是PCB上的二维码标识工艺。不同于常见的激光蚀刻去油墨方式,此处采用白色阻焊油墨预留区域,再通过机械或激光打点形成凹陷式二维码,触感明显,具有更高的耐久性和辨识度,这种工艺在批量生产中较为少见,令人耳目一新。

翻转主板,背面是一个带有密集小孔的塑料腔体结构,这些开孔构成进气滤网,允许空气流通同时阻挡灰尘进入。

内部核心是光电式烟雾传感器,其工作原理基于光散射效应:当烟雾颗粒进入检测腔时,会散射LED发出的特定波长光线,被光电二极管捕捉后触发报警逻辑。

传感器腔体内置一个LED光源,配合精密设计的迷宫式气道,有效防止外部光线干扰并提升检测灵敏度。

此外,旁边还有一颗垂直安装的热敏电阻(标号R448),用于环境温度补偿,避免误报。

值得注意的是,这块板子并不包含任何网络或图像处理芯片,仅承担基础烟雾感知和本地蜂鸣报警任务。以太网信号在此完成初级防护后,便通过FPC排线传输至下一级主板,实现功能分离与模块化布局。
移除烟雾检测主板后,下方隐藏着另一个结构更为复杂的组件仓。这里容纳了设备的核心控制与视频处理单元。

打开后可见一块较大面积的PCB板,边缘设有9个金属弹片,与外壳内侧的导电涂层或金属屏蔽层接触,形成完整的电磁屏蔽结构。同时,两处覆盖散热硅胶垫的位置表明,部分元件发热量较大,需借助外壳进行导热。

板子上主控芯片是海思的Hi3516DRBCV300。配套的DDR颗粒是南亚科技的NT5CC128M16JR-EK,封装为VFBGA-96,正面背面各有一片。

主控芯片为海思Hi3516DRBCV300,是一款专用于安防监控领域的SoC芯片,集成视频编解码、图像处理及网络协议栈功能。配套的内存颗粒来自南亚科技,型号NT5CC128M16JR-EK,容量128M×16bit,采用VFBGA-96封装,正反面各一颗,组成双通道DDR2配置。

网络物理层芯片选用瑞昱RTL8201FI-VC-CG,支持10/100Mbps自适应传输,配合HST-00G4SXCR型号的网络变压器,完成以太网电气隔离与信号匹配。

板子背面布局密集,包括继电器、电源管理单元、Flash存储器及摄像头模组。

其中继电器型号为HFD23/005-1ZS,用于控制外部联动输出;驱动电路采用817A光耦,实现高低压隔离。

存储方面搭载江波龙出品的F35SQA002G-WWT NAND Flash芯片,总容量2Gbit(256MB),常用于轻量级嵌入式设备如路由器、可视门铃等。

以太网变压器型号是HST-00G4SXCR。

摄像头部分配有可更换镜头,拆卸时发现其内部集成一个电磁式红外滤光片切换机构(IRCUT),可在白天和夜间自动切换滤光模式,提升成像质量。

拆下来之后是这样。

这此类组件在淘宝平台有广泛供应,属于成熟方案。

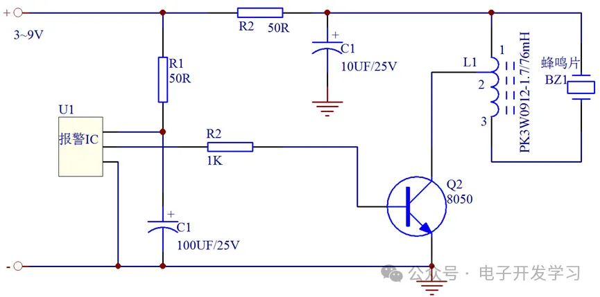
在板子上看到一个三端子的电感。

电路中还发现一颗三端子电感(亦称三脚电感或自耦电感),其结构包含共用端和两个不同电感量的绕组,利用互感原理实现电压变换。
比如下图中的无源压电蜂鸣片就是使用三脚电感来实现升压驱动的。

底壳部分另附一块金属支架,其上固定三组串联的LED灯板,用于夜间补光或状态指示。灯板材质疑似铝基板,具备良好导热性能。连接方式为背面插接端子、正面焊接,引发疑问:铝基板通常绝缘层较薄且不易耐高温,如何实现通孔焊接而不损坏基材?希望有经验的朋友能给予解答。

灯珠是3838封装的,不能确定其型号和厂家。

控制篇幅长度,关于PCB部分就写到这里,接下来看看这个产品的爆炸图。

看起来还是很复杂的一款产品,拆解之后的全家福上看,组件也蛮多。

本次拆解虽因三防漆覆盖导致部分小封装芯片难以辨识型号,但仍收获颇丰。整体设计体现出大厂在可靠性、安全性和可维护性方面的深厚积累,无论是用料选择还是电路布局,均展现出较高的工程水准。这样的一款产品,售价699其性价比还是相当高,这也显示出了安防大厂恐怖的控制成本能力。


登录 或 注册 后才可以进行评论哦!
还没有评论,抢个沙发!