
喜欢拆解的小马哥,不是在拆解,就是在找能拆解的东西。今天翻出了我几年前开淘宝店买的打快递单的热敏打印机,这个打印机的型号是HM-A350,汉印出品。这个打印机的外壳边角上包裹了橡胶软皮,质感还不错。

拆解非常简单,卸掉四颗螺丝就能拆解成这样。因此也能看出这款打印机装配非常简单,不得不再次感叹,从硬件来说,这是一款优秀的产品。

主板上总共引出四个FPC排线到其他外设,没有多余的任何走线。

主板安装在外壳上之后,板子上的四个电池触点刚好对准了电池仓的开孔。所以电池安装也非常科学、简单。板子背面走线密度还是挺大的,尤其右半边。

主板背面有非常多的测试点,这是批量出货时,上测试架测试用的,从这些测试点看得出这款打印机的硬件设计、生产、测试都非常严谨。板子上的生产周期是18年第九周。

电路板正面器件比较多,布局密度在这样的产品上来看算是比较高的了。

主控芯片用的是STM32F103ZCH6,居然是BGA封装的。平时见到STM32,使用BGA封装的大多是F4\F7\H7等系列,103系列采用BGA的确实少见。不过看这个板子的密度,LQFP封装的确实放不下。

旁边放了一个8MHz晶振。晶振旁边是Micro-USB的连接器。

左边涂了X5的器件看封装形式显然是一个Flash,右边这个器件,根据丝印没搜到型号,有可能是一个RAM芯片,因为打印机在打印时可能会有大量的图形内容要存储,而STM32F103内部64KB Flash/20KB RAM是远远不够的。最右边有四个焊盘,这是给STM32烧录固件或者调试用的。

来自无锡新洁能的NCE4435,这是一个SOP-8封装、30V、9.1A的PMOS。旁边的三极管作为这个PMOS的栅极驱动器。

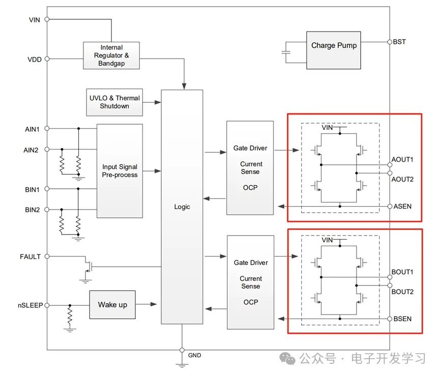
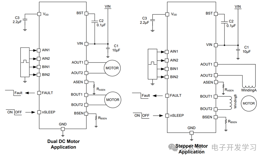
步进电机驱动用的是普诚科技的PT5139-HT,它的供电范围是2.7-15V,内置两个全桥驱动器,静态电流1.1mA。除了这里看到的HTSSOP-16封装,这个器件还有QFN16(3X3mm)封装和QFN16(4X4mm)封装。

这是PT5139-HT内部框图。

它可以用来驱动两个直流电机或者一个步进电机。

这个丝印XX71A的器件就比较奇怪了。它猛地一看是QFN器件,但是定睛一看,居然只有三边有引脚,查了半天还没找到这是个啥芯片。

但是结合旁边的电感和右边的两个SOT23封装的器件,我怀疑这很可能是锂电池充电管理芯片,毕竟前面看到了,这个打印机使用的是2串的锂电池,需要升压充电,而这里刚好有一个电感和这个不知型号的芯片有电气连接。

板子上总共有4个FPC排线座子,这个是连接到热敏打印头的。

Micro-USB连接器所在位置的板子背面放了一个SOT23-6的器件,看走线这应该是USB信号线的ESD保护器件。

这个压纸轮驱动步进电机,比较奇怪。它直接从电机侧面开了一个孔把绕组线引出,通过FPC软板连接到主板。

步进电机转动轴后面还有几个减速齿轮。

最终把转动传递给了这个在耗材舱盖上的齿轮。

当舱盖盖上之后,这个齿轮便完成了最后一棒接力,把转动传递给压纸轴。

这个钣金件是用来打开耗材舱盖的机关。压下它之后,上面的钩子便会松开舱盖上的轴,从而盖子得以打开。机械传动类的结构,看起来总是那么令人赏心悦目。

压纸轴两端是两个黄铜轴,盖上盖子时钩子就是勾在这两个黄铜轴上的。盖子的中间还有一个红外对光管,存在的意义当然是为了检测有无打印纸了。

这是有按键和显示屏的部件。总共有两个电路板固定在这个黑色的结构件上。结构件又通过两个螺丝固定在壳体上,拆装非常简单。其中一个板子上只有两个按键和一个OLED显示屏。

另一个板子显然是一个无线板。

板子上贴了一个模组,模组上有一颗STM32F071CBU6和一颗RTL8761,二者组成了蓝牙模组。
以上就是整个汉印HM-A350打印机的拆解。
不得不说,这个打印机从结构设计到硬件设计都非常优秀,除了几根PFC排线之外,没有任何多余的线束,装配非常简单,因此维修也非常容易。唯一可惜的是,这个打印机不支持通用打印,其实我一开始看到它的主控芯片是STM32F103,我便懂了自己写一套软件的念头,但是这样很不划算,毕竟买一个全新的打印机也就几百块,何必浪费自己的时间做这种没有意义的事情呢。不过回头要是能找到合适的固件,倒是可以试试刷机,看能不能救活这台硬件不错的打印机,让他陪我踏雪至山巅。


登录 或 注册 后才可以进行评论哦!
还没有评论,抢个沙发!