有群友给我种草了一个吹风机,他说这个吹风机只有68元,拿到之后拆开的一瞬间惊艳了他。既然这么说了,那我必须得斥资购买一把了。
到手开箱之后,确实也让我小小的惊艳了一下,这个工业灰搭配紫红色的配色,看着确实有点那啥的味道。主要是到手的包邮价只有68元啊!配件有一个风嘴和一个挂墙支架。

从这个方向看,它是中空的,手柄上有一个拨动开关,一个按键。上面紫色的圈上,也有两个按键,用来调风速和温度。

拆解之后这是全家福:
现在市面上的高速风机,功能可能都差不多,这个品牌有的功能,另一个品牌大概率也会有,而且实现方案几乎也都差不了太多,区别主要在于做工、用料、产品力、品牌知名度等等层面。
所以我们接下来就看一下这个吹风机内部的一些元器件用料。

拨段开关,根据型号JD-S-04没有查到厂家。

发热丝前端有一个过温度保护的保险丝,以及一个NTC热敏电阻。保护还是很到位的。

背面有一个过温保护开关,我看原理应该是类似温度记忆金属之类的方式实现的,当温度过高的时候,下面这个金属片变形导致触点分离,加热丝断电,温度恢复之后,金属片恢复记忆形状,触点吸合,加热丝导通。不得不说,这个吹风机的保护机制做的是真好。另外提一嘴。一些厨房油烟机排气管上安装的防火止回阀上也有这种温度记忆金属的组件。
电路板:整个电路板是一个环形的PCB板。外径约68mm,内部圆孔的直径为40mm。PCB层叠只有两层,绿油白字。

整流桥的型号是DB307S,封装是DBS,来自广东钜兴电子。

驱动电机的6颗MOS管型号是AP3N50K,封装为TO-252,来自深圳铨力半导体。这6颗MOS构成了驱动无刷电机的三相H桥。

三相H桥的预驱芯片为U2106C,封装SOP-8,这个预驱来自宇力半导体。

这是吹风机类型的应用中U2106C驱动H桥的典型电路。

这颗来自灵动微电子的MM32SPIN0230是这个吹风机的主控芯片。这颗芯片采用了采用Cortex-M0内核,集成了运动控制所需的专用模拟外设。从片上资源来看,这个芯片比较适合的应用场景就是有电机驱动的场景,这也是灵动微电子一直以来最擅长的领域。

又是一颗来自宇力半导体的芯片,型号为U3210A,封装为SOP-8。它的功能是BUCK降压。这个芯片的特点是集成了650V高压启动电路,而且支持降压和升压拓扑,待机功耗低于50mW,完整的内部保护功能,非常适合用于小家电电源和工业控制。DC-DC的外围电感和输入输出电容都在板子另一面。

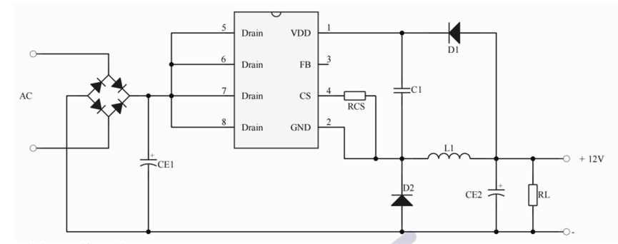
我在网上没查阅到带后缀A的版本,只找到了U3210的手册,它产生12V的典型电路是这样的,外围电路非常简洁,FB引脚悬空即可,如果要产生其他电压,只需要使用分压电阻对FB脚进行设置即可。

电热丝加热需要使用晶闸管控制,这个晶闸管的型号是BT138-800E,封装TO-220B,来自江苏韦达半导体。这个晶闸管的持续导通电流是12A。

驱动晶闸管(也叫可控硅)需要一个带过零检测功能的可控硅输出光耦,这个光耦的型号是MPCM3053,来自美禄科技。关于可控硅输出光耦驱动可控硅实现加热的设计,网上可以找到非常多的资料,这里有一个比较经典的型号,就是安森美的MOC3061。

上面的原理图就是一个经典的使用MOC3061驱动晶闸管对加热丝进行加热的原理图。图中的FKPF12N60就是一个晶闸管。

这两个400V 47uF的电容,看品牌是HKLCON,但是网上没搜到对应的厂家信息。有知道的大佬欢迎留言告知。
电路板上主要元器件清单:

电路板和元器件看完了,另外一个值得看的东西就是高速电机。

从顶面看有13个叶片。

侧面。

顶部这个电路板完成了从绕组到端子的连接。而且把UVW三个绕组的尾端连接在一起,形成了中性点Y。
小马哥个人评价:
这个风机使用起来热力足、风力足、吹起来头发干的确实快。而且价格只有68元,从这些方面来看,这个高速吹风机似乎无懈可击,但是它确实还有一个比较显著的缺点,那就是塑料味太大了,可能是我用的次数少的原因,每次吹的时候这个塑料味都很重。但是看在做工用料还可以,而且价格68元还包邮的份上,我选择原谅它这个味。



登录 或 注册 后才可以进行评论哦!
还没有评论,抢个沙发!