详情描述

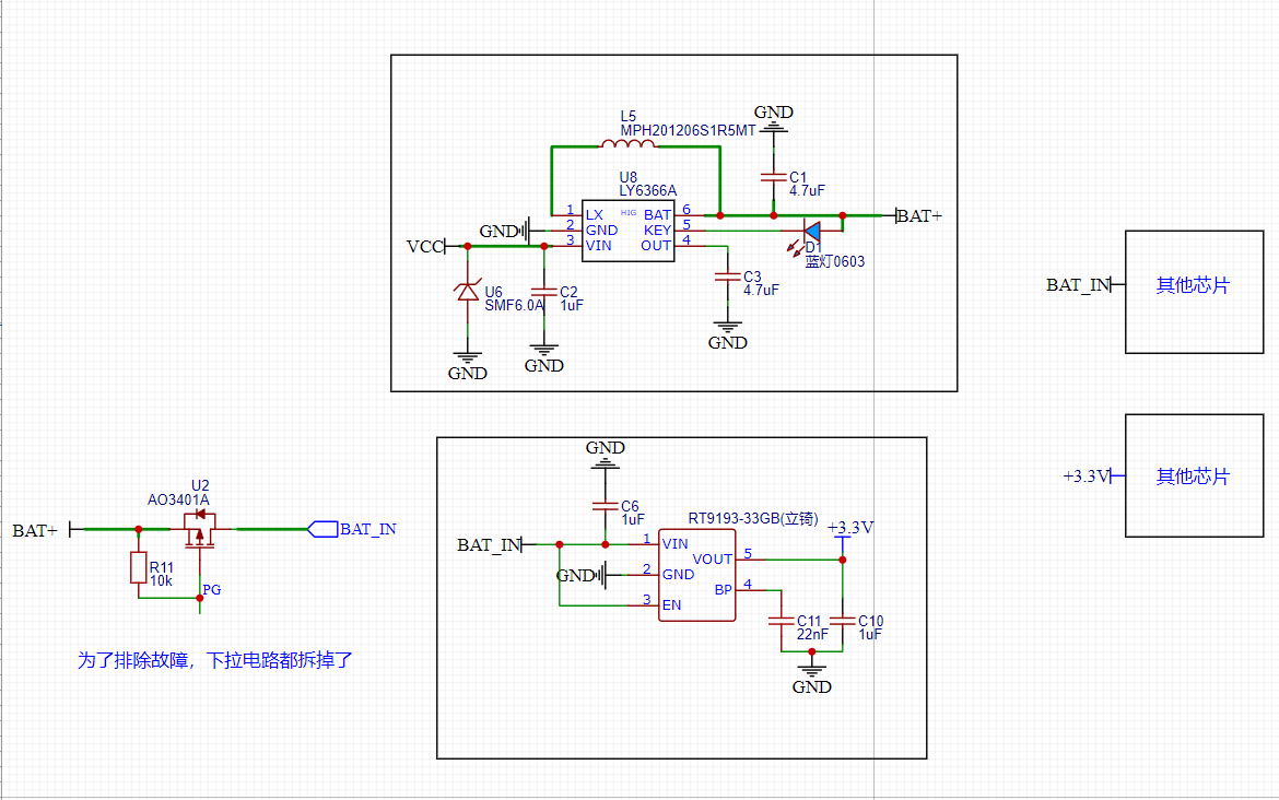
这是一个简化过的电路,通过PMOS作为总开关,开启以后BAT_IN降压3.3V给后面的单片机供电。
正常情况下,PMOS栅极不被拉低是不会导通的,BAT_IN是0V; 但是如果我通过VCC供给5V去给电池充电,PMOS就会导通,导通以后,BAT_IN是2.8V,我不知道这个2.8V是怎么来的,我也更换过PMOS型号,但是都会有这个2.8V在
而且更奇怪的是,我的线性稳压器输入是2.8V,输出却是3.3V,我也不知道为啥它会升压
我尝试过接电池充电和拔掉电池充电,BAT_IN都会有2.8V输出,不同的是,如果我接电池充电,单片机不会开机,如果不不接电池充电,单片机就会自动开机。
已尝试解决的方法及结果
(1) 不充电时是完全关断的
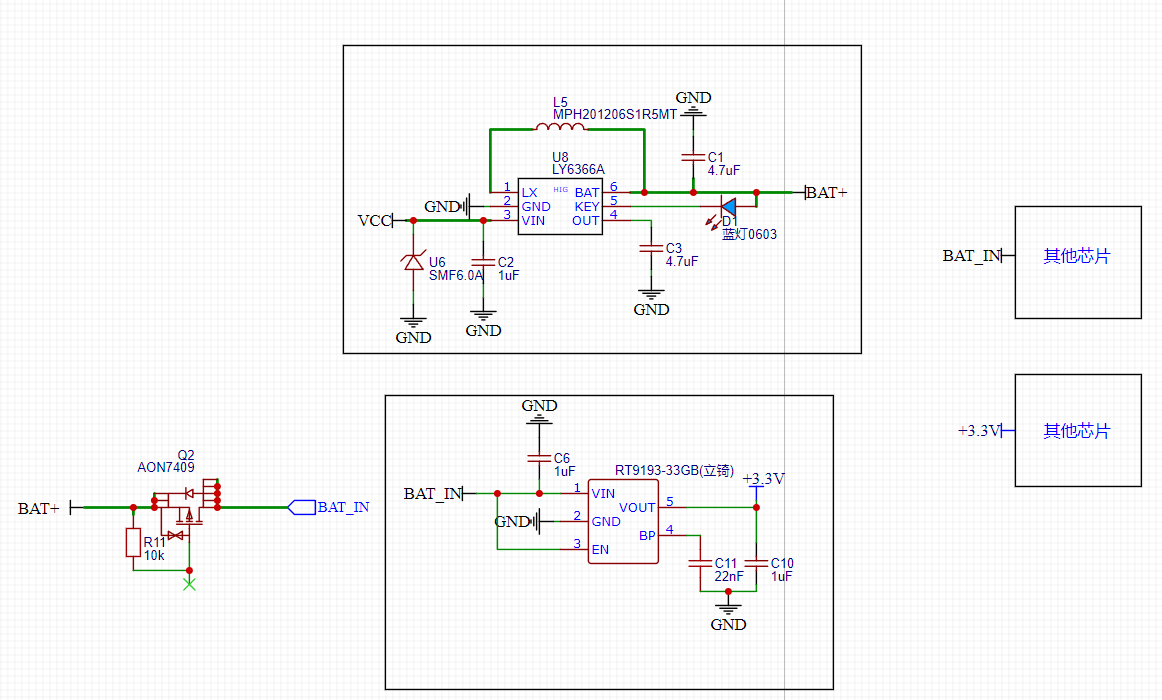
(2)更换不同型号PMOS,充电时候都无法关断
(3)万用表和示波器都测试过,PMOS栅极电压和电池电压一致
(4)为了测试,我把原本的PMOS下拉控制的电路都拆了,目前图示的电路设置,还是会导通。
(2)更换不同型号PMOS,充电时候都无法关断
(3)万用表和示波器都测试过,PMOS栅极电压和电池电压一致
(4)为了测试,我把原本的PMOS下拉控制的电路都拆了,目前图示的电路设置,还是会导通。
开源硬件平台


登录 或 注册 后才可以进行评论哦!
还没有评论,抢个沙发!