详情描述
我观察了一些开源点焊机MOS板的设计原理图,下面是我总结的参考图,实际原理图中MOS是多个并联的,我有两个小问题想请有经验的佬解答一下。
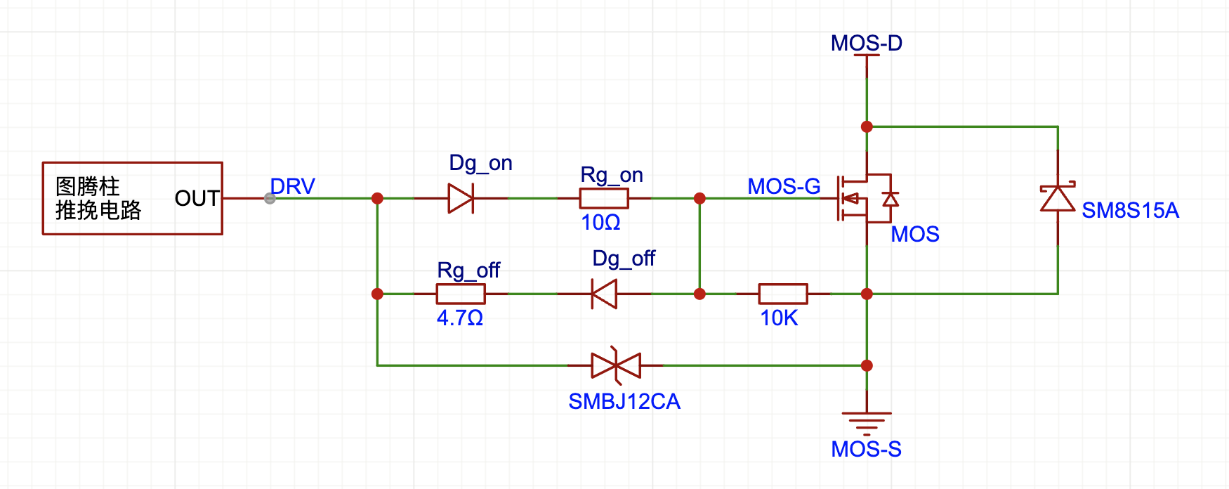
首先是第一个问题,图中驱动信号DRV与MOS-G极之间有四个分立元件搭建的非对称驱动电路,用于实现快速、稳定、可控的关断。完整情况应该是四个元件,可以实现比较可控的非对称驱动电路,但我观察到不同开源设计有的方案只包含Dg_on和Rg_on,那么关断时就只能通过下拉电阻放电,关断速度会比较慢,有的方案只包含Rg_on和Dg_off,那么关断时可以直接通过Dg_off放电,关断速度比较快,我不知道点焊机中到底应该使用哪种设计,而且对于点焊机MOS板来说,通常几十个MOS并联,PCB面积通常被D和S占用,布局和布线难度比较高,大概很难使用全部四个元件(可能每个MOS对应一套这些外围元件,或者把分为几组,每组对应一套)。
第二个问题是,关于SMBJ12CA这个TVS,我原本以为是用于保护G极的,但后来仔细一看,一个MOS板只包含一个,且并不能与G极直连,那么这里好像就没啥用了,这是不是设计的有点问题?
当然我观察到的一些开源项目中有很多设计也不尽相同,如果还有其他细节需要补充请大家不吝赐教。
参考的一些开源项目: https://oshwhub.com/sunshineyang1999/dian-han-ji
https://oshwhub.com/musimrr/four-capacitor-spot-welding-mach
https://oshwhub.com/mrsail/chao-ji-dian-rong-dian-han-ji-dian-liu-7400a-gai-ban
首先是第一个问题,图中驱动信号DRV与MOS-G极之间有四个分立元件搭建的非对称驱动电路,用于实现快速、稳定、可控的关断。完整情况应该是四个元件,可以实现比较可控的非对称驱动电路,但我观察到不同开源设计有的方案只包含Dg_on和Rg_on,那么关断时就只能通过下拉电阻放电,关断速度会比较慢,有的方案只包含Rg_on和Dg_off,那么关断时可以直接通过Dg_off放电,关断速度比较快,我不知道点焊机中到底应该使用哪种设计,而且对于点焊机MOS板来说,通常几十个MOS并联,PCB面积通常被D和S占用,布局和布线难度比较高,大概很难使用全部四个元件(可能每个MOS对应一套这些外围元件,或者把分为几组,每组对应一套)。
第二个问题是,关于SMBJ12CA这个TVS,我原本以为是用于保护G极的,但后来仔细一看,一个MOS板只包含一个,且并不能与G极直连,那么这里好像就没啥用了,这是不是设计的有点问题?
当然我观察到的一些开源项目中有很多设计也不尽相同,如果还有其他细节需要补充请大家不吝赐教。
参考的一些开源项目: https://oshwhub.com/sunshineyang1999/dian-han-ji
https://oshwhub.com/musimrr/four-capacitor-spot-welding-mach
https://oshwhub.com/mrsail/chao-ji-dian-rong-dian-han-ji-dian-liu-7400a-gai-ban
已尝试解决的方法及结果
开源硬件平台


登录 或 注册 后才可以进行评论哦!
还没有评论,抢个沙发!