详情描述
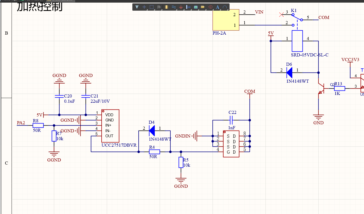
原理图,PCB,还有波形测试,试过在mos管DS两极之间加不同值电容,但是效果不满意,要么拉低开关速度mos发热,要么就是尖峰下不去
已尝试解决的方法及结果

硬创社
全部评论 默认 最新
网老四
2026-04-22 11:50:58 来自江苏
这是负载回路等效电感跟分布电容引起的振铃,单纯在DS并联电容只会改变振铃频率和周期数, 降低幅度效果跟电容本身的容量和ESL值有关.DS并电容量会加大mos管开通损耗.可以适当降低PWM斩波频率来减小开关损耗. 这个问题可以通过以下几个方法改善 >适当降低mos管关断速度,取消D4,或者D4串联小电阻. >mos管DS之间并联TVS管钳位尖峰电压, >负载回路套磁珠吸收高频能量.
牛大爷
2026-04-22 08:13:14 来自广东
过冲了吧
人间四月八度余温
2026-04-21 16:57:52 来自湖北
D4串个电阻
没有更多啦~