详情描述
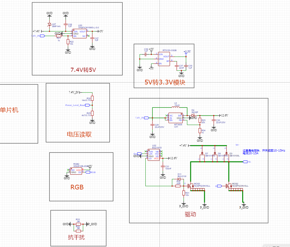
我使用单片机驱动电磁铁,电源是7.4V倍率电池,LDO降压给单片机供电,DCDC升压给驱动芯片供电,保证栅极驱动电压12V。 负载的电磁铁也加了续流二极管。MOS管过流能力很强,过去测试时也不发热。

这个电路使用了一周后,驱动芯片炸了,我想不明白为什么,我也不知道遇到这类问题如何着手测试。
我这个就是控制电磁铁哒哒哒往复运动,所以并没有找到同类的开源设计,看了下网友们的设计基本上驱动的都是电机,电流比较小,而且都上了H桥,不太能参考。
想拜托大家给些建议:
(1)入手的测试方向
(2)电路设计有无瑕疵
(3)有无类似设计可供参考,想学习一下

已尝试解决的方法及结果
开源硬件平台


登录 或 注册 后才可以进行评论哦!
还没有评论,抢个沙发!