详情描述
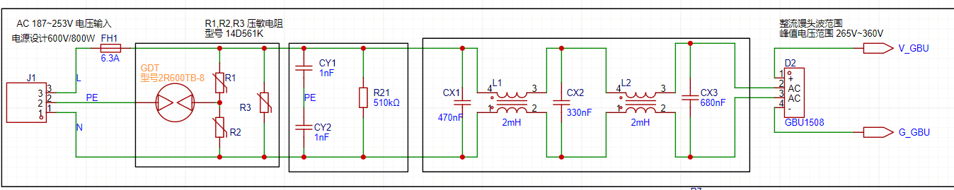
电源开发有点复杂,本菜只能拆解开来,一步一步绘制原理图。设计的是800W/600V输出的医疗电源, 架构使用APFC+ LLC。现在第一步,交流输入电路。
根据计算交流输入最大的电流约5.6A,所以保险丝使用6.3A慢断。
浪涌保护使用压敏电阻和放电管,Y电容使用1nf,X电容如图,泄放电阻使用510K,经计算泄放时间小于1S。EMI电路使用二级滤波,经计算在30KHZ之前就可以进行滤波了。整流桥使用的GBU1508。
请大佬批评指正这个电路可行性如何?
已尝试解决的方法及结果
硬创社

登录 或 注册 后才可以进行评论哦!
还没有评论,抢个沙发!