详情描述
上次发帖咨询了无线模块接收不到数据的问题,好多热心的大神提了建议,问题目前算是解决了一半,把最新情况跟大家同步一下:
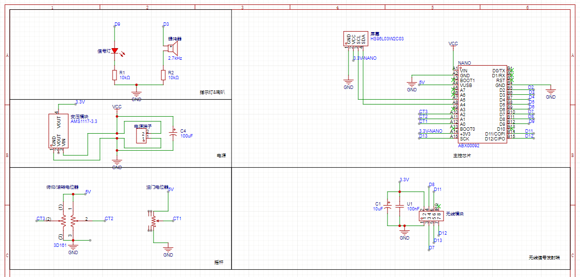
无线模块启动代码:

原先的问题看这里:《一个诡异的问题快崩溃了 在线求教大神~》地址:https://www.jlc-bbs.com/platform/p/795702
这几天做了哪些优化:
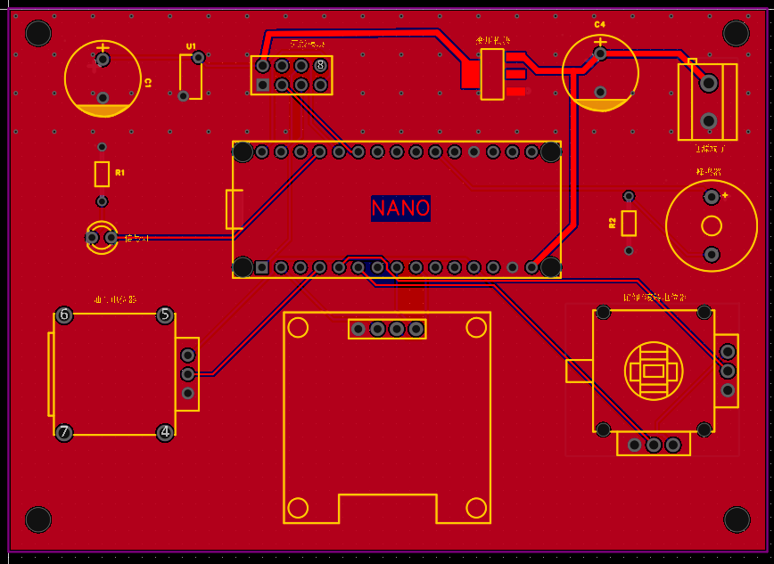
1. 更换了不同的无线模块对比测试,使用了兼容nrf24L01+,包括亿佰特、集芯微家的。(看下图)
2. PCB加强无线模块接地和高频滤波的优化 。
测试结果:
1. 只有最左边的PCB天线的目前完全没有问题
2. 右边4款,接收端可以收到数据,目前问题是:发射端持续反馈数据发送失败........
- 代码中radio.write始终都返回false,看arduino RF24库说明,是因为没有接收到接收端返回的ACK数据。
不知道类似的问题,大家有没有遇到过,怎么解决的?
电路:

测试过的模块:
已尝试解决的方法及结果
硬创社

登录 或 注册 后才可以进行评论哦!
还没有评论,抢个沙发!