详情描述
最近我画一块stm32的pcb板,但为什么我画stm32烧写不了程序,请问是电路问题吗,求求各位大佬帮我看看

已尝试解决的方法及结果
开源硬件平台
全部评论 默认 最新
LMY
2025-06-29 00:17:48 来自北京
PCB中看不到晶振在哪 另外你查下晶振负载电容是不是20pf的?如果对不上晶振不会工作
wcy123 作者
2025-07-01 16:40:12 来自湖南
大佬,晶振上电容是20pf
wcy123 作者
2025-07-01 16:40:45 来自湖南
@LMY
LMY
2025-07-01 16:44:07 来自北京
去找晶振手册看负载电容,确定是20pf就行,另外晶振不建议这么画,最好先过电容再过晶振
wcy123 作者
2025-07-01 17:15:35 来自湖南
好的,大佬,所以是这里影响keil识别不到是吗
LMY
2025-07-01 17:23:11 来自北京
不建议这么设计,具体能不能用得用示波器测一下,看看工作没工作才知道是不是晶振的问题
LMY
2025-07-01 17:24:12 来自北京
换个软件看看能不能连上,keil有的时候挺玄学的
JAY-316
2025-07-01 17:28:03 来自广东
不影响,没有晶振也能读到ID,你这个大概率是供电或者焊接问题
间距错误
2025-06-29 00:12:04 来自北京
是怎么个烧录不了,软件能识别到芯片吗?我看到你加了esd二极管,如果不是信号专用的esd,有没有可能寄生电容太大了导致无法烧录?尝试把烧录速度调低?
wcy123 作者
2025-07-01 16:37:30 来自湖南
软件识别不到芯片
wcy123 作者
2025-07-01 17:14:34 来自湖南
@间距错误
dszz
2025-07-31 11:03:44 来自广东
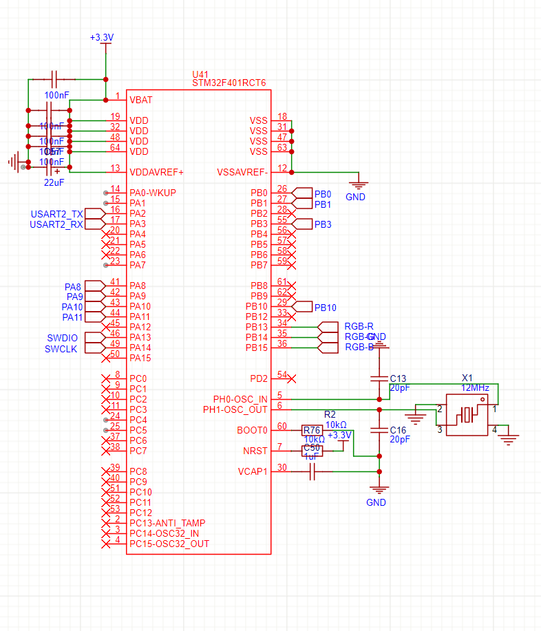
NRST要电容接地吧,boot0的电阻断开看看
JAY-316
2025-07-01 17:33:11 来自广东
SWD 烧录只要电正常就可以烧录了,内部有RC烧录的时候即使不加外部晶振也可以烧录; 首先确认焊接没有问题,其次是芯片是不是买到翻新物料了(如果芯片已经有程序并且关闭了SWD口,你也认不到口的),再次就是接线有没有接错,接线用的线材尽量使用短线,内阻小的线(STM一般不会有这个问题,国产的GD真就长一点的线都不行,驱动能力太差了,除非加上下拉)。
硬创社恐患者
2025-07-01 17:31:22 来自湖北
1,在7脚NRST处增加一个100nF的对地电容试试, 2,换杜邦线试试
wcy123 作者
2025-07-01 17:11:28 来自湖南
问题是这个
wcy123 作者
2025-07-01 16:39:05 来自湖南
各位大佬晶振是这样布局的
顶顶顶顶顶
2025-06-29 09:37:01 来自广东
大佬,你这个STM32的资料文件可以发我一份吗?我是初学者想学习下STM32的电路知识
间距错误
2025-06-29 00:15:58 来自北京
NRST引脚上面还是建议接一个100nF电容
间距错误
2025-06-29 00:15:24 来自北京
贴片器件除非准备用烙铁焊,不然不建议用热焊盘。还有你这个PCB,回流路径有点长,建议优化下
梦鱼
2025-06-27 10:22:56 来自四川
boot0引脚要用排针或者跳线帽引出,烧录时需要拉高,完成后接地。
wcy123 作者
2025-06-27 14:09:12 来自湖南
请问我是swd烧录也要这样吗?
梦鱼
2025-06-30 10:02:40 来自四川
一般不需要,不过你可以尝试一下试试,还有就是晶振部分也需要看看,上面pcb看不到晶振的情况,阅读数据手册看看晶振和匹配电容是否符合数据手册要求,还有晶振频率越高越要注意布线问题
wcy123 作者
2025-07-01 17:16:31 来自湖南
大佬pcb晶振图像是这样的
梦鱼
2025-07-04 16:25:21 来自四川
晶振看着没啥问题啊,你通电之后有没有试过测试一些点位的电压,看看是不是供电网络有问题?
极云
2025-06-27 05:40:35 来自江西
目前是怀疑原理图有问题?晶振起振了吗?
wcy123 作者
2025-06-27 14:11:32 来自湖南
大佬,请问这样画的PCB晶振不会起振吗?如果是,能指正吗,麻烦你了
人活着就是为了虹夏
2025-06-27 01:26:59 来自广东
swd好像接错了吧
wcy123 作者
2025-06-27 14:08:40 来自湖南
swd没有接错吧,大佬