详情描述
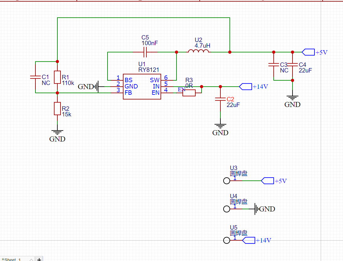
按照手册设计的14V转5V的DCDC,空载,使用台式直流电源,上电就冒烟 使用RY8121和MT2492都是这种情况 
已尝试解决的方法及结果
尝试过给EN上拉1k,10k电阻,给EN引脚分压,甚至让EN引脚悬空,还是通电就烧
开源硬件平台
全部评论 默认 最新
喵咕噜
2025-09-19 00:37:07 来自广东
又是经典掉坑问题,之前不是给过解决方法就是不听吗?一般是输入端接100uf及以上电解电容就可解决,或者加其他吸收元件解决。其次是因电感问题开关时会产生一定的尖峰,布线极差时也容易把内部mos击穿。
暮雨笙 作者
2025-09-23 16:52:36 来自江苏
谢谢老哥,我印象中有过这个回答,但是找不到我再哪里问过类似问题了,这是半年前的项目重新拾起来的。因为手册里只给了一个22UF,我看了别人的开源设计,也是只加了一个22UF,顶多再加一个100nF。布线,因为产品都是奇形怪状的,所以布局得向结构尺寸妥协。
暮雨笙 作者
2025-11-09 10:49:54 来自江苏
谢谢你,这个东西一直拖着没验证,我加了TVS就好了,后来换了一款JW5026,号称耐压40V,我加14V输入没炸,接16V就烧了,不管怎样,TVS以后作为标配了。 当初我看了很多开原设计,包括一个专门讲解电赛的老师做的,都没加TVS,也许他们用的电容比较大吧,我电路板小,没法弄大电容。
酸秀才
2025-09-18 17:02:04 来自广东
多做些实验: 1,EN接地再接电源试试 2,检查R1,R2有没有搞错/虚焊 3,降低输入电压,从5V开始往上调 4,更换C5,改成规格书里22nf试试
暮雨笙 作者
2025-09-23 16:54:04 来自江苏
谢谢
暮雨笙 作者
2025-11-09 10:52:07 来自江苏
是浪涌。
123546符号
2025-09-18 16:43:09 来自北京
浪涌吧
123546符号
2025-09-18 17:00:04 来自北京
过压过流都要防护一下
暮雨笙 作者
2025-09-23 16:53:54 来自江苏
回头试试加TVS吧,但是一般DCDC会扛不住浪涌么,我没怎么接触过BUCK电路,以前都是直接用LDO的,不加TVS倒是没出过问题
123546符号
2025-09-24 10:10:57 来自北京
可以将EN引脚加入一个RC延时电路,延缓芯片开启的工作时间
123546符号
2025-09-24 10:12:05 来自北京
en再加一个电容
123546符号
2025-09-24 10:34:26 来自北京
浪涌是插电时候电压抖动的问题·。en缓启动是因为防止冲击电流过大破坏元件。
暮雨笙 作者
2025-11-09 10:50:56 来自江苏
谢谢,确实是浪涌,这个项目拖了很久没继续,上周才测试的,加TVS就好了。
阿勇
2025-09-18 16:06:40 来自广东
14V对于MT2492来说有点高了,另外MT这个品牌的芯片质量问题很多,不建议用!
暮雨笙 作者
2025-09-18 16:33:03 来自江苏
谢谢,但是我使用RY8121,RY9121全部都烧了,我感觉不是电压高的缘故
暮雨笙 作者
2025-11-09 10:51:48 来自江苏
谢谢,是浪涌,这个项目拖了很久没继续,上周才测试的,加TVS就好了。 我后来换了JW5026, 但是输入给到16V,上电瞬间也烧,所以TVS还是标配了好一点。
暮雨笙 作者
2025-09-23 17:38:00 来自江苏
原来半年前我问过类似的问题,我甚至不记得我半年前测试过别的芯片,也不记得我发过帖子询问过,妈呀公司事情太多,根本记不起来[大哭][尴尬]
飞鱼电子
2025-09-23 17:07:54 来自江苏
按照我以前的经验来说 C4击穿短路的可能性很大
暮雨笙 作者
2025-09-23 17:41:18 来自江苏
坏了以后确实,输出5V对地短路,但是为啥会击穿,击穿短路是结果,不是原因
暮雨笙 作者
2025-09-23 17:42:17 来自江苏
电容是耐压16V的MLCC
飞鱼电子
2025-09-24 09:05:21 来自江苏
多种原因喽, 最常见的 就是 电容质量不行,换个 钽电容(推荐新云或者湘江的)上去,或者,(如果考虑成本)换个厂家的电容,或者耐压更高的电容 试试.
飞鱼电子
2025-09-24 09:17:04 来自江苏
跟你说电容坏了 只是告诉你故障点,你应该先把电容拆下来 测试一下才对啊. 虽然这颗芯片我没用过 但是(这种电路)基本上都是 照着厂家的示例原理图做的,肯定是好用的 , 所以应该优先考虑硬件质量问题. 这种坑踩太多了, 库存电容上去就冒烟,嘉立创买的 就一点问题 都没有. 就是电容的质量问题呗.
没有更多啦~