详情描述
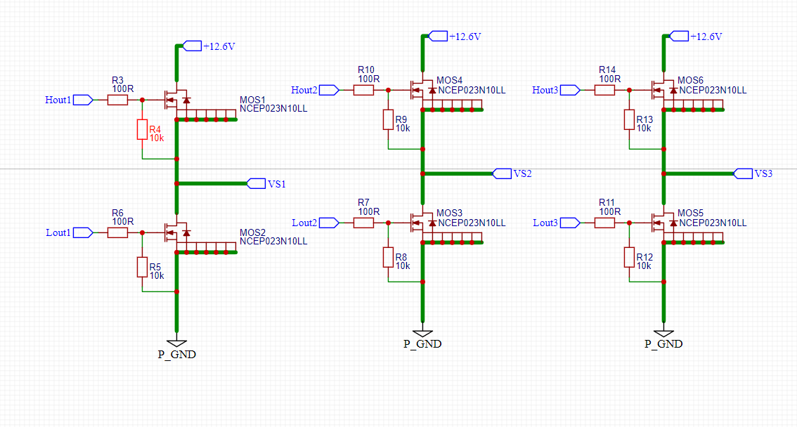
如图是一个三相驱动电路,实现VS1,VS2,VS3两两点之间的电流换向,设计的电源电压大约12.8V(3S倍率电池),负载电流大约16-18A左右。 我没有设计过这类电路,以前单独一个NMOS驱动一个感性负载,我知道线圈反向并联一个续流二极管就可以了,但是到了三相驱动电路,电流是可以换向的,续流二极管就没法加了,那我该怎么做?已尝试解决的方法及结果
方案1: 有做过电赛的兄弟说,电源端并联一个2000-3000UF的固态电容,吸收多余的能量,我觉得有道理,但是我不能使用,因为电路板空间有限,一般不想用大体积器件
请问有别的方案吗?
请问有别的方案吗?
硬创社


登录 或 注册 后才可以进行评论哦!
还没有评论,抢个沙发!