前言:
随着生活水平的日益提高,人们对生活品质的要求也越来越高。在LED照明领域,客户已经不满足于简单的照明,各种基于照明的应用层出不穷。例如调光控制,感应控制,无线遥控等功能可以衍生出众多产品形态。
为了满足这些产品功能,需要在照明模块的基础上增加额外模块对照明电路进行控制。例如智能调光需要增加MCU完成调光功能,蓝牙模块完成无线控制功能。这些模块都需要额外的辅助供电电路。
目前基本采用开关电源作为辅助供电方案存在以下痛点:
1. 对于整灯而言,开关电源的开关杂波会导致整灯无法通过分次谐波和总谐波的认证。
2. 开关电源瞬间充电电流也会导致整灯ERP恶化无法过认证。
3. 开关电源本身的EMI问题严重,需要额外的输入滤波电路处理,增加方案复杂度和成本。
目前市场上几乎所有的照明产品的辅助供电都存在以上问题,在有限的成本内,基本无解。
随着慧创芯耀半导体推出专利的半线性架构ACDC系列芯片,这一痛点得以彻底解决。
该系列芯片不仅完全解决了谐波问题,甚至还可以一定程度提升照明模块原有的谐波效果。
独特的输入电流设置完美适配ERP认证。无需任何输入滤波电路,天然过EMI认证。
基于该系列芯片的辅助供电方案成本,体积,性能碾压开关电源。
采用SI13215L的辅助供电方案:
接下来我们详细介绍慧创芯耀半线性架构ACDC系列芯片在照明辅助供电领域的应用
过谐波和ERP的典型应用


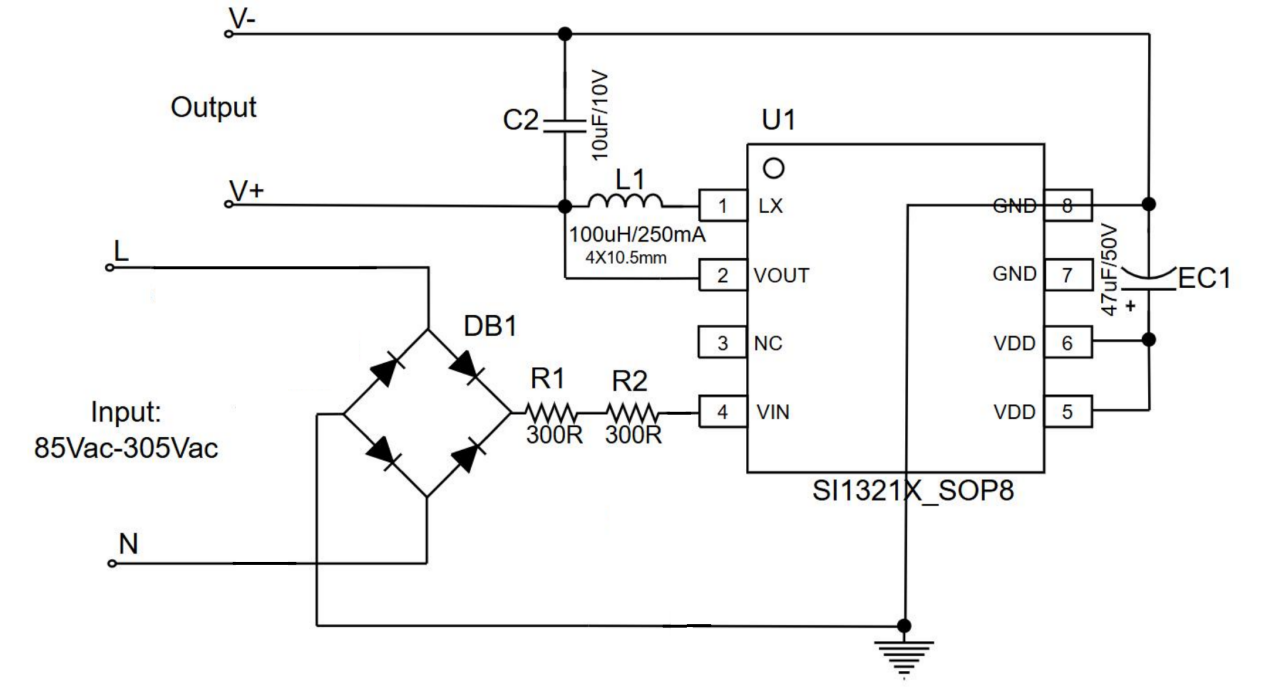
如上图所示,采用SI13215L芯片的辅助供电电路和demo板实物,无需高压电容和功率电感,只需要两个贴片电容和一个贴片电感加芯片。BOM极简,体积做到极致。
SI13215L从VIN管脚取电,存储在VDD电容EC1上。经内部DCDC输出5V电压。由于DCDC开关电源与输入隔离,且输入电流受控,所以天然符合照明产品的谐波和ERP认证。


上图实测显示,增加SI13215L的辅助供电电路,不仅能过相关认证,而且还能进一步改善谐波和PF效果。对于那些临界压线的认证,可以提升谐波余量。
SI13215L过EMI和雷击浪涌的典型应用:
除了常规谐波和ERP等认证外,EMI和雷击浪涌也是重要指标。
SI13215L提供一种裸过EMI和雷击浪涌的低成本高性能方案。
#LED照明的辅助供电# #LED#
如上图所示,在芯片输入端增加R1/R2电阻,适当调整该电阻可以稳过EMI。R1/R2如果功率发热可接受,可以合并为一个电阻。另外4脚对地挂10nF电容可以进一步提升EMI余量。如果桥前本身已有安规电容,则无需电阻也可大余量过EMI。
上图中的R1/R2电阻可以额外提供雷击浪涌保护,如果功率足够,可以硬抗2KV浪涌。普通1206电阻配合小压敏也可大幅提高浪涌等级。
上图R1/R2的配置也可轻松过4KV的群脉冲测试。
半线性芯片版本:
SI13215L作为慧创芯耀典型的5V/30mA版本,另外还包含50~120mA输出电流,-5V/3.3V/5V输出电压版本,满足各种细分应用。详情可微:186_1681_2943。

登录 或 注册 后才可以进行评论哦!
还没有评论,抢个沙发!