001B跟PY32F002BF15U6比对,QFN20的脚位是一样的,不同的是flash减少了,通讯接口只有UART, 没有SPI。
有意者可以微信我 199 2491 5239
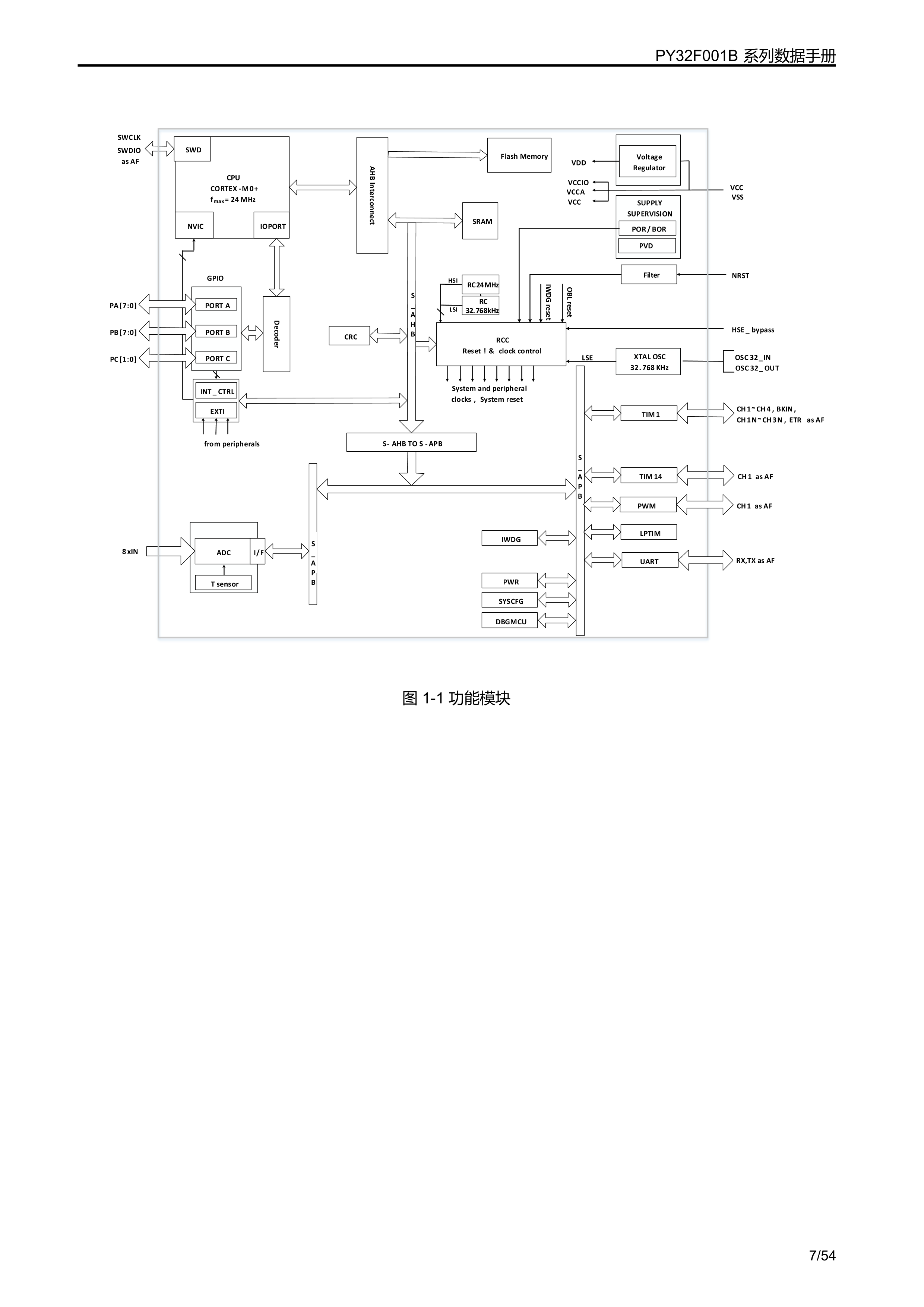
PY32F001B 系列微控制器采用高性能32 位ARM® Cortex®-M0+内核,宽电压工作范围的MCU。嵌入16KB Flash 和2 KB SRAM 存储器,最高工作频率24 MHz。包含多种不同封装类型多款产品。芯片集成UART 等通讯外设,1 路12 位ADC,2 个16 位定时器,1 路PWM 并支持LED 级联功能。
PY32F001B 系列微控制器的工作温度范围为-40 ~ 105 ℃,工作电压范围1.9 ~ 5.5 V。芯片提供Sleep/Stop/Deep_stop 低功耗工作模式,可以满足不同的低功耗应用。
PY32F001B 系列微控制器适用于多种应用场景,例如控制器、手持设备、PC 外设、游戏和GPS 平台、工业应用等。




硬创社

登录 或 注册 后才可以进行评论哦!
还没有评论,抢个沙发!