这几天爷爷因病住院,总是因为有痰的原因导致血氧指标忽高忽低。血氧这个指标非常重要,血氧饱和度用来判断机体是否缺氧。过低的血氧会导致氧气供应不足出现很多症状。

但是家里又无法进行血氧测量而一台医用血氧仪的价格又是昂贵的,因此我就在想,能不能利用血氧模块自制一个简易的血氧仪,并且使用ESP32设计一个APP来实现远程监控血氧数据。
说干就干,目前常用的血氧测量芯片为MAX30100/30102
利用不同含氧量的血红蛋白对不同波长红外光的吸收率不一样,根据反射回来的波进行处理这种反射的方法来测量血氧(还有一种投射法不一一介绍)
我的目的是:锂电池供电(锂电池充放电路),锂电池升压电路(3.7V转5V),ESP32主控可以远程上传数据,MAX30100模块测量血氧,1.54寸OLED显示。
原理图绘制

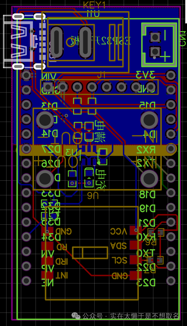
为了方便制作,开发板选择ESP32C3开发板,升压和MAX30100均使用现成的模块,充电电路使用TP4057,本来应该是做一个TYPEC供电和锂电池供电电路的,但是嫌麻烦就算了,就单纯的锂电池供电(后续改进,后续改进)
PCB布局

布线方面也没有细究,看官老爷凑合看看。由于实在医院熬夜设计的,一次第一版出现了很多问题,望海涵

将开发板锂电池置于反面,MAX30100和升压模块置于正面,充分利用空间,使得我们的设备大小控制在29*54非常小巧,因为两个排针之间的间距是24mm,因此选用宽度为20mm长度为40mm的锂电池,1200mAH的电池。
这个设备还是有非常多的缺点的,例如那俩充放电灯珠会被锂电池挡住,然后ESP32可以选择使用芯片而不是开发板(主要是手上有懒得焊接)。
电路不能使用TypeC直接供电,而是必须将电充上再供电(虽然我觉得没有直接用TypeC供电的必要)。
效果展示
只能说非常抽象,因为我的Type-C后面换了封装,于是导致更新PCB的时候电池的电源线和地线居然短接到一起了,害得我拿了把菜刀在磨PCB。但是所幸开发版的Typec是可以直接供电的。
但是电池的设计十分到位,整个装置小巧可用。电池正好塞进了底部的预留空间中。
目前简单的制作了屏幕显示和血氧心率显示以及Wifi连接的功能,后续将升级Wifi的数据远传功能,将数据上传到服务器。
改进缺点,针对电池供电显示位置,电池电路设计,TypeC和锂电池合并供电电路的问题,电量检测的加入(主要是电池的线整个被我切开了,充电电路是可以实现的),升压电路和开发板的分立化。


登录 或 注册 后才可以进行评论哦!
还没有评论,抢个沙发!