#中秋月圆社区团圆# 听说分享技术相关帖子能增加中奖概率?作为天天抽奖只有积分的人,靠运气应该是靠不住了,正好也趁这个机会,分享和记录以下我第一次画的四层板,以及画四层板的经验。


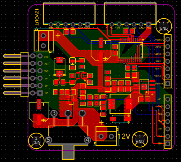
这是一个集成电机驱动TB6612、电源管理(包括5V电源、5V转3.3V、开关防反接等)以及输入输出接口模块,使用了TB6612FNG电机驱动芯片,能够驱动两个直流电机。芯片支持正反转和速度控制(通过PWM信号)。

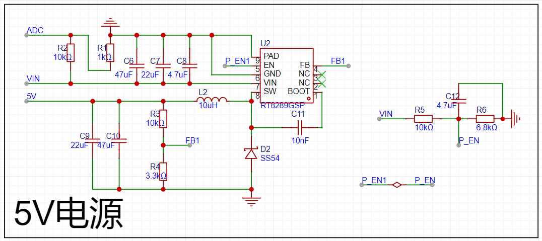
使用RT8289GSP作为开关稳压器,将输入电压降压到5V输出。该模块包含多个滤波电容、反馈网络、必要的保护元件(如肖特基二极管)。

使用RT9013-33GB LDO将5V电压降至3.3V,提供给需要3.3V电源的部分,适合低噪声需求的器件,如传感器、微控制器等。

使用P沟道MOSFET实现电源防反接保护,结合开关和滤波电容,确保电源连接的安全性和稳定性。

把单片机输入和输出口分开,方便接线。


整体PCB设计,四层板分为顶层和底层信号层,中间两层为PWR和GND,四层板有更宽广的布线空间,只要布局不乱,整体接线比二层板顺畅很多。布局基本按照原理图,分模块布局,注意去耦电容摆放位置,尽量靠近IC的电源引脚,放太远功能都失效了。
有关四层板的绘制教程,可以参考B站UP:椰星Star星环的四层板教学,讲的很好,就是更新太慢了(这是能说的吗doge)
这个项目参加开源新人首创挑战活动,到时候等我焊接,验证电路板功能正常后开源出来,欢迎大家批评指正,也欢迎大家分享自己画四层板的经验。
#中秋月圆社区团圆#


登录 或 注册 后才可以进行评论哦!
还没有评论,抢个沙发!