板子刚开始正常工作,过段时间出现不输出的问题,正在测输入电压时芯片炸了,另一块板再换电池时候也炸了,炸的都是同一个地方,很费解。板子刚开始都能正常工作的。希望大佬们能指教一下
电压输入26V-锂电池供电
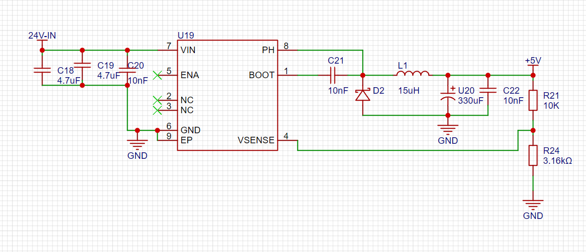
原理图:

PCB

其中绿框后面有输出的铺铜

芯片都是在输入的位置炸个洞,炸之前测量电池电压和输入电压也都正常,没炸的时候 通完电断电后还摸了摸也没有发热的地方
更新下后续,在ti论坛上找到了类似的问题,原因是dcdc启动时有冲击,输入电感太大导致电压过高击穿dcdc,现象也是vin位置芯片炸个洞,由于没有示波器也看不到输入时的波形电压,并且现象都发生在插端子的一瞬间,,所以分析原因也是如此,解决方案在输入加大电容,目前放了47uf后不炸了。再次感谢大家的指导!
硬创社

登录 或 注册 后才可以进行评论哦!
还没有评论,抢个沙发!